一乐电子

 找回密码
 请使用微信账号登录和注册会员

QQ登录

只需一步,快速开始

微信扫码登录

手机号码,快捷登录

手机号码,快捷登录

搜索
查看: 6323|回复: 11

大家帮个忙,教教吧!15V开关电源,电压不稳!

[复制链接]
发表于 2011-9-14 15:54 | 显示全部楼层 |阅读模式
本帖最后由 ryt1011 于 2011-9-15 00:10 编辑

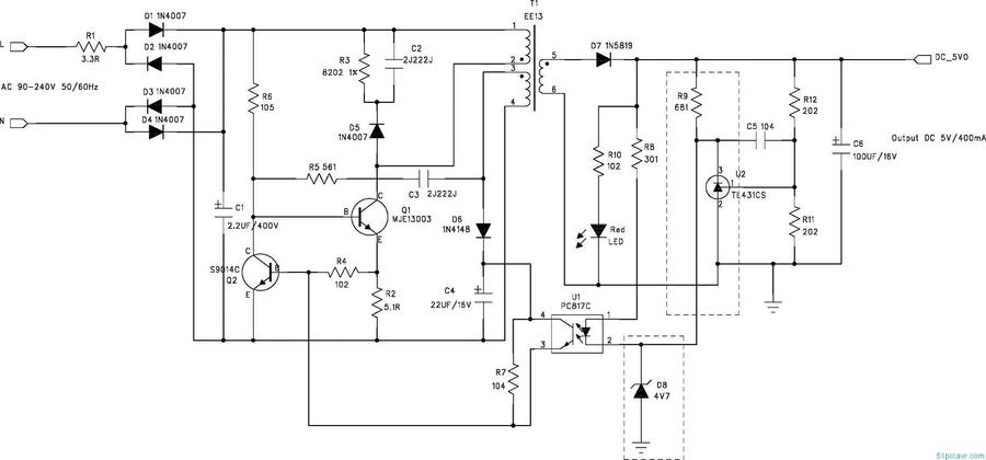
朋友拿来一个电源15V2A,通电电压正常,几秒后自动向下降,降到13点几伏后跳变到14伏多一点,来回这样一直持续下去。同时开关变压器有间歇的响声。下图是网上找来的图片,工作原理差不多。R11/R12 TL431及次级侧电容都正常,TL431的基准电压也是来回跳变1.8V~2.2V左右。找不到原因呀!帮个忙吧!!!给分析一下工作原理 090325192559261.jpg



     在此谢谢大家了,东西以修好。原来不是低压出问题了,是高压侧下图中两个电阻坏了(其中那个68欧的是上图中的R2,另一个图中没有)。改天上原理图,更换两个电阻后,通电试机空载电压稳定不变,加入负载,电压降低也在正常值内。就这样修好了。
     这是帮忙朋友在淘宝上订的一个带有摄像和语音的门铃。用了也就两个月坏了。找到商家说这个不保修,要买原装的话要58元,呵呵!我真怕那天那个机子坏了,怎么弄。
     十分感谢大家!不要笑笨我呀!
DSC03177.jpg
发表于 2011-9-14 16:02 | 显示全部楼层
会否是2.2微法400伏电解异常引起的?检查或者换新的试试。
回复

使用道具 举报

发表于 2011-9-14 16:03 | 显示全部楼层
接上和负载电阻看看。
回复

使用道具 举报

发表于 2011-9-14 16:21 | 显示全部楼层
D5用4007可以吗?貌似要快恢复的吧
回复

使用道具 举报

发表于 2011-9-14 16:24 | 显示全部楼层
D6最好也快恢复
回复

使用道具 举报

发表于 2011-9-14 16:52 | 显示全部楼层
回复 5# 2shouren


    还有比4148更快的快恢复二极管?
回复

使用道具 举报

发表于 2011-9-14 17:08 | 显示全部楼层
有时为了EMI(电磁兼容性),小功率开关电源的RCD吸收回路有意识地使用普通二极管.
回复

使用道具 举报

发表于 2011-9-14 17:53 | 显示全部楼层
4148好像是开关管吧?
回复

使用道具 举报

发表于 2011-9-14 18:57 | 显示全部楼层
回复 8# 旁听生


    4148是开关管,反向恢复时间比一般快恢复二极管还短,在这里电流小用它还是合适的。
回复

使用道具 举报

发表于 2011-9-14 19:05 | 显示全部楼层
怀疑R9(681)、U2(TL431)和D8(4V7稳压管)性能不良,请检查。
回复

使用道具 举报

本版积分规则

QQ|一淘宝店|手机版|商店|一乐电子 ( 粤ICP备09076165号 ) 公安备案粤公网安备 44522102000183号

GMT+8, 2025-11-25 02:51 , Processed in 0.036041 second(s), 30 queries , Gzip On.

Powered by Discuz! X3.5

© 2001-2025 Discuz! Team.

快速回复 返回顶部 返回列表