一乐电子

 找回密码
 请使用微信账号登录和注册会员

QQ登录

只需一步,快速开始

微信扫码登录

手机号码,快捷登录

手机号码,快捷登录

搜索
楼主: shqi2003

单片机板修改帮忙

  [复制链接]
发表于 2011-10-8 08:32 | 显示全部楼层
明白
回复

使用道具 举报

发表于 2011-10-8 09:13 | 显示全部楼层
这样的话好像你的按钮没有办法安装哦


1.jpg

2.jpg

要不然你就使用贴片的吧
回复

使用道具 举报

发表于 2011-10-8 09:37 | 显示全部楼层
5.jpg 4.jpg
回复

使用道具 举报

 楼主| 发表于 2011-10-8 13:20 | 显示全部楼层
本帖最后由 shqi2003 于 2011-10-8 13:21 编辑

使用贴片我感觉不方便。


这是我原来的单片机按键位置,开和关是上下位置,上下的2孔尺寸是6mm左右,左右的2孔尺寸是5MM左右。如图。

原来单片机的按键.jpg

如果改为开和关的位置是左右,尺寸就要改一下了。

原来单片机的按键1.jpg


现在的板你改了开和关的位置是左右了,所以实际尺寸也要改一下,如图。

现在按键.jpg
回复

使用道具 举报

 楼主| 发表于 2011-10-8 13:24 | 显示全部楼层
本帖最后由 shqi2003 于 2011-10-8 13:31 编辑

所以板的尺寸你可以向上放大一点,没有关系。

K1左是我改的意思。原来开关你只接了一个点,想在反面加连接线,把2个接点连起来。

第三次修改1.jpg
回复

使用道具 举报

 楼主| 发表于 2011-10-8 13:34 | 显示全部楼层
本帖最后由 shqi2003 于 2011-10-8 13:40 编辑

实际就是开关位置转了90℃,尺寸随着改一下,另外利用2个接点,增加可靠度。

这是原来的板

开关1.jpg


这是你的板

开关2.jpg
回复

使用道具 举报

发表于 2011-10-8 18:32 | 显示全部楼层
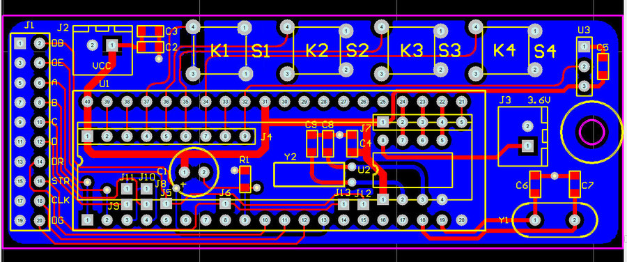
现在已经依照你的意思进行修改,你可以看看

单片机板修改资料.rar (23.19 KB, 下载次数: 374)
回复

使用道具 举报

 楼主| 发表于 2011-10-8 19:04 | 显示全部楼层
现在已经依照你的意思进行修改,你可以看看
农村人 发表于 2011-10-8 18:32 [url=https://www.yleee.com.cn/images/common/back.gif]https://www.yleee.com.cn/images/common/back.gif[/url]



    现在是完美版, 严重感谢!!
回复

使用道具 举报

发表于 2011-10-8 19:10 | 显示全部楼层
回复

使用道具 举报

发表于 2011-10-10 16:03 | 显示全部楼层
以修改你所需要的接口

新单片机接口改端口AA.jpg 需要新单片机接口改端口BB.jpg 在改2个接口图.zip (362.38 KB, 下载次数: 357)
回复

使用道具 举报

本版积分规则

QQ|一淘宝店|手机版|商店|一乐电子 ( 粤ICP备09076165号 ) 公安备案粤公网安备 44522102000183号

GMT+8, 2025-12-16 13:21 , Processed in 0.036162 second(s), 28 queries , Gzip On.

Powered by Discuz! X3.5

© 2001-2025 Discuz! Team.

快速回复 返回顶部 返回列表