一乐电子

 找回密码
 请使用微信账号登录和注册会员

QQ登录

只需一步,快速开始

微信扫码登录

手机号码,快捷登录

手机号码,快捷登录

搜索
楼主: zwxzj

KA3842A开关电源(24V5A)

  [复制链接]
发表于 2009-6-29 15:09 | 显示全部楼层
我是想给上面的元件搬家,如果有新PCB的话,变压器可以烤开,这样就不用管气隙了,那种变压器都是中心磨短的,应该可以直接使用
回复

使用道具 举报

发表于 2009-7-6 21:24 | 显示全部楼层
zwxzj兄我买了EI33的磁芯好代用不?线也只有0。41的?
回复

使用道具 举报

发表于 2009-7-14 02:07 | 显示全部楼层
EI的要磨哪里一边啊,呵呵不大懂
回复

使用道具 举报

 楼主| 发表于 2009-7-14 13:29 | 显示全部楼层
EI的磁心磨中间的,

到废品收购站找一个电动车充电器,里面有35和40的磁心;另0.41的线也可以,最多次级大电流绕组再加上一根罢了!
回复

使用道具 举报

发表于 2009-7-14 14:49 | 显示全部楼层
zwxzj兄谢谢你
回复

使用道具 举报

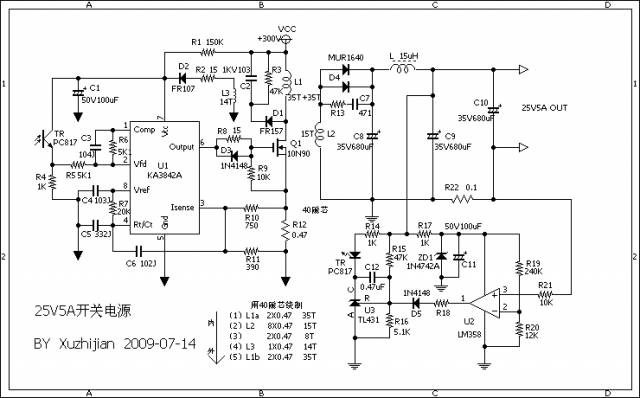
 楼主| 发表于 2009-7-14 23:15 | 显示全部楼层
再上一个,呵呵!
25V5A电源.JPG
回复

使用道具 举报

发表于 2009-7-15 20:45 | 显示全部楼层
尖峰波可以用电容串电阻来吸收啊,反峰波可以用二极管加阻容来吸收。开关电源里这些东西少不了的。可以参考电视机的行输出级电路。
回复

使用道具 举报

发表于 2009-11-25 23:24 | 显示全部楼层
本帖最后由 巧克力 于 2009-11-25 23:25 编辑

那358是不是检测到电压特别高了就把431电压拉下来啊
回复

使用道具 举报

发表于 2009-11-25 23:27 | 显示全部楼层
又一很好的电路收藏了,谢谢ZWXZJ兄
回复

使用道具 举报

发表于 2010-4-5 21:30 | 显示全部楼层
回复 28# 巧克力


    那个358是用来控制最大电流的。。这个可能是一个能恒流的充电器!
回复

使用道具 举报

本版积分规则

QQ|一淘宝店|手机版|商店|一乐电子 ( 粤ICP备09076165号 ) 公安备案粤公网安备 44522102000183号

GMT+8, 2025-10-31 08:44 , Processed in 0.036528 second(s), 28 queries , Gzip On.

Powered by Discuz! X3.5

© 2001-2025 Discuz! Team.

快速回复 返回顶部 返回列表