一乐电子

 找回密码
 请使用微信账号登录和注册会员

QQ登录

只需一步,快速开始

微信扫码登录

手机号码,快捷登录

手机号码,快捷登录

搜索
查看: 28946|回复: 30

ATX电源改可调恒压恒流电源开发讨论帖

 火.. [复制链接]
发表于 2011-10-24 21:23 | 显示全部楼层 |阅读模式
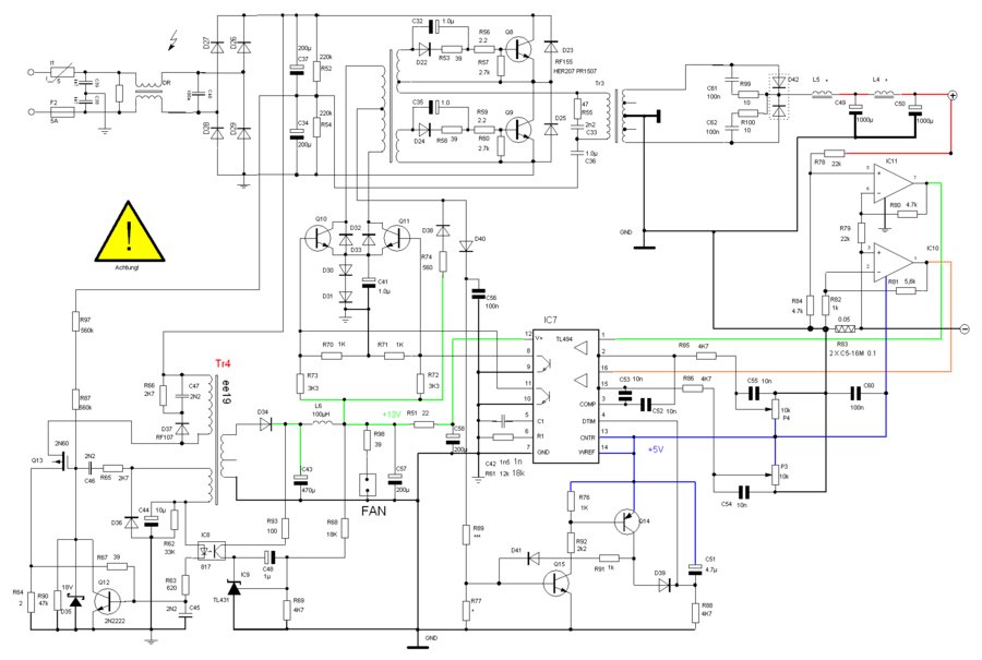
首先感谢fish8840 和各位网友的支持!前段时间发了一方案帖,没想到大家热情很高,现开一专项技术讨论帖,欢迎大家出谋划策,转载相关资料。以下是我整理的资料
5 e; J7 h1 R9 Z) O) ?  W; X/ [  N" D   国外:http://monitor.espec.ws/section5/topic69804.html1 \6 W4 |' M- b+ a/ p( @. g7 {0 I  c
   一乐网友MF7仿制:https://www.yleee.com.cn/viewthr ... &from=favorites9 m6 c  C: Q9 m+ K; S
   gmliwei 版主的:https://www.yleee.com.cn/viewthr ... 5&highlight=ATX
& M5 [- d8 T$ f: @   无锡风版主:https://www.yleee.com.cn/viewthread.php?tid=321&highlight=ATX7 ~8 P+ O, R8 I/ G
   sun6550:https://www.yleee.com.cn/viewthr ... 5&highlight=ATX, H6 {! q2 }. H( e% n  i
   redming:https://www.yleee.com.cn/viewthr ... 4&highlight=ATX" g6 c5 b) S' R' o2 @6 z
    国外的PCB及图纸资料.rar (495.88 KB, 下载次数: 1235)
2 o  E, j+ s+ T( `* g1 ]' M- g2 g2 y5 o   gdxabc兄画的494小板: 494.bmp
3 X4 M2 a5 a+ h6 Y) i    494.rar (13.78 KB, 下载次数: 1218)
发表于 2011-10-24 22:15 | 显示全部楼层
请教这小板如何应用呢?个人觉得如果能把原来的元件和外壳利用上,重新设计开板为好。
回复

使用道具 举报

发表于 2011-10-24 22:57 | 显示全部楼层
- A9 Z+ H6 v. a7 V0 g
+ H8 ?$ c& s6 j, j% P8 K
------------------------------------------------------------------------------------------------
  W  m, _5 i( U& Z. S- L$ o顶这个想法,  尽量不要用原来的电路板, 开关电源种类太多, 很难设计出比较通用的板。
回复

使用道具 举报

发表于 2011-10-24 23:58 | 显示全部楼层
20111024099.jpg
* ]) y& D& N$ [调试中
回复

使用道具 举报

 楼主| 发表于 2011-10-25 09:57 | 显示全部楼层
请教这小板如何应用呢?个人觉得如果能把原来的元件和外壳利用上,重新设计开板为好。5 n. y0 C, ]/ L$ k1 E
fat 发表于 2011-10-24 22:15

. h" b8 O0 q( w7 w3 X; }; f$ O
( E$ O) |- m+ \6 }7 C3 w我也是这个想法,重新开板的话比较整齐,改装的话比较乱,而且成功率不高,上传两个资料大伙看看
8 [1 {3 z6 X+ w6 y atx_300.GIF 5 t" k  G( v, g' N; ]
ATX-300F.gif
回复

使用道具 举报

发表于 2011-10-25 18:59 | 显示全部楼层
这电源是几伏几A的????
回复

使用道具 举报

发表于 2011-10-25 21:51 | 显示全部楼层
建议从新开板,PCB 焊盘要做成兼容各种封装或者脚位的。特别是开关变压器焊盘出要做成可以自己跳线来兼容自己的变压器
回复

使用道具 举报

发表于 2011-10-26 00:26 | 显示全部楼层
很耐玩的东西。高电压的,够折腾。容易烧东西。一定要小心啊。
3 z) }: [8 x# i. E
3 U- _  V+ P6 |( t7 h" G. g最好是能有一种,兼容比较多见的二手电源几种型号的子板。做个教程。怎么接线怎么调试。改动尽量少。成功率也高。记得当年我开电脑店时候,貌似很多常见的电源品牌基本都差不多。不要品牌机或者什么特殊电源的,电路复杂不好改
回复

使用道具 举报

发表于 2011-10-26 19:26 | 显示全部楼层
https://www.yleee.com.cn/thread-6525-1-1.html# J5 ^) e% k8 A  p3 U& {) i
我的
回复

使用道具 举报

 楼主| 发表于 2011-10-26 20:58 | 显示全部楼层
我的, g1 l, B3 O. l0 }8 g  \0 V
ydm_ydm 发表于 2011-10-26 19:26
$ |8 s, V9 H( {% l( c4 c9 V( Y
- v6 @( T! ~& J. z
不错不错!说说ATX电源部分是怎么改装的?
回复

使用道具 举报

本版积分规则

QQ|一淘宝店|手机版|商店|一乐电子 ( 粤ICP备09076165号 ) 公安备案粤公网安备 44522102000183号

GMT+8, 2026-4-17 16:29 , Processed in 0.033037 second(s), 20 queries , Gzip On.

Powered by Discuz! X3.5

© 2001-2025 Discuz! Team.

快速回复 返回顶部 返回列表