一乐电子

 找回密码
 请使用微信账号登录和注册会员

QQ登录

只需一步,快速开始

微信扫码登录

手机号码,快捷登录

手机号码,快捷登录

搜索
查看: 46195|回复: 189

自制SP200s USB接口,直插单面板,适于自制,多图

 火... [复制链接]
发表于 2011-11-20 11:12 | 显示全部楼层 |阅读模式
本帖最后由 prince_15 于 2011-11-20 11:21 编辑

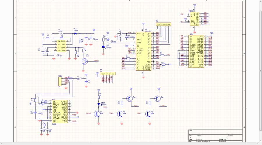
不加描述了,具体看图。老规矩,输出的文件都是xps,这次包含电路图和PCB打印文件
顺便晒两片STM32的板子,还有1602改背光等
傲游截图20111120105958.png
傲游截图20111120110057.png
P1010060.jpg
P1010061.jpg
P1010062.jpg
P1010063.jpg
P1010064.jpg
P1010065.jpg
P1010066.jpg

打印文件下载
sp200s.zip (134.92 KB, 下载次数: 1609)

评分

参与人数 2一乐金币 +105 收起 理由
大圣3 + 5 谢谢分享
yleee + 100 应该加分鼓励

查看全部评分

 楼主| 发表于 2011-11-20 11:22 | 显示全部楼层
P1010085.JPG P1010086.JPG P1010087.JPG
回复

使用道具 举报

 楼主| 发表于 2011-11-20 11:24 | 显示全部楼层
P1010083.JPG
P1010081.jpg
P1010082.jpg
回复

使用道具 举报

发表于 2011-11-20 12:57 | 显示全部楼层
全板镀锡?怎么做到的?
回复

使用道具 举报

发表于 2011-11-20 13:11 | 显示全部楼层
回复 4# chillmax


   应该是化学镀法。我也买了两瓶子。。只要把板子在这种水里泡一会就能镀一层锡在上面了
回复

使用道具 举报

发表于 2011-11-20 14:45 | 显示全部楼层
1602均光怎么做的?
回复

使用道具 举报

发表于 2011-11-20 15:30 | 显示全部楼层
高手啊,求详细的1602改背光
回复

使用道具 举报

发表于 2011-11-20 16:12 | 显示全部楼层
这个SP200我有增强版程序。
回复

使用道具 举报

 楼主| 发表于 2011-11-20 16:35 | 显示全部楼层
回复 8# 快乐之星

可以分享么?不过加强版要换主控了
回复

使用道具 举报

 楼主| 发表于 2011-11-20 16:38 | 显示全部楼层
回复 5# 非门

不是化学电镀,直接烙铁铺的锡,烙铁温度适当调高点,板子先涂上助焊剂。板子竖起来,一层一层往下刮就行了
回复 0 1

使用道具 举报

本版积分规则

QQ|一淘宝店|手机版|商店|一乐电子 ( 粤ICP备09076165号 ) 公安备案粤公网安备 44522102000183号

GMT+8, 2025-10-17 01:04 , Processed in 0.050657 second(s), 31 queries , Gzip On.

Powered by Discuz! X3.5

© 2001-2025 Discuz! Team.

快速回复 返回顶部 返回列表