一乐电子

 找回密码
 请使用微信账号登录和注册会员

QQ登录

只需一步,快速开始

微信扫码登录

手机号码,快捷登录

手机号码,快捷登录

搜索
查看: 47697|回复: 102

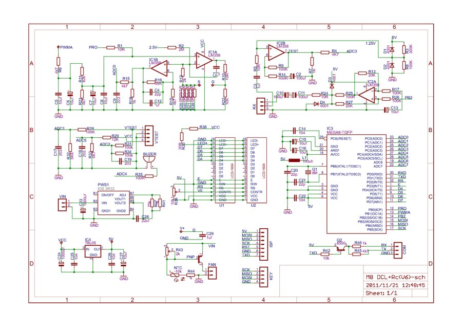
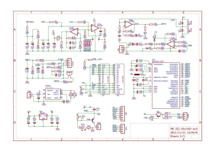
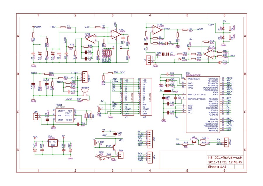
电源和负载的原理图

 火... [复制链接]
发表于 2011-11-21 13:03 | 显示全部楼层 |阅读模式
感谢原作者Gandf大侠给我们带来了这么好用的电路,本楼所贴电路均是从G的电路修改来的,贴上原理图方便大家DIY。
有少数元件跟套件中的可能不同,但不影响使用。图中的参数也并非唯一,可以根据电路参数自行DIY修改,仅供参考。

M8 PWM DP V7 - sch.gif
M8 PWM DP V7 - sch.pdf (37.27 KB, 下载次数: 2793)
M8 DCL Rc(V6)-sch.gif
M8 DCL Rc(V6)-sch.pdf (32.02 KB, 下载次数: 2702)
 楼主| 发表于 2011-11-21 13:12 | 显示全部楼层
电源元件安装图:
V7元件安装1.jpg
V7元件安装1.pdf (43.93 KB, 下载次数: 1474)
V7元件安装2.jpg
V7元件安装2.pdf (28.29 KB, 下载次数: 1360)
回复

使用道具 举报

 楼主| 发表于 2011-11-21 13:14 | 显示全部楼层
电子负载元件安装图:
V6元件安装1.jpg
V6元件安装1.pdf (38.25 KB, 下载次数: 1426)
V6元件安装2.jpg
V6元件安装2.pdf (18.87 KB, 下载次数: 1400)

评分

参与人数 1一乐金币 +5 收起 理由
zz0215 + 5 乐于助人

查看全部评分

回复 1 0

使用道具 举报

发表于 2011-11-21 13:49 | 显示全部楼层
太好了!
回复

使用道具 举报

发表于 2011-11-21 13:50 | 显示全部楼层
支持下,有这个就方便多了  
回复

使用道具 举报

发表于 2011-11-21 14:00 | 显示全部楼层
收藏下來
回复

使用道具 举报

发表于 2011-11-21 14:08 | 显示全部楼层
电源电路中的3R33是做什么用的?
回复

使用道具 举报

发表于 2011-11-21 14:36 | 显示全部楼层
收藏,帮顶
回复

使用道具 举报

发表于 2011-11-21 14:36 | 显示全部楼层
太好了,这下方便多了!
回复

使用道具 举报

发表于 2011-11-21 15:08 | 显示全部楼层
电源电路中的3R33是做什么用的?
ciddy 发表于 2011-11-21 14:08 https://www.yleee.com.cn/images/common/back.gif



    改装后出两组电到7805、7905稳压后给084供电,014R5出两组电给风扇、3R33和M8供电。
一个运放调压一个运放调流,好像是这样吧,其他2个不知道什么意思。其实有必要做这么多独立供电吗
回复

使用道具 举报

本版积分规则

QQ|一淘宝店|手机版|商店|一乐电子 ( 粤ICP备09076165号 ) 公安备案粤公网安备 44522102000183号

GMT+8, 2025-11-24 00:10 , Processed in 0.036161 second(s), 32 queries , Gzip On.

Powered by Discuz! X3.5

© 2001-2025 Discuz! Team.

快速回复 返回顶部 返回列表