一乐电子

 找回密码
 请使用微信账号登录和注册会员

QQ登录

只需一步,快速开始

微信扫码登录

手机号码,快捷登录

手机号码,快捷登录

搜索
查看: 3219|回复: 2

VCD的VFD使用准备贴

[复制链接]
发表于 2011-11-25 23:26 | 显示全部楼层 |阅读模式
从考先生那里购得的VCD VFD就是几个八段还有几个符号 XXXXXXXX.jpg
但是看了那五个 灯丝电压都是-3.5v -3.5v 还有一个-21v通到PT6312驱动芯片上   Din和Dout并联有影响吗
这个是同样驱动芯片的中文手册
CS16312.pdf (262.17 KB, 下载次数: 193)
搜罗到几种电压产生电路
34063生成负压电路
34063.jpg
还有这个平衡电路
vfd.jpg
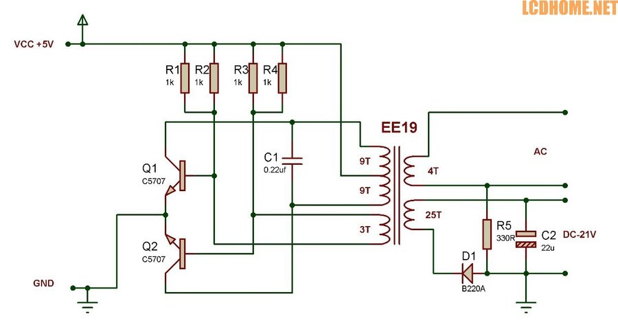
最后找到这个自己绕变压线圈的电路
6[1].jpg
最后觉得可以用3r33 原线圈拆开一路直接作为交流3.3v(频率340khz 不整流 )灯丝电压不知可行么
然后缠绕一组产生-21v电压 或者有个低一点的负压接到pt6312上 因为要求的负电压是给不显示的段位一个更低的负电压之用
 楼主| 发表于 2011-11-25 23:28 | 显示全部楼层
回复

使用道具 举报

 楼主| 发表于 2011-11-26 07:05 | 显示全部楼层
看见草版做出来的VFD时钟很漂亮,
正好老王的VFD俺也有,抽时间胡乱画了块PCB,
热转印,腐蚀,打孔焊,焊元件.......
忙乎了好几天,算是做成了,可通电VFD死活不显示,
瞎折腾了好久依然没有显示出来,没辙了,
请教草版,很幸运能得到草版的指点,最后确定
是因为灯丝电压的参考电位点不对造成的
在此再次多谢草版的指点和帮助

再说说制作要点

VFD的负压和灯丝电压由一片3R33完成,
使用时将原电感的两组线圈分成独立的两组
一组接入原来的电路一组作为负压绕组
用漆包线在原来的磁芯上绕2.5匝作为灯丝绕组
3R33上需要将2个513电阻拆掉,原输出稳压管和输出电容拆掉,
在原513电阻的位置接上一个220K的电阻即可,
负压绕组的整流管的正极需要接到分出来的那个绕组的原输出这边,
这个不能接反,接反负压只有几伏
感谢这个创意的主人dradeng版主
具体见下 d42.jpg
仿草版的VFD时钟 - DIY作品秀! - 一乐网 一乐、一乐网、一乐社区、一乐论坛、广东一乐、一乐电子、yleee - Powered by Discuz!
https://www.yleee.com.cn/thread-10619-1-1.html
回复

使用道具 举报

本版积分规则

QQ|一淘宝店|手机版|商店|一乐电子 ( 粤ICP备09076165号 ) 公安备案粤公网安备 44522102000183号

GMT+8, 2025-11-24 11:29 , Processed in 0.032905 second(s), 23 queries , Gzip On.

Powered by Discuz! X3.5

© 2001-2025 Discuz! Team.

快速回复 返回顶部 返回列表