一乐电子

 找回密码
 请使用微信账号登录和注册会员

QQ登录

只需一步,快速开始

微信扫码登录

手机号码,快捷登录

手机号码,快捷登录

搜索
查看: 10258|回复: 27

[其他综合] 版主请进,仿制示波器

[复制链接]
发表于 2009-5-30 02:06 | 显示全部楼层 |阅读模式
最近对示波器感兴趣,搜索到一篇文章,好像不是很复杂,但是MCU比较特殊,作者说明可以按原理改PIC或AVR的MCU,不知道版主有没有兴趣弄一下,我几乎是电子盲,只能做做翻译的工作了。

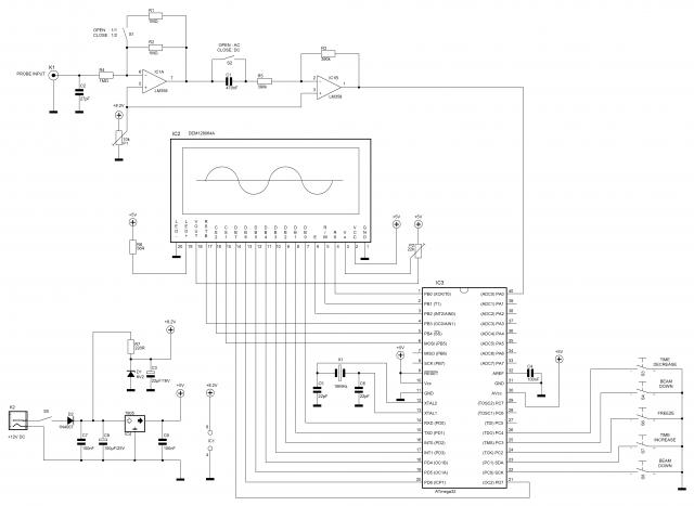
http://elm-chan.org/works/wcs/report_e.html

Pocket-Sized Digital Oscilloscope Adapter

This is a portable oscilloscope adapter that it can be held in breast pocket. Its operation is only sampling and sending to host PC. The most of functions of the oscilloscope are processed by host PC. Therefore, oscilloscope adapter can be simplified.

When build it
This oscilloscope adapter using a TMP47P242VN 4bit microcontroller for acquisition control. But it is difficult to obtain and to programm personaly, so that I recommend to replace the microcontroller with any other microcontroller, such as PIC and AVR, when you want to follow this project. The details of the acquisition controller is as follows.
Communication format between host PC and oscilloscope adapter is N81 (no parity, 8 data bits, one stop bit). Data transfer rate between oscilloscope adapter and host PC is 115.2kbps. This is the minimun required transfer rate for real-time transmission of sampled data of 10ksa/sec. And command transfer speed of from host PC to oscilloscope adapter is 9.6kbps.

The acquisition controller will enter state of command waiting after power-up. One byte of command value range is from 0x50 to 0x5F, any other value will be ignored. The controller outputs lower four bits to P01-P03, wait for one milisecond, and enter to sampling state (sampling loop). In sampling state, anything data is raceived from host PC, acquisition controller will return to command waiting state. Host PC must send a 0x00 before sending any command.
When above protocol is satisfied, control program will be able to use without any patches. But remaking the controll program as windows based application will better than DOS based application.
wcs_scope.png
wcs_sch.png
wcs_inner.jpg
发表于 2009-5-31 00:59 | 显示全部楼层
电路不复杂,只是8bit, 10ksa/sec (fixed),这个性能实在太低了,没什么实用价值啊。要高速数据传输,串口速度不行,得用USB
回复

使用道具 举报

 楼主| 发表于 2009-5-31 02:36 | 显示全部楼层
明白,M8用类似原理做一个呢。高速AD片子可以申请。
主要外面找的都是要液晶显示,为什么不用电脑软件显示呢?
成本就低很多,也不用浪费片内资源。
回复

使用道具 举报

发表于 2009-5-31 07:14 | 显示全部楼层
原帖由 steven888 于 2009-5-31 02:36 发表 https://www.yleee.com.cn/images/common/back.gif
明白,M8用类似原理做一个呢。高速AD片子可以申请。
主要外面找的都是要液晶显示,为什么不用电脑软件显示呢?
成本就低很多,也不用浪费片内资源。


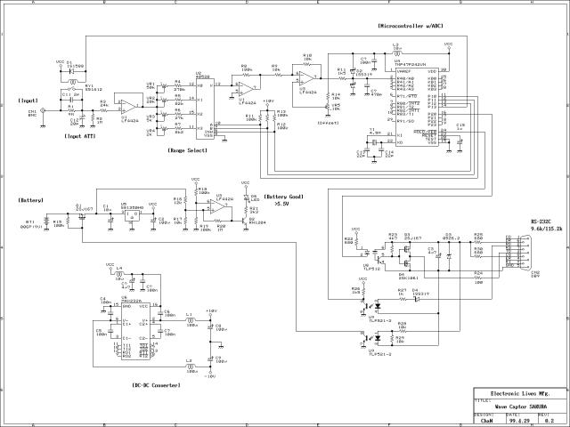
    这是用AVR做的。下图中有网址。供参考!

SCHEMATIC.GIF


pcb_101x160mm.gif
回复

使用道具 举报

发表于 2009-5-31 07:21 | 显示全部楼层
上面的好象有人仿制过!
回复

使用道具 举报

发表于 2009-5-31 07:49 | 显示全部楼层
我手头倒是有个5M的全套资料,不过算算做下来也不便宜,超过一个二手20M的价钱了,低频的,其实有个声卡的虚拟示波器不错的
回复

使用道具 举报

发表于 2009-5-31 10:19 | 显示全部楼层
声卡的主要是怕隔离不好危及主板,俺只试过测扩音机输出,一直不敢拿来实用。
输入5M,一周期8 sample,那么采样率就要40M,光AD器件就老贵的了,另外就是DSO是做成独立的还是PC base的,独立的要加LCD和SRAM,不光成本增加,而且占用CPU时间和IO线。如果是做成PC base的,那采用什么接口呢?RS232的速度太慢了,得用USB。
回复

使用道具 举报

发表于 2009-5-31 10:58 | 显示全部楼层
我说的这个是并口的,采样10MAD好像不贵,18-20之间(立星)等看看资料在不再,再的话待会上来
回复

使用道具 举报

 楼主| 发表于 2009-5-31 16:57 | 显示全部楼层
您提供的资料我在网上也有找到,为什么一定要用液晶屏呢?用电脑显示不是更方便,留着程序空间做其他事情。
而且高速AD,MAX,LTC,TI都可以申请,就算买拆机的也不贵。
个人做的估计申请的2片AD就足够,所以AD价格可以忽略。
主要是都是要液晶屏的,感觉不爽,因为那个东西显示等于鸡肋。
我也见到有人卖套件的,好像是5百以内的成品,也是AVR单片机,带液晶屏,再不行就买个成品算了。
回复

使用道具 举报

发表于 2009-5-31 19:01 | 显示全部楼层
申请器件不失为DIY获得器件的一条途径,但不是万试万灵的,美信的芯片我也申请过,有成功也有不成功的,对于某些器件,美信是有限制的,不是要什么给什么,因此对仿制是个问题,因为不能保证每个人都申请到芯片。说心里话,美信的片子是挺好,但市场零售价太贵了。最好还是市场不难买到而且价格可以接受的片子,会更有群众基础。

用LCD显示成本高,而且占用CPU时间(LCM是慢速设备)和IO线。但如果采用PC base的,接口是个问题,RS232的速度太慢了,采用了高速AD,数据量大送不过去的,得用USB接口。另外上位机软件也是一块,实现工作量比较大。
回复

使用道具 举报

本版积分规则

QQ|一淘宝店|手机版|商店|一乐电子 ( 粤ICP备09076165号 ) 公安备案粤公网安备 44522102000183号

GMT+8, 2025-10-29 02:32 , Processed in 0.033161 second(s), 29 queries , Gzip On.

Powered by Discuz! X3.5

© 2001-2025 Discuz! Team.

快速回复 返回顶部 返回列表