一乐电子

 找回密码
 请使用微信账号登录和注册会员

QQ登录

只需一步,快速开始

微信扫码登录

手机号码,快捷登录

手机号码,快捷登录

搜索
楼主: jigsaw

请教一下LM723浮地电源电路

  [复制链接]
 楼主| 发表于 2011-12-9 09:29 | 显示全部楼层
不知道是不是稳压管的问题
空载压差才36V,36V的稳压管应该起不了稳压的作用
回复

使用道具 举报

发表于 2011-12-9 10:11 | 显示全部楼层
用317非常简单
回复

使用道具 举报

 楼主| 发表于 2011-12-9 10:18 | 显示全部楼层
用317非常简单
benli 发表于 2011-12-9 10:11 https://www.yleee.com.cn/images/common/back.gif



    前任用LM317给老板留下了非常不好的印象,所以改用这个芯片
回复

使用道具 举报

发表于 2011-12-9 10:30 | 显示全部楼层
你这个电路不适合大电流输出。

LM723要想输出高电压、大电流不是这样用的,要用PNP管接到11脚,723使用低电压,外接一个12 ~ 36V 的稳压二极管。
回复

使用道具 举报

发表于 2011-12-9 10:31 | 显示全部楼层
本帖最后由 3AG1 于 2011-12-9 10:32 编辑

现在没必要用这么老的IC,其实用TL431比较简单,性能不次于LM723。
回复

使用道具 举报

发表于 2011-12-9 10:38 | 显示全部楼层
空载的时候V+和V-之间只有不到2V的电压,输出电压为83V
但是接上负载以后,V+和V-之间电压增加到 ...
jigsaw 发表于 2011-12-9 09:17 https://www.yleee.com.cn/images/common/back.gif


这说明723的供电不稳定啊,V+和V-是723内部电压基准和误差放大级的供电脚,要想办法让电压尽量稳定才行。
回复

使用道具 举报

发表于 2011-12-9 10:41 | 显示全部楼层

标题

回复 13# jigsaw

晕死!
回复

使用道具 举报

 楼主| 发表于 2011-12-9 10:44 | 显示全部楼层
现在没必要用这么老的IC,其实用TL431比较简单,性能不次于LM723。
3AG1 发表于 2011-12-9 10:31 https://www.yleee.com.cn/images/common/back.gif



    以前是从国外买现成的电源模块,用的就是LM723芯片
现在自己做,不换了,
老板是个喜欢追根究底的人,一点点细节都得问老半天,
不想和他在一些没有意义的问题上纠缠不休啊
回复

使用道具 举报

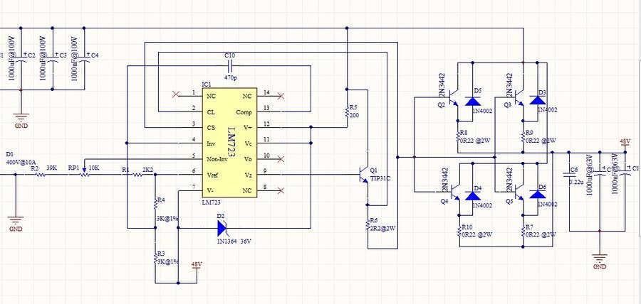
 楼主| 发表于 2011-12-9 10:49 | 显示全部楼层
你这个电路不适合大电流输出。

LM723要想输出高电压、大电流不是这样用的,要用PNP管接到11脚,723使用低 ...
3AG1 发表于 2011-12-9 10:30 https://www.yleee.com.cn/images/common/back.gif

谢谢

    即使加两级扩流也不行吗?
这是我的电路图:
Floating 723.jpg
回复

使用道具 举报

发表于 2011-12-9 10:50 | 显示全部楼层
以前是从国外买现成的电源模块,用的就是LM723芯片
现在自己做,不换了,
老板是个喜欢追根究底 ...
jigsaw 发表于 2011-12-9 10:44 https://www.yleee.com.cn/images/common/back.gif



    用723也可以,但不是你这种用法。

用TL431很简单:

48V线性稳压电源-1.GIF
回复

使用道具 举报

本版积分规则

QQ|一淘宝店|手机版|商店|一乐电子 ( 粤ICP备09076165号 ) 公安备案粤公网安备 44522102000183号

GMT+8, 2025-11-25 07:02 , Processed in 0.039760 second(s), 28 queries , Gzip On.

Powered by Discuz! X3.5

© 2001-2025 Discuz! Team.

快速回复 返回顶部 返回列表