一乐电子

 找回密码
 请使用微信账号登录和注册会员

QQ登录

只需一步,快速开始

微信扫码登录

手机号码,快捷登录

手机号码,快捷登录

搜索
楼主: kazuyuki

[其他综合] 矿坛的VFD到,先行分析一下引脚做抛砖引玉了

 火... [复制链接]
发表于 2012-2-5 19:23 | 显示全部楼层
本帖最后由 ray2003 于 2012-2-5 19:41 编辑

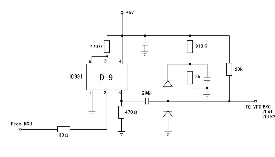
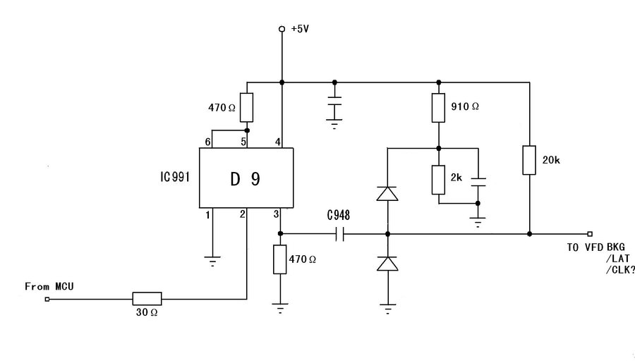
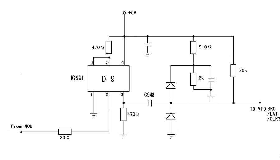
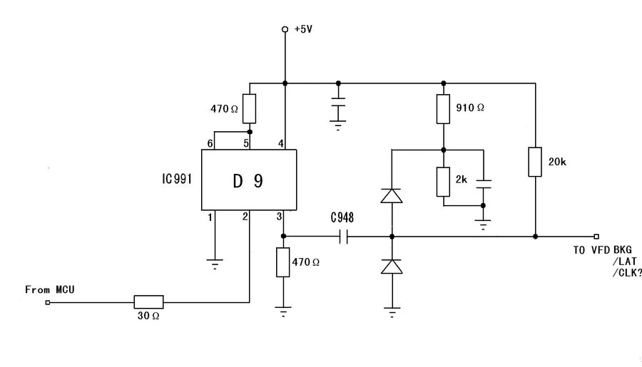
LZ你好,请再帮助确认一下你给我的图里画红圈的那2个脚应该是什么?从阿尔派的板上看像 BKG(Grid BK),画了草图,从图上看似乎是VFD防烧点的保护电路。但对应的 SI那个脚是悬空的,我理解GSI不是栅扫描的数据输入吗?如果那5个数据脚翻转,BK脚又对不上了。
pic0.jpg

pic1.jpg

pic2.jpg
回复

使用道具 举报

发表于 2012-2-5 19:45 | 显示全部楼层
第二次打样如期到来,今天上午收到的。顺易杰的打样还是不错的,改油不用加钱,速度和嘉利创一样。还得全部 ...
kazuyuki 发表于 2012-2-5 11:00 https://www.yleee.com.cn/images/common/back.gif


打样价格如何?尺寸?数量?
回复

使用道具 举报

 楼主| 发表于 2012-2-5 20:22 | 显示全部楼层
打样价格如何?尺寸?数量?
梨花剑雨 发表于 2012-2-5 19:45 https://www.yleee.com.cn/images/common/back.gif



    全版尺寸10x9.5,10片价100,加顺风快递122了,还行,不比am那的贵,感觉比较值,看着这红艳艳的比较养眼。

IMG_20120205_200157.jpg
IMG_20120205_200232.jpg
IMG_20120205_200328.jpg
IMG_20120205_200348.jpg
IMG_20120205_200401.jpg

TO:ray2003网友:

     原来的1131的文档有误,后来与网友商量后得出的结论在附件中,现在基本能确定了。剩下的就是找到高压电源然后验证了。引脚排列基本不会有问题了。你说的G3原来有错误,应为SO,G7为SI。

G1131(有修改)2.doc

887.5 KB, 下载次数: 106, 下载积分: 一乐金币 -1

回复

使用道具 举报

发表于 2012-2-5 20:41 | 显示全部楼层
全版尺寸10x9.5,10片价100,加顺风快递122了,还行,不比am那的贵,感觉比较值,看着这红艳艳的 ...
kazuyuki 发表于 2012-2-5 20:22 https://www.yleee.com.cn/images/common/back.gif



    谢谢,方便的话PM个厂家的联系方式(PCB,最好是网上的,或电话也行),

AM那?可不敢用,那规剧多,多说点会被封ID,直接被退款,我胆小,现在最多看看贴子,免的说多了自己生气
回复

使用道具 举报

 楼主| 发表于 2012-2-5 20:42 | 显示全部楼层
谢谢,方便的话PM个厂家的联系方式(PCB,最好是网上的,或电话也行),

AM那?可不敢用,那规剧多,多 ...
梨花剑雨 发表于 2012-2-5 20:41 https://www.yleee.com.cn/images/common/back.gif



    与我心有戚戚焉。。。
http://220.112.29.240/web/portal/index.jsp
回复

使用道具 举报

发表于 2012-2-5 20:59 | 显示全部楼层
与我心有戚戚焉。。。
kazuyuki 发表于 2012-2-5 20:42 https://www.yleee.com.cn/images/common/back.gif


谢谢了
回复

使用道具 举报

发表于 2012-2-5 21:03 | 显示全部楼层
等套件,造福我等懒人。
回复

使用道具 举报

发表于 2012-2-5 22:19 | 显示全部楼层
全版尺寸10x9.5,10片价100,加顺风快递122了,还行,不比am那的贵,感觉比较值,看着这红艳艳的 ...
kazuyuki 发表于 2012-2-5 20:22 https://www.yleee.com.cn/images/common/back.gif



    不知是否有多余的PCB呢?
回复

使用道具 举报

 楼主| 发表于 2012-2-5 22:29 | 显示全部楼层
不知是否有多余的PCB呢?
ldwlj 发表于 2012-2-5 22:19 https://www.yleee.com.cn/images/common/back.gif



    自己留2片,其他可以出,成本价12块1片
回复

使用道具 举报

发表于 2012-2-5 22:51 | 显示全部楼层
来5片,如何支付呢?有原件安装图不?
回复

使用道具 举报

本版积分规则

QQ|一淘宝店|手机版|商店|一乐电子 ( 粤ICP备09076165号 ) 公安备案粤公网安备 44522102000183号

GMT+8, 2025-10-18 07:37 , Processed in 0.034963 second(s), 27 queries , Gzip On.

Powered by Discuz! X3.5

© 2001-2025 Discuz! Team.

快速回复 返回顶部 返回列表