一乐电子

 找回密码
 请使用微信账号登录和注册会员

QQ登录

只需一步,快速开始

微信扫码登录

手机号码,快捷登录

手机号码,快捷登录

搜索
查看: 8706|回复: 19

m8 v7电源,启动时冲击电压的解决方法

  [复制链接]
发表于 2012-2-23 23:19 | 显示全部楼层 |阅读模式
安装了好奇心的m8 v7电源套件,测试开机上电瞬间输出有冲击电压,将输出调为恒流2ma,直接接led,不断电恒流正常,断电再上电,冲击电压足以烧毁LED(实验烧了N个),解决的办法是在图中位置加一个102的电容。 1.jpg

评分

参与人数 2一乐金币 +24 收起 理由
my1048 + 4 经验共享,乐于助人。
fat + 20 支持研究,感谢分享

查看全部评分

发表于 2012-2-23 23:32 | 显示全部楼层
好文,试验出真知啊 ,赞扬一个。。。。
回复

使用道具 举报

发表于 2012-2-25 11:17 | 显示全部楼层
我买的成品,开机没有冲击电流,软启动很完美。
回复

使用道具 举报

发表于 2012-3-8 12:16 | 显示全部楼层
最近也碰到一个有开机冲击电压的板子,我目前还只碰到了这么一个,多数都是无冲击软启动。
我感觉不是楼主所说的原因,按照楼主的改法没有用。
你这里加电容只能改变KIC模块启动时的特性。
据我实验来看,C33电容小,KIC模块启动时几乎无冲击,单片机未启动前,KIC保持最低输出。
如果C33加了大电容(比如100uf),启动时KIC模块会出现高电压的短时冲击,然后电压跟随电路再拉低模块输出电压至最低。
我觉得,关键应该还是在于运放和后级功率管驱动电路上。
但是从电路上分析,单片机未启动时,无信号PWM,恒流控制运放单元输出低电平将输出拉至最低,应该没有问题。还不知道这个冲击是具体哪个地方工作异常导致的。
回复

使用道具 举报

 楼主| 发表于 2012-3-9 21:59 | 显示全部楼层
冲击电压是开机瞬间出现的,如果开关是控制的220V输入端的话,那么加那个电容也没用,我实验时,开关是加在直流输入端的。楼上说C33小的话没冲击,我这里加1uf的C33,开机还是有10V左右的冲击电压,1UF的C33电容在输出电流大,电压高就有吱吱叫声,C33加大到220uf,没声音,但是开机瞬间仍然有10v左右的冲击电压,感觉还没找到问题的真正所在
回复

使用道具 举报

 楼主| 发表于 2012-3-10 13:48 | 显示全部楼层
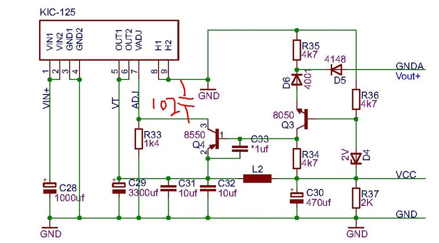
冲击电压.JPG
今天又分析了电路,并做了实验,去掉了Q4,发现冲击电压变的很小,
说明大的冲击电压还是跟随电路部分外部元件引起的,上电瞬间,
Vcc-->D4-->Q3(be)-->D6 -->R35-->gnd会形成通路,使Q3,Q4
短时导通,形成冲击电压,我的解决办法是如图所示,在D6和R35上并联电容
1uf 10uf 22uf 33uf 47uf 100uf分别实验,只有100uf的才不烧发光管,
冲击电压由原来的10V降到0.4V左右。但是加这个电容也有个缺点,就是调节电压的
速度会变慢,各位高手还有什么解决办法请回帖
回复

使用道具 举报

 楼主| 发表于 2012-3-10 13:52 | 显示全部楼层
另外,请无冲击电压的坛友实验下,将电压,电流都调到0,然后输出直接并接红色LED发光管,打开电源开关,看会烧了LED不。
回复

使用道具 举报

发表于 2012-3-11 01:38 | 显示全部楼层
回复 7# s2z0g0

目前为止我只碰到过1个有启动冲击电压的,说明这个应该是个案。

我对手头这个有启动冲击的电源做如下测试:

拆下主控板,单独上电测试输出板,KIC模块启动特性如上所述。
但TIP41C输出端无冲击电压,一直是0。说明不管KIC模块的输出电压如何,
只要后级的功率管驱动保持截至状态,就不会有异常冲击电压出现。
由此,我觉得问题应该在出在主控板上。

主控板供电正常的情况下,即使单片机不工作输出也会截至。除非供电异常。由此想到上电的顺序、延迟问题。
于是减小5V的输出滤波电容,再次上电测试,启动冲击电压消失。

无论M8如何设置,启动时直接接红色二极管也不会烧,看不出有任何冲击电压。

倒是发现另一个问题(也是个别现象):
断电时,M8掉电后,输出有可能有个小冲击,但是接时直接接发光管也只是能感觉到很微弱的闪一下,不足以烧坏负载,不必太在意。
究其原因,估计还是上面所说的,M8与功率管到底谁先掉电。
由此推断,如果出现类似问题,也可以通过改变电容大小或者增加泻放电阻来达到改进的目的。
回复

使用道具 举报

 楼主| 发表于 2012-3-11 09:44 | 显示全部楼层
dradeng版主,我的v7电源,单独上输出板就有10V左右的冲击电压,问题出在哪里呢,难道是kic-125的问题
回复

使用道具 举报

 楼主| 发表于 2012-3-11 10:31 | 显示全部楼层
dradeng版主,我的v7电源,
分离输出板和主控板
c33不接,输出板上电无冲击;接上C33(220uf),输出板上电10v冲击
连接主控板和输出板
c33不接,开机10V冲击电压;接上C33(220uf)开机10V冲击电压
问题出在哪里呢,难道是kic-125的问题
回复

使用道具 举报

本版积分规则

QQ|一淘宝店|手机版|商店|一乐电子 ( 粤ICP备09076165号 ) 公安备案粤公网安备 44522102000183号

GMT+8, 2026-4-15 16:29 , Processed in 0.047858 second(s), 34 queries , Gzip On.

Powered by Discuz! X3.5

© 2001-2025 Discuz! Team.

快速回复 返回顶部 返回列表