一乐电子

 找回密码
 请使用微信账号登录和注册会员

QQ登录

只需一步,快速开始

微信扫码登录

手机号码,快捷登录

手机号码,快捷登录

搜索
查看: 4582|回复: 17

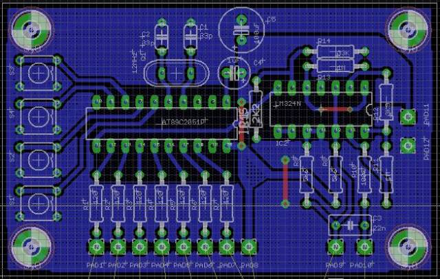
前辈们帮俺看看俺布的板子都有啥问题。

[复制链接]
发表于 2009-7-4 19:50 | 显示全部楼层 |阅读模式
请帮俺检查下俺的板图都有啥毛病~~多谢了!!
001.JPG
发表于 2009-7-4 20:33 | 显示全部楼层
eagle 画的么?是做什么用的?

板子问题等高人回答.
回复

使用道具 举报

 楼主| 发表于 2009-7-4 21:54 | 显示全部楼层
简单的LED显示。。主要是练习Eagle,其实现在也不是练习Eagle了,是熟练下布线,发现俺这人有很大的毛病,决断能力太差,布个线都前思后想的。。犹豫好半天。

敷铜都是网状的,是为了避免激光打印机打印大面积图像出现的碳粉附着不足现象。其实完全可以不用敷铜的,俺是想省点盐酸、腐蚀速度再快点。

比较发愁的就是小块的敷铜,时钟也没想好怎么弄好看点。。看来这艺术活不适合俺~
回复

使用道具 举报

发表于 2009-7-4 22:30 | 显示全部楼层
看起来画得不错。
没有电路图,无法讨论。
回复

使用道具 举报

发表于 2009-7-4 23:57 | 显示全部楼层
这个线路不太复杂,密度也不大,再研究一下走线,把飞线数降到最低。
回复

使用道具 举报

发表于 2009-7-5 00:00 | 显示全部楼层
如果你想要腐蚀快点的话,你的覆铜应该是不必使用网格的啊,直接填满不腐蚀就可以了,你搞成网格方式的,到时候反而不好看。其他问题没有电路图没法说了。
回复

使用道具 举报

发表于 2009-7-5 02:22 | 显示全部楼层
我用eagle时感觉,eagle自带的库里的封装,焊盘都偏小,如果是转印做单面板可能焊盘不耐焊,容易掉,最好能把焊盘加粗一些
回复

使用道具 举报

 楼主| 发表于 2009-7-5 11:22 | 显示全部楼层
原帖由 快活丞 于 2009-7-5 00:00 发表 https://www.yleee.com.cn/images/common/back.gif
如果你想要腐蚀快点的话,你的覆铜应该是不必使用网格的啊,直接填满不腐蚀就可以了,你搞成网格方式的,到时候反而不好看。其他问题没有电路图没法说了。


使用网格的目的是避免打印的时候大面积的碳粉附着差,腐蚀的效果不好。
回复

使用道具 举报

 楼主| 发表于 2009-7-5 11:26 | 显示全部楼层
原帖由 fat 于 2009-7-5 02:22 发表 https://www.yleee.com.cn/images/common/back.gif
我用eagle时感觉,eagle自带的库里的封装,焊盘都偏小,如果是转印做单面板可能焊盘不耐焊,容易掉,最好能把焊盘加粗一些


你说的对!!
Eagle自带的库直插元件封装的确有这个问题,但这也是标准的。自己转印的话只好改了,我自己也复制了一个库,改了一些。
回复

使用道具 举报

 楼主| 发表于 2009-7-5 11:28 | 显示全部楼层
原帖由 more 于 2009-7-4 23:57 发表 https://www.yleee.com.cn/images/common/back.gif
这个线路不太复杂,密度也不大,再研究一下走线,把飞线数降到最低。


有一条可以省去,不过其它两个好像实在布不开了。愁~~
回复

使用道具 举报

本版积分规则

QQ|一淘宝店|手机版|商店|一乐电子 ( 粤ICP备09076165号 ) 公安备案粤公网安备 44522102000183号

GMT+8, 2026-4-17 17:55 , Processed in 0.037183 second(s), 31 queries , Gzip On.

Powered by Discuz! X3.5

© 2001-2025 Discuz! Team.

快速回复 返回顶部 返回列表