一乐电子

 找回密码
 请使用微信账号登录和注册会员

QQ登录

只需一步,快速开始

微信扫码登录

手机号码,快捷登录

手机号码,快捷登录

搜索
楼主: jjiiaa

[其他综合] 求助_倒计时控制器求方案!

  [复制链接]
发表于 2012-3-17 22:38 | 显示全部楼层
还要修改程序,我不会
回复

使用道具 举报

发表于 2012-3-17 23:41 | 显示全部楼层

评分

参与人数 1一乐金币 +2 收起 理由
jjiiaa + 2 感谢分享

查看全部评分

回复

使用道具 举报

发表于 2012-3-18 09:21 | 显示全部楼层
呵呵  原来这里也有啦
https://www.yleee.com.cn/thread-5687-1-4.html

评分

参与人数 1一乐金币 +2 收起 理由
jjiiaa + 2 感谢分享

查看全部评分

回复

使用道具 举报

发表于 2012-3-18 21:17 | 显示全部楼层
就上面发的图既可以。程序修改下即可,很简单的啦。最近单位项目忙,不然都给你写了。我家里倒计时定时器就是我做的。直接洞洞板焊接的。本来画好了电路图打算打些板子,后来一直没空打。

评分

参与人数 1一乐金币 +2 收起 理由
jjiiaa + 2 感谢

查看全部评分

回复

使用道具 举报

发表于 2012-3-18 22:14 | 显示全部楼层
能分享下icl7217 的资料,具体说下实现方案吗?谢谢
jjiiaa 发表于 2012-3-17 21:45 https://www.yleee.com.cn/images/common/back.gif



    还要吗?http://www.ic37.com/icasp/pdf_view.asp?id=5372306_37510是pdf

评分

参与人数 1一乐金币 +5 收起 理由
jjiiaa + 5 感谢分享

查看全部评分

回复

使用道具 举报

 楼主| 发表于 2012-3-24 15:57 | 显示全部楼层
就上面发的图既可以。程序修改下即可,很简单的啦。最近单位项目忙,不然都给你写了。我家里倒计时定时器就 ...
快活丞 发表于 2012-3-18 21:17 https://www.yleee.com.cn/images/common/back.gif


您的电路能分享下么?让您帮写程序实在就不好意思了,不过修改思路还希望您给予指教。谢谢了
回复

使用道具 举报

 楼主| 发表于 2012-3-24 16:06 | 显示全部楼层
还要吗?是pdf
384065902 发表于 2012-3-18 22:14 https://www.yleee.com.cn/images/common/back.gif


下载了资料,芯片的具体功能还在研究,谢谢无私帮助,如您十分熟悉这个芯片,能否再具体描述下实现方案呢,这个电路是准备用于实验设备而非产品,所以对芯片的成本要求不高
回复

使用道具 举报

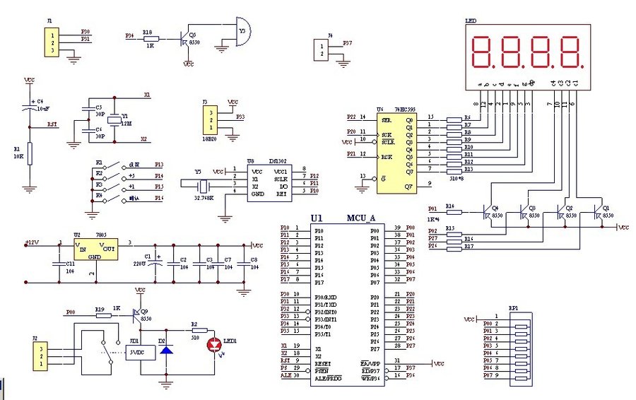
发表于 2012-3-25 21:00 | 显示全部楼层
我做的厨房定时器原理图。
原理图.jpg 使用说明书2.jpg

评分

参与人数 1一乐金币 +5 收起 理由
jjiiaa + 5

查看全部评分

回复

使用道具 举报

发表于 2012-3-25 21:03 | 显示全部楼层
如果你只是定时的话,就不必要途中的DS1302。途中的单片机可以换成2051的。按键不用那么多。
当时想做个多功能的板子,可以根据需要使用里面的接口。所以没用小封装的单片机。

评分

参与人数 1一乐金币 +5 收起 理由
jjiiaa + 5 感谢分享

查看全部评分

回复

使用道具 举报

本版积分规则

QQ|一淘宝店|手机版|商店|一乐电子 ( 粤ICP备09076165号 ) 公安备案粤公网安备 44522102000183号

GMT+8, 2026-3-26 00:03 , Processed in 0.050836 second(s), 36 queries , Gzip On.

Powered by Discuz! X3.5

© 2001-2025 Discuz! Team.

快速回复 返回顶部 返回列表