一乐电子

 找回密码
 请使用微信账号登录和注册会员

QQ登录

只需一步,快速开始

微信扫码登录

手机号码,快捷登录

手机号码,快捷登录

搜索
楼主: 酷哥哥

专用4.2V充电器--转灯+限流电路

 火.. [复制链接]
发表于 2012-7-14 21:29 | 显示全部楼层
大致明白了,就是横流电路没见。很希望见到横流电路
回复

使用道具 举报

发表于 2012-7-16 19:48 | 显示全部楼层
大致明白了,就是横流电路
回复

使用道具 举报

发表于 2012-7-19 12:00 | 显示全部楼层
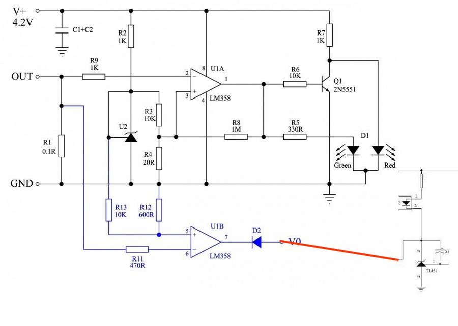
R8  1M的电阻什么作用?
回复

使用道具 举报

发表于 2012-7-25 19:03 | 显示全部楼层
这个电路能搞8.4V双串锂电充电就好了,呵呵,现在数码单反相机之类的供电大多是双串锂电。
回复

使用道具 举报

 楼主| 发表于 2012-7-25 21:09 | 显示全部楼层
回复 34# wocoson


    这是个充电电流控制的转灯电路,几乎和电压无关,完全可以用在8.4V锂电充电器中。
回复

使用道具 举报

发表于 2012-7-26 07:32 | 显示全部楼层
回复  无锡风     不好意思啊,版主兄弟,看来叙述有问题。现在说明一下啊:GND接电源的地,OUT接 ...
酷哥哥 发表于 2012-5-31 19:40 https://www.yleee.com.cn/images/common/back.gif


这个“结合部”,如果可以附电路图或者照片,“说明一二”,就会更加清楚明了。
回复

使用道具 举报

 楼主| 发表于 2012-7-26 07:50 | 显示全部楼层
感谢无锡风兄弟!哈哈! 结合部接线图.JPG
回复

使用道具 举报

发表于 2012-7-26 10:48 | 显示全部楼层
回复 1# 酷哥哥


    以前在哪里买了2个,已改为5V的作为它用了,用负载测试了下,这个电源能到20W
回复

使用道具 举报

发表于 2012-7-26 11:12 | 显示全部楼层
感谢无锡风兄弟!哈哈!
酷哥哥 发表于 2012-7-26 07:50 https://www.yleee.com.cn/images/common/back.gif


精益求精!
回复

使用道具 举报

发表于 2012-7-26 11:31 | 显示全部楼层
我表示这个这个学习下还是可以的,充电还是用管理IC吧,便宜+简单+好用!~
回复

使用道具 举报

本版积分规则

QQ|一淘宝店|手机版|商店|一乐电子 ( 粤ICP备09076165号 ) 公安备案粤公网安备 44522102000183号

GMT+8, 2026-2-26 14:36 , Processed in 0.036883 second(s), 28 queries , Gzip On.

Powered by Discuz! X3.5

© 2001-2025 Discuz! Team.

快速回复 返回顶部 返回列表