一乐电子

 找回密码
 请使用微信账号登录和注册会员

QQ登录

只需一步,快速开始

微信扫码登录

手机号码,快捷登录

手机号码,快捷登录

搜索
楼主: showpc

我把DC-ATX电源模块pcb抄了出来

  [复制链接]
发表于 2014-3-3 12:56 | 显示全部楼层
楼主的抄板技术不是一般滴牛啊 赞一个
回复

使用道具 举报

发表于 2014-3-26 12:08 | 显示全部楼层
大概功率是多少呢,有没有成品板子出来


回复

使用道具 举报

发表于 2014-3-27 18:37 | 显示全部楼层
有套件就好了,很期待啊。
回复

使用道具 举报

发表于 2014-3-27 22:49 | 显示全部楼层
这老贴了,有出过套件,买 了几套,感觉还行
回复

使用道具 举报

发表于 2014-10-4 20:31 | 显示全部楼层
楼主水平比较高。
回复

使用道具 举报

发表于 2014-10-4 20:59 | 显示全部楼层
手艺不错!!

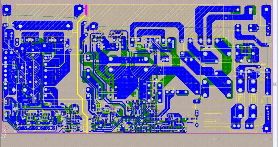
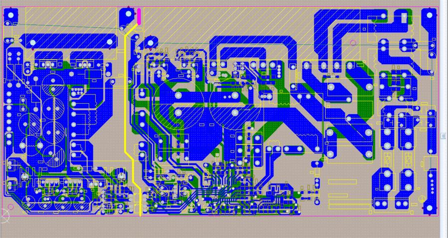
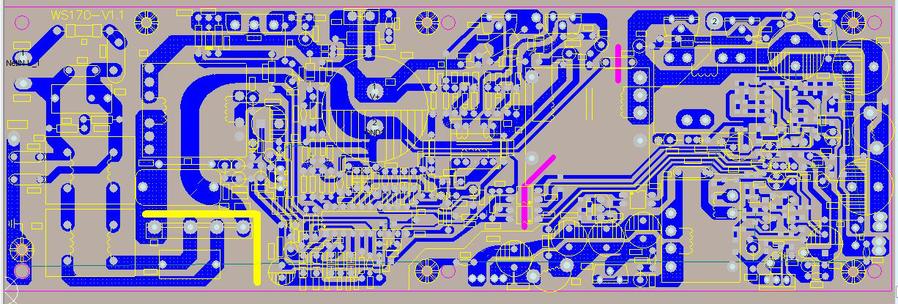
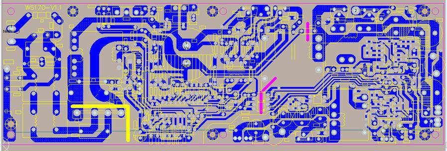
抄板不难,就是个体力活,考细心与耐性,反推原理图更是烦不胜烦。以前在开关电源厂上班抄了3个月的板,累!!
0536照片.JPG
0536 PCB.GIF
DSC_0508.JPG
WS170.JPG
回复

使用道具 举报

发表于 2014-10-20 14:00 | 显示全部楼层
樓上高手,抄的真好
回复

使用道具 举报

发表于 2014-11-23 22:28 | 显示全部楼层
都是高人啊
回复

使用道具 举报

发表于 2014-12-29 12:12 | 显示全部楼层
高手厉害
回复

使用道具 举报

发表于 2015-4-23 22:13 | 显示全部楼层
本帖最后由 oldeagle 于 2015-4-23 22:15 编辑

我有个板也想抄,请问下楼主,抄板时是不是要把原件都弄下来,谢谢
回复

使用道具 举报

本版积分规则

QQ|一淘宝店|手机版|商店|一乐电子 ( 粤ICP备09076165号 ) 公安备案粤公网安备 44522102000183号

GMT+8, 2025-11-24 00:24 , Processed in 0.036811 second(s), 28 queries , Gzip On.

Powered by Discuz! X3.5

© 2001-2025 Discuz! Team.

快速回复 返回顶部 返回列表