一乐电子

 找回密码
 请使用微信账号登录和注册会员

QQ登录

只需一步,快速开始

微信扫码登录

手机号码,快捷登录

手机号码,快捷登录

搜索
楼主: mytomatoes

2元钱LT1083做的4线电源

 火.. [复制链接]
发表于 2012-8-23 13:48 | 显示全部楼层
要我去搞这么复杂东西真的一点兴趣都没有啊!
回复

使用道具 举报

 楼主| 发表于 2012-8-23 17:15 | 显示全部楼层
本帖最后由 mytomatoes 于 2012-8-23 17:25 编辑
我觉得你把线布好了性能可以提升一个等级……各种乱……飞仙啊……

你这里DC—DC模块就有三个,抗干扰怎 ...
lyc4081 发表于 2012-8-23 11:50 https://www.yleee.com.cn/images/common/back.gif


实际要用,只有1个。。。或者0个。
那个3R33 做隔离的。。。到时,如果装电源,肯定换用变压器。 1083的负压,也用辅助变压器。。
那个YDSV,可以用变压器绕组切换啊。。。 那个KIM我实际没有用上。上面说了。


PS:刚才试了一下直接用STM32的12位DAC输出给定,发现根据给定来算输出相当的准! 误差最大3-4mv左右。 怪不得春风某一版电源,直接用STM32的12位dac就可以了。。。。

我的计划是用STM32的DAC 加上8位PWM组成DA做给定。。。。

横轴:DAC输出,纵轴:电压(mV)
R平方为1

DAC-输出电压关系.png
回复

使用道具 举报

发表于 2012-8-24 22:59 | 显示全部楼层
又一牛人,期待最终成果
回复

使用道具 举报

发表于 2012-8-25 00:47 | 显示全部楼层
1083CP-5,是5V固定输出的
回复

使用道具 举报

 楼主| 发表于 2012-8-25 16:36 | 显示全部楼层
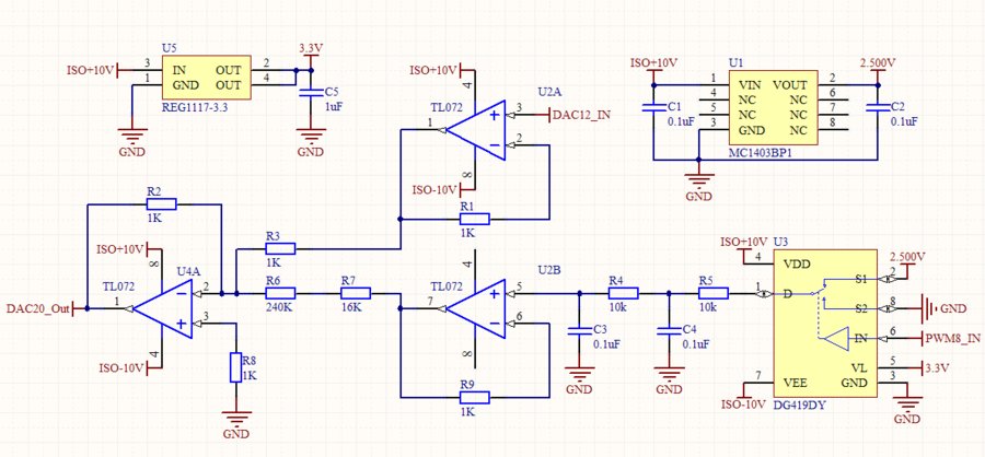
STM32 的DAC不太够用 于是想出以下电路。 12Bit DAC+8Bit PWM  合成得20Bit分辨率的DAC

DAC合成

DAC合成
回复

使用道具 举报

发表于 2012-8-27 12:56 | 显示全部楼层
楼主的1083是在哪个网店买的啊?给个链接?!
回复

使用道具 举报

 楼主| 发表于 2012-9-14 15:19 | 显示全部楼层
数控电源2.png
回复

使用道具 举报

 楼主| 发表于 2012-9-14 15:20 | 显示全部楼层
胡乱飞线,算是布好le。。。。。。
回复

使用道具 举报

发表于 2012-9-14 17:19 | 显示全部楼层
mytomatoes 发表于 2012-9-14 15:19 https://www.yleee.com.cn/images/common/back.gif


好象MSP430做这个挺合适的,内部有16bit sigma-delta AD和12bit的PWM DA,一片就搞定了,上回马老师的那种2.5元的瓦斯报警器,里面有430F4250,做这个正合适。
回复

使用道具 举报

发表于 2012-9-14 21:44 | 显示全部楼层
本人基本文盲一个 看不懂这些。。。
回复

使用道具 举报

本版积分规则

QQ|一淘宝店|手机版|商店|一乐电子 ( 粤ICP备09076165号 ) 公安备案粤公网安备 44522102000183号

GMT+8, 2025-12-28 12:34 , Processed in 0.041435 second(s), 28 queries , Gzip On.

Powered by Discuz! X3.5

© 2001-2025 Discuz! Team.

快速回复 返回顶部 返回列表