一乐电子

 找回密码
 请使用微信账号登录和注册会员

QQ登录

只需一步,快速开始

微信扫码登录

手机号码,快捷登录

手机号码,快捷登录

搜索
楼主: 188354620

m8v7,最大电流上不去,搞不定了(已解决)

  [复制链接]
发表于 2012-8-26 06:19 | 显示全部楼层
本帖最后由 zhqsoft 于 2012-8-26 06:21 编辑

取样电阻50毫欧。。。用康铜丝的根据直径测算阻值。。。

我看着这么想用了垃圾调整管的样子啊。。。LZ直接并联个一样的调整管上去。(2个管子直接脚对应并联)

另外有1604的程序的。你这个刷2004的看着别扭。。
回复

使用道具 举报

 楼主| 发表于 2012-8-26 11:26 | 显示全部楼层
取样电阻50毫欧。。。用康铜丝的根据直径测算阻值。。。

我看着这么想用了垃圾调整管的样子啊。。。LZ直 ...
zhqsoft 发表于 2012-8-26 06:19 https://www.yleee.com.cn/images/common/back.gif



    直接再加一个tip41c?
   我感觉不像是跟随板的问题,因为无论设定什么电压,电流最大始终是1.9A上不去
直接短路显示0.07V/1.9A。给一片LTC1700供电,1700负载很大的时候,m8显示2.5V/1.9A
回复

使用道具 举报

发表于 2012-8-26 14:30 | 显示全部楼层
直接再加一个tip41c?
   我感觉不像是跟随板的问题,因为无论设定什么电压,电流最大始终是1.9 ...
188354620 发表于 2012-8-26 11:26 https://www.yleee.com.cn/images/common/back.gif



    对滴。。脚对脚直接并联上去就可以了。看看是不是调整的问题。
回复

使用道具 举报

 楼主| 发表于 2012-8-26 14:41 | 显示全部楼层
对滴。。脚对脚直接并联上去就可以了。看看是不是调整的问题。
zhqsoft 发表于 2012-8-26 14:30 https://www.yleee.com.cn/images/common/back.gif



    整了一天了……QQ上找你无应答
主要是我太菜了,找不出问题在哪

按照我的理解,是单片机输出0-5V的信号给TL084运放,tl084再控制tip41c
我查过电路,只发现单片机控制电流的输出(R17这里)0-5V是可调的,正常
往下就不会了……
回复

使用道具 举报

 楼主| 发表于 2012-8-27 09:09 | 显示全部楼层
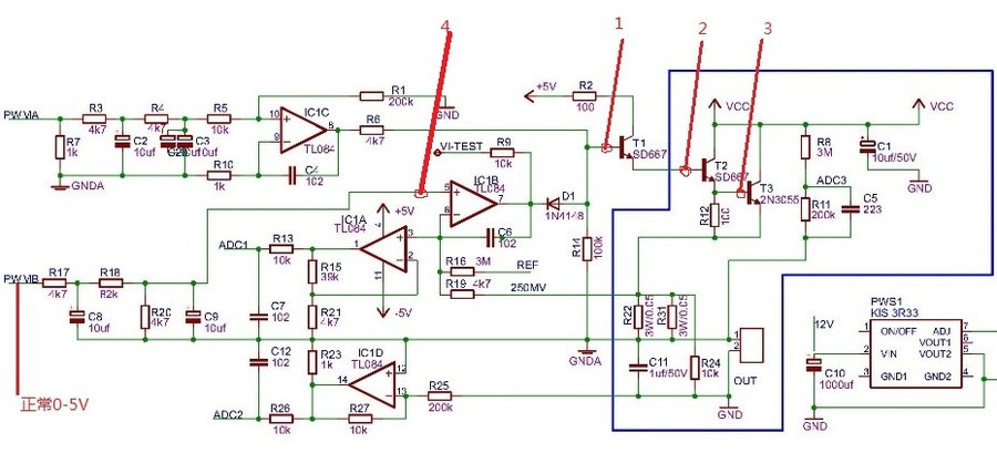
电路图.jpg
我研究了下电路图,已经测过控制电流的pwm的输入是0-5V正常
1-控制板的sd667输入 2-跟随板的sd667输入 3-2n3055(TIP41C)的输入端 4-tl084输入端5脚
我调整编码器控制pwm的输出,看看这四个点是否有电压变化。这方法可行么?
回复

使用道具 举报

 楼主| 发表于 2012-8-28 12:14 | 显示全部楼层
最新情况是在原有的tip41c上并联了一个tip41c,最大电流能上到2.7A。
更加费解,tip41c在工作区域,放大倍数和电流是线性关系的,所以前级SD667推力不足这个解释貌似也解释不通……
回复

使用道具 举报

 楼主| 发表于 2012-8-28 13:47 | 显示全部楼层
本帖最后由 188354620 于 2012-8-28 13:50 编辑

已解决。
解决方法是换掉了跟随板上的d667(用万用表的hFE量是0.01,应该是挂掉了)
我的理解是原电路通过两个d667两级放大推动tip41c,中间挂了一个,导致不能完全推动41c所以电流上不去
不过我依然无法理解我16#发现的问题,照理说推力不足的情况下,并两个TIP41c是无效的

在此给好奇心老大道个歉,之前我是怀疑tip41c太劣质。让大家误以为是好奇心老大提供的tip41c质量不行
事实上这个41c是我从网上淘的便宜货,呵呵。当然,它现在实测依旧能上4.8A


版主要是能修改这个帖子的标题的话,请在标题后加(已解决)
回复

使用道具 举报

发表于 2012-9-9 13:46 | 显示全部楼层
已解决。
解决方法是换掉了跟随板上的d667(用万用表的hFE量是0.01,应该是挂掉了)
我的理解是原电路通过 ...
188354620 发表于 2012-8-28 13:47 https://www.yleee.com.cn/images/common/back.gif

两个管并起来电流当然增大了
回复

使用道具 举报

 楼主| 发表于 2012-9-11 15:20 | 显示全部楼层
回复 18# pfazhang


    假设:100ma驱动一片tip41c能放大50倍,
     难道50ma驱动一片tip41c能放大75倍?

这个我查过,一般来说在正常电流范围内,三极管的放大倍数是线性的,也就是说100ma和50ma的放大倍数差不多
回复

使用道具 举报

本版积分规则

QQ|一淘宝店|手机版|商店|一乐电子 ( 粤ICP备09076165号 ) 公安备案粤公网安备 44522102000183号

GMT+8, 2025-11-24 03:01 , Processed in 0.038759 second(s), 27 queries , Gzip On.

Powered by Discuz! X3.5

© 2001-2025 Discuz! Team.

快速回复 返回顶部 返回列表