一乐电子

 找回密码
 请使用微信账号登录和注册会员

QQ登录

只需一步,快速开始

微信扫码登录

手机号码,快捷登录

手机号码,快捷登录

搜索
楼主: acbear

许老师的0.3%电桥AD9原理图工程文件,请大家帮忙看看有什么错误,多提点意见!

[复制链接]
发表于 2012-11-3 21:39 | 显示全部楼层
在屏幕上,尤其在晚上,我看不清楚。
只是看了看LCD液晶屏部分......
提出两点想法:
1、考虑了液晶屏的背光的不同的极性,加了转换开关——说明楼主很细心!
     那么,有无考虑,把背光电流、按排在“-5V电源回路”里——平衡正负电源的负载呐?
2、大多数的LCD液晶屏的引脚排列,如果和STC单片机的P0+P2口“方向一致”、连接电缆是否会“更顺”一点点?

回复

使用道具 举报

发表于 2012-11-3 21:50 | 显示全部楼层
哦,忘记说了:没有安排背光的限流电阻的位置?
有些LCD上面已经有限流电阻了;
但是。有些LCD上面是没有限流电阻的;
为了“万全”,PCB上还是放一个位置罢!

   
回复

使用道具 举报

 楼主| 发表于 2012-11-3 22:50 | 显示全部楼层
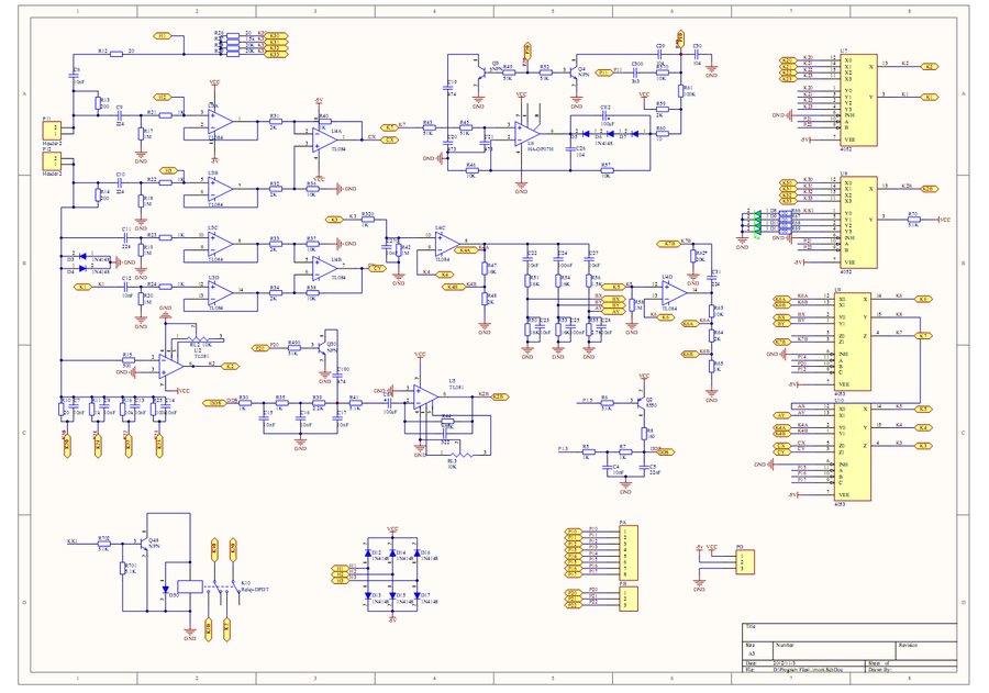
优化了下,把模拟部分整到一张图上,数字基本没变

模拟部分.png
增加了继电器,修改元件参数,检查了下,基本上跟许老师的电路图上的元件参数一致,
下一步找几个元件的封装,开始布局。
不打算画数字部分了,就是一个单片机最小系统,洞洞板就搞定。
moni.pdf (541.54 KB, 下载次数: 427)
LCR_MoNI.rar (95.09 KB, 下载次数: 486)
回复

使用道具 举报

发表于 2012-11-5 09:43 | 显示全部楼层
优化了下,把模拟部分整到一张图上,数字基本没变   增加了继电器,修改元件参数,检查了下,基本上跟许 ...
acbear 发表于 2012-11-3 22:50 https://www.yleee.com.cn/images/common/back.gif


今天我又“看了看”您的图,估计还存在着不少的错误之处?!
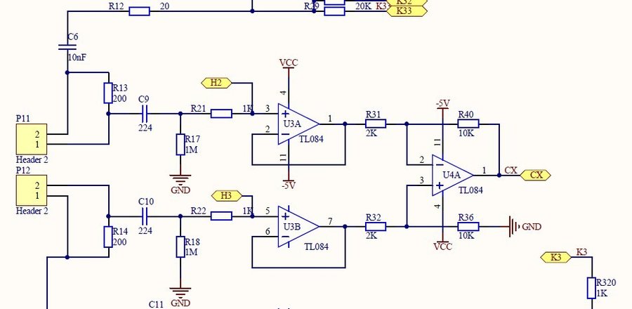
譬如,您图的左上角的、测试夹“输入”的两个200欧姆的电阻连接、就错误了——您没有理解原作的意图。
譬如,您图示的R40=1K?应该是10K——估计是粗心?
譬如,您图示的CE2=100μ电容器,其右端应接R60之右端,而不是(现图的R60的)左端——这个,我亦曾经出错过!
其他,是不是还有——我的眼神不好,就不继续替您看下去啦......
您如果有兴趣,不妨自己去对比一下我之前上传的电路图?

本来,想以您现在的图、作为依据,看来不行。
真心希望,有一张基于原作、完全准确无误的电路图!!!   
回复

使用道具 举报

发表于 2012-11-5 10:24 | 显示全部楼层
补充发现的比较关键的错误:
OP07和TL0801,原电路是需要负电源供电的。
您“画成”单电源供电了——负端“接地”——是粗心?
我反复校对了半年,都不敢说“没有错”......
回复

使用道具 举报

 楼主| 发表于 2012-11-6 21:09 | 显示全部楼层
谢谢无锡风版主关注,我检查了下确实存在很多问题,今天下班有点时间又修改了几处错误。

关于CE2=100μ电容器,我是按原理图上画的,今天看了下PCB,确实是接在R60的右端。
sch.jpg
pcb.jpg
放大器电源接错了,这是很明显的错误,我没检查出来。谢谢无锡风版主指出。
200欧电阻确实是没有理解许老师的意图,不知道我现在画的对不对,不对请指出。
2.jpg
moni.pdf (488.96 KB, 下载次数: 386)
回复

使用道具 举报

发表于 2012-11-6 21:38 | 显示全部楼层
AD9应该是可以画弧线的。。。这样信号处理好一点
回复

使用道具 举报

发表于 2020-5-25 10:32 | 显示全部楼层
学习学习
回复

使用道具 举报

本版积分规则

QQ|一淘宝店|手机版|商店|一乐电子 ( 粤ICP备09076165号 ) 公安备案粤公网安备 44522102000183号

GMT+8, 2026-1-12 11:50 , Processed in 0.034929 second(s), 27 queries , Gzip On.

Powered by Discuz! X3.5

© 2001-2025 Discuz! Team.

快速回复 返回顶部 返回列表