一乐电子

 找回密码
 请使用微信账号登录和注册会员

QQ登录

只需一步,快速开始

微信扫码登录

手机号码,快捷登录

手机号码,快捷登录

搜索
楼主: 无锡风

[其他综合] 【12864LCD(中文来电显示器)】的测试和利用

 火... [复制链接]
发表于 2011-4-8 00:16 | 显示全部楼层
好东西,围观...
回复

使用道具 举报

发表于 2011-4-8 10:32 | 显示全部楼层
博士級!勁!
回复

使用道具 举报

发表于 2011-5-17 18:10 | 显示全部楼层
谢谢~抬好了
回复

使用道具 举报

发表于 2011-5-18 11:05 | 显示全部楼层
很不错的一个屏,可以做好多东西了
回复

使用道具 举报

发表于 2011-6-1 15:05 | 显示全部楼层
唉!!没人 共享 PCB ,没办法 自己先layout个框架 累了有时间在搞
未命名.GIF
Backup of PCB1.rar (9.36 KB, 下载次数: 87)
请唉折腾的校对物理尺寸
回复

使用道具 举报

发表于 2011-6-1 16:02 | 显示全部楼层
要出PCB吗? 我要几个。

唉!!没人 共享 PCB ,没办法 自己先layout个框架 累了有时间在搞


请唉折腾的校对物理尺寸
xxxue 发表于 2011-6-1 15:05 https://www.yleee.com.cn/images/common/back.gif
回复

使用道具 举报

发表于 2011-6-8 11:49 | 显示全部楼层
本帖最后由 xxxue 于 2011-6-8 11:51 编辑

又进一步 单面板 未完成
万年历用 12C887/1302 备用电池 89S52
扩展口支持下载

单面板

单面板
回复

使用道具 举报

发表于 2011-6-8 13:52 | 显示全部楼层
楼主最好能多几块板,我也要。
回复

使用道具 举报

发表于 2011-6-9 13:26 | 显示全部楼层
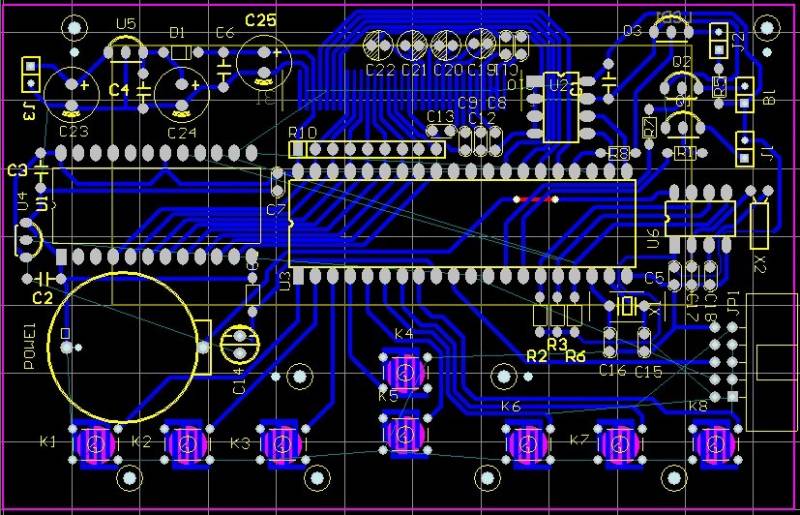
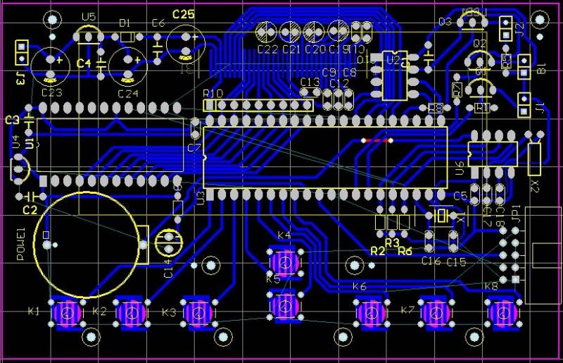
本帖最后由 xxxue 于 2011-6-9 13:35 编辑

Protel Schematic.pdf (47.88 KB, 下载次数: 105)

rout

rout

完成
多拍砖
好改进
回复

使用道具 举报

发表于 2011-6-10 21:38 | 显示全部楼层
回复

使用道具 举报

本版积分规则

QQ|一淘宝店|手机版|商店|一乐电子 ( 粤ICP备09076165号 ) 公安备案粤公网安备 44522102000183号

GMT+8, 2026-3-23 16:48 , Processed in 0.079919 second(s), 28 queries , Gzip On.

Powered by Discuz! X3.5

© 2001-2025 Discuz! Team.

快速回复 返回顶部 返回列表