一乐电子

 找回密码
 请使用微信账号登录和注册会员

QQ登录

只需一步,快速开始

微信扫码登录

手机号码,快捷登录

手机号码,快捷登录

搜索
查看: 3327|回复: 10

三阿哥请进,这低压差电路温漂很大,

[复制链接]
发表于 2013-6-25 16:10 | 显示全部楼层 |阅读模式
本帖最后由 山水2000 于 2013-6-25 16:13 编辑

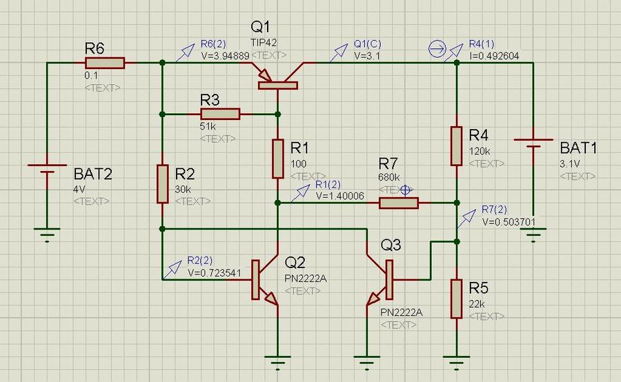
三阿哥你好,我参照你的3.3to3V电路也做了一个电路,4V输入,3.2V输出,温度变化影响输出电压而且很大,常温26度左右时输出电压3.3V左右,但如果到了40度左右,输出只有2.8V左右,只要是9014受温度影响最大,有没有什么办法能减小温差的影响呢,谢谢。

电路中TIP42为B772, PN2222A为9014.

三阿哥原低压差电路

三阿哥原低压差电路

我学着做出来的电路,R7不要也一样。

我学着做出来的电路,R7不要也一样。
发表于 2013-6-25 17:43 | 显示全部楼层
Q3用TL431   不知道那么低电压能不能正常工作!
回复

使用道具 举报

发表于 2013-6-25 17:43 | 显示全部楼层
Q3温度变化  输出肯定变化!
回复

使用道具 举报

 楼主| 发表于 2013-6-25 19:03 | 显示全部楼层
徐利达 发表于 2013-6-25 17:43
Q3用TL431   不知道那么低电压能不能正常工作!

谢谢提醒,我试试看。
回复

使用道具 举报

发表于 2013-6-25 23:25 | 显示全部楼层
Q3用TL431  不行的  TL431负极端不能低于2.5伏工作   另外 TL431 工作维持电流不能低于1ma   
回复

使用道具 举报

发表于 2013-6-25 23:32 | 显示全部楼层
还是取样用热敏电阻 关联或者串联试验调整吧    基准只用晶体管结电压的   这种电路温飘肯定大  
回复

使用道具 举报

发表于 2013-6-26 01:05 | 显示全部楼层
误差基本来自Q3结电压漂移,
回复

使用道具 举报

发表于 2013-6-26 13:15 | 显示全部楼层
这个电路只适合在环境温度比较稳定的地方,如果温差变化较大,输出电压会不稳定。

三极管的eb结随温度的升高会降低,造成输出电压下降。

可以在上分压电阻串接一个发光二极管,减小eb结的影响。

改进后电路在这里:
https://www.yleee.com.cn/thread-16030-2-1.html
回复

使用道具 举报

发表于 2013-6-26 13:20 | 显示全部楼层
徐利达 发表于 2013-6-25 17:43
Q3用TL431   不知道那么低电压能不能正常工作!

使用TL431的低压差稳压电路在这个贴子里:
https://www.yleee.com.cn/thread-6971-1-1.html

不过TL431的工作电流不能小于0.5mA,不适合用于低功耗稳压电路。
回复

使用道具 举报

发表于 2013-6-26 14:07 | 显示全部楼层
3AG1 发表于 2013-6-26 13:20
使用TL431的低压差稳压电路在这个贴子里:
https://www.yleee.com.cn/thread-6971-1-1.html

是的!!      
回复

使用道具 举报

本版积分规则

QQ|一淘宝店|手机版|商店|一乐电子 ( 粤ICP备09076165号 ) 公安备案粤公网安备 44522102000183号

GMT+8, 2025-11-27 17:34 , Processed in 0.037256 second(s), 30 queries , Gzip On.

Powered by Discuz! X3.5

© 2001-2025 Discuz! Team.

快速回复 返回顶部 返回列表