一乐电子

 找回密码
 请使用微信账号登录和注册会员

QQ登录

只需一步,快速开始

微信扫码登录

手机号码,快捷登录

手机号码,快捷登录

搜索

[其他综合] 这是干扰吗?

  [复制链接]
发表于 2010-3-23 21:37 | 显示全部楼层
哦,理解错误,还以为用的是TO-220的可控硅那,那你用MJE13001试试,小节能灯里面就有,价格更低,4分左右一个
回复

使用道具 举报

发表于 2010-3-23 23:04 | 显示全部楼层
本帖最后由 markliang 于 2010-3-23 23:05 编辑

将可控硅换成relay看看???
这样的话,刀刀到肉。爽哇~~
回复

使用道具 举报

 楼主| 发表于 2010-3-24 14:08 | 显示全部楼层
哦,理解错误,还以为用的是TO-220的可控硅那,那你用MJE13001试试,小节能灯里面就有,价格更低,4分左右一 ...
gmliwei 发表于 2010-3-23 21:37 https://www.yleee.com.cn/images/common/back.gif


等有空试一下
   

将可控硅换成relay看看???
这样的话,刀刀到肉。爽哇~~
markliang 发表于 2010-3-23 23:04 https://www.yleee.com.cn/images/common/back.gif


用继电器?那比你楼上的还多了20个继电器啊 ,何况我的花样一快起来只有显示20毫秒,继电器怕跟不上,寿命也是个问题
回复

使用道具 举报

发表于 2010-3-24 14:35 | 显示全部楼层
将时间调慢点,然后换成继电器。只是试验嘛。主要是要找出问题点。
回复

使用道具 举报

发表于 2010-3-28 15:39 | 显示全部楼层
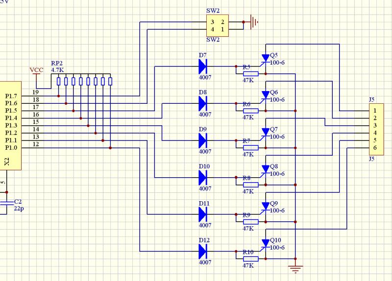
06我做的10路控制器。以前卖过半成品,还送过相关的PCB。

22.GIF
回复

使用道具 举报

 楼主| 发表于 2010-3-28 17:34 | 显示全部楼层
回复 25# 小尚弟


    我的在实际使用中目前完全正常,和你的相比每路少了一个二极管,电阻不是下拉的,在你的二极管位置;我很想知道,造成这个问题的是什么原因?
回复

使用道具 举报

发表于 2010-3-28 21:59 | 显示全部楼层
回复  小尚弟


    我的在实际使用中目前完全正常,和你的相比每路少了一个二极管,电阻不是下拉的,在 ...
灰灰的丝丁鱼 发表于 2010-3-28 17:34 https://www.yleee.com.cn/images/common/back.gif



    问题原因我也说不了,虽然我很仔细的看了你的描述。

记得当时在试验时发现阻容降压供电时单片机有不稳定现象。你把你的单片机供电部分换成小变压器在现场试下,应该可以解决了。
回复

使用道具 举报

本版积分规则

QQ|一淘宝店|手机版|商店|一乐电子 ( 粤ICP备09076165号 ) 公安备案粤公网安备 44522102000183号

GMT+8, 2025-10-29 02:32 , Processed in 0.035558 second(s), 25 queries , Gzip On.

Powered by Discuz! X3.5

© 2001-2025 Discuz! Team.

快速回复 返回顶部 返回列表