一乐电子

 找回密码
 请使用微信账号登录和注册会员

QQ登录

只需一步,快速开始

微信扫码登录

手机号码,快捷登录

手机号码,快捷登录

搜索
楼主: 巧克力

一元一片的3A可调旧的模块(MP2307DN组成的)

 火... [复制链接]
发表于 2010-5-4 12:24 | 显示全部楼层
哦,有什么问题,可以旺旺联系我,我帮你查询。
zjzj_007 发表于 2010-5-4 10:32 https://www.yleee.com.cn/images/common/back.gif

没问题,有劳老兄操心,只是快递问题,谁也不能预料,有点心急而已。
另外,刚才查到了,早上8:00多到南宁了,估计明天才能到手。
回复

使用道具 举报

发表于 2010-5-4 15:37 | 显示全部楼层

同步整流降压模块

同步整流降压模块
回复

使用道具 举报

发表于 2010-5-4 15:41 | 显示全部楼层
回复

使用道具 举报

发表于 2010-5-4 16:32 | 显示全部楼层
回复 143# 俺也是一乐人


   
z这就是你设计的那个扩展板做好的样子?
回复

使用道具 举报

发表于 2010-5-4 16:34 | 显示全部楼层
看大家买的不亦乐乎,我也买了20个今天收到不错 ,准备改一个按在摩托车上给我的手机充电用,方便出去玩
回复

使用道具 举报

发表于 2010-5-4 16:43 | 显示全部楼层
大家是怎么打开那个黑盖子的,我直接掰碎了,貌似电流不大的话盖上盖子更好看些。
回复

使用道具 举报

发表于 2010-5-4 18:42 | 显示全部楼层
开了2个,很好开的啊,无损
回复

使用道具 举报

发表于 2010-5-4 18:58 | 显示全部楼层
回复 146# 老弹弓

感觉
    非常简单!《用个尖东西即可!
回复

使用道具 举报

发表于 2010-5-4 19:15 | 显示全部楼层
俺也是一乐人 发表于 2010-5-4 15:41 https://www.yleee.com.cn/images/common/back.gif


刚到店铺里看了下,DIY东西还不少,一乐坛友购买有优惠没有?
回复

使用道具 举报

发表于 2010-5-4 20:14 | 显示全部楼层
本帖最后由 zjzj_007 于 2010-5-6 09:48 编辑
刚到店铺里看了下,DIY东西还不少,一乐坛友购买有优惠没有?
wangmcu 发表于 2010-5-4 19:15 https://www.yleee.com.cn/images/common/back.gif

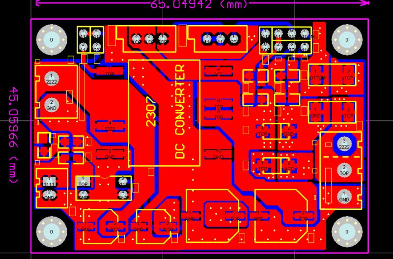
从5月4日开始,在皓正科技淘宝店购物满百元 免首重邮费。一乐兄弟购物,除了DC-DC模块外,其他商品一律再打9折。与2307配套的“超级”PCB也正在打样中,即将上市,用本店这种PCB,可以使2307模块有三种玩法,现在接受预定。前3名免费送PCB。

PCB 预定链接:http://item.taobao.com/auction/item_detail.htm?item_num_id=5255555112

先给大家透漏点本店PCB的特点和功能:
1、采用1.5MM的环氧双面板,贴片工艺。
2、在45MM*65MM的板面上最多可以使用两个模块来实现双路电压输出,双路电压都可以调节。模块也玩双核,嘿嘿!
3、带光电隔离的输入控制,可用外界逻辑电压,控制板上任意一个模块的电压开闭。
3、还一种神秘功能,先卖个关子,即将揭晓。
板图发上来,让大家看看。
2307.png
回复

使用道具 举报

本版积分规则

QQ|一淘宝店|手机版|商店|一乐电子 ( 粤ICP备09076165号 ) 公安备案粤公网安备 44522102000183号

GMT+8, 2026-3-23 17:06 , Processed in 0.047213 second(s), 18 queries , Gzip On.

Powered by Discuz! X3.5

© 2001-2025 Discuz! Team.

快速回复 返回顶部 返回列表