一乐电子

 找回密码
 请使用微信账号登录和注册会员

QQ登录

只需一步,快速开始

微信扫码登录

手机号码,快捷登录

手机号码,快捷登录

搜索
查看: 4406|回复: 5

3AG1等高手看下LM2596负压启动电路问题

[复制链接]
发表于 2013-12-14 15:27 | 显示全部楼层 |阅读模式
要求,能够给lm2596负压电路的启动延时信号持续2s以上,并且是在输入电源是12v或者24v都适用。
希望这个阶段能够躲避220v降压的开关电源启动的时间,所以延时,但是现在的延时电路都失效了。
现在已经换成稳压管钳位的方式,使用的是10V稳压管,12v电路启动没问题,24V启动就短路。
6.jpg
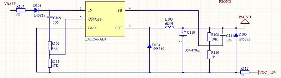
LM2596做负压变换电路,利用on/off控制脚与芯片的3脚GND电压差小于1.6v工作,大于1.6v不工作,作为软启动。最早用RC充电延时电路,90%以上的都失效,不能完成软启动功能。
通电10次大概有2次正常工作,8次短路,试过用5脚来控制使能,在出现短路时5脚开关使能无效。不解这是什么原因造成的,求大侠指点。
负压电路的启动电流很大,因为电感是直接接地的,所以到稳态之前要有一段时间电感上电流很大,而要想到达稳态必须要让输出电容上的电压到达应该输出的值,充电电流很大。
5.jpg
最早的启动电路,因为效果不好,已废弃。只要是先接好电源,然后启动220v时候多数情况下都失效。

1.jpg
LM2596内部框图
7.jpg




2.jpg

点评

希望楼主遇到问题多动脑子考虑,不要什么问题到分帖子问。这么简单的问题不是问题  发表于 2014-5-1 11:46
发表于 2013-12-14 15:56 | 显示全部楼层
我遇到和楼主一样的问题, 使用使能端控制  容易短路,很容易失效  ,后来百度一下,说电感和二极管位置摆放有讲究,试过很多次也没有解决
回复

使用道具 举报

发表于 2013-12-14 22:11 | 显示全部楼层
你要求开机延时2秒以上,LM2596由高电平转变为低电平,对吧?
回复

使用道具 举报

发表于 2013-12-14 22:16 | 显示全部楼层
回复

使用道具 举报

发表于 2014-2-11 13:47 | 显示全部楼层
这个电源论坛有讨论的,楼主可以百度搜下解决办法。
回复

使用道具 举报

本版积分规则

QQ|一淘宝店|手机版|商店|一乐电子 ( 粤ICP备09076165号 ) 公安备案粤公网安备 44522102000183号

GMT+8, 2026-4-13 20:37 , Processed in 0.038877 second(s), 26 queries , Gzip On.

Powered by Discuz! X3.5

© 2001-2025 Discuz! Team.

快速回复 返回顶部 返回列表