一乐电子

 找回密码
 请使用微信账号登录和注册会员

QQ登录

只需一步,快速开始

微信扫码登录

手机号码,快捷登录

手机号码,快捷登录

搜索
楼主: wxh2000

[其他综合] M328晶体管测试仪的升级--增加全自动交直流测试功能

  [复制链接]
发表于 2014-9-28 16:33 | 显示全部楼层
(3)还有增加了支持SMD和大个头器件测试的适配器。

这个小东西能单独买不?原来的没配这小东西。
回复

使用道具 举报

 楼主| 发表于 2014-9-30 07:16 | 显示全部楼层
暗夜迷影 发表于 2014-9-28 16:33
(3)还有增加了支持SMD和大个头器件测试的适配器。

这个小东西能单独买不?原来的没配这小东西。

你好,这个小适配器还有几只,但没焊接。送你吧。
回复

使用道具 举报

发表于 2014-10-2 22:16 来自手机 | 显示全部楼层
wxh2000 发表于 2014-9-30 07:16
你好,这个小适配器还有几只,但没焊接。送你吧。

太感谢了!地址已站内消息,给我您的支付宝,我转邮费给您。
回复

使用道具 举报

 楼主| 发表于 2014-10-2 23:19 | 显示全部楼层
不用谢!直接在淘宝上拍下就可,我改价格。
回复

使用道具 举报

发表于 2014-10-3 15:00 | 显示全部楼层
这个不错!
回复

使用道具 举报

发表于 2014-10-29 18:47 | 显示全部楼层
咨询个问题,我充电时不小心接入了12V的电压,现在充不上电了,充电显示2V多点,一开机电压马上变为1.6V关机,请教外接电源应从什么地方接入?
回复

使用道具 举报

 楼主| 发表于 2014-11-2 14:08 | 显示全部楼层
本帖最后由 wxh2000 于 2014-11-2 14:11 编辑
zhuce2011 发表于 2014-10-29 18:47
咨询个问题,我充电时不小心接入了12V的电压,现在充不上电了,充电显示2V多点,一开机电压马上变为1.6V关 ...

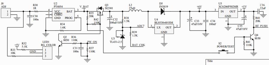
刚看到你的内容,从描述的情况来看可能是锂电池充电芯片PT4054损坏了。该芯片的允许的最大输入电压是10V。另外,最好上个图片看看是具体的故障现象。

测试仪的电路部分

测试仪的电路部分
回复

使用道具 举报

发表于 2014-11-4 21:43 | 显示全部楼层
wxh2000 发表于 2014-11-2 14:08
刚看到你的内容,从描述的情况来看可能是锂电池充电芯片PT4054损坏了。该芯片的允许的最大输入电压是10V ...

感谢您的指导,刚开始也是怀疑过压导致电路出现了问题,1号收拾东西发现有块锂电池和表上的差不多,突然想不会是电池有问题吧,然后就把表上的电池焊下来了,一测居然是电池给充坏了,换上新电池后一切正常。
回复

使用道具 举报

发表于 2014-11-25 22:46 | 显示全部楼层
请教楼主一个问题,我也是按照官方的电路和程序,做的M328晶体管测试。可是上电之后,LCD1602的背景一直在闪烁,LED也是一直的闪烁,屏幕上没有任何字符。请问一下这个是什么原因呢?百思不得其解,恳请楼主指教!!!
回复

使用道具 举报

 楼主| 发表于 2014-11-26 10:33 | 显示全部楼层
本帖最后由 wxh2000 于 2014-11-26 10:35 编辑
forget 发表于 2014-11-25 22:46
请教楼主一个问题,我也是按照官方的电路和程序,做的M328晶体管测试。可是上电之后,LCD1602的背景一直在 ...

你好,可以打开Mikefile文件把INHIBIT_SLEEP_MODE = 0,改成INHIBIT_SLEEP_MODE = 1试试看。另外,就是熔丝设置等要注意一下。不过,LED灯闪可能是电路有问题了。
回复

使用道具 举报

本版积分规则

QQ|一淘宝店|手机版|商店|一乐电子 ( 粤ICP备09076165号 ) 公安备案粤公网安备 44522102000183号

GMT+8, 2026-3-4 11:07 , Processed in 0.037111 second(s), 28 queries , Gzip On.

Powered by Discuz! X3.5

© 2001-2025 Discuz! Team.

快速回复 返回顶部 返回列表