一乐电子

 找回密码
 请使用微信账号登录和注册会员

QQ登录

只需一步,快速开始

微信扫码登录

手机号码,快捷登录

手机号码,快捷登录

搜索
楼主: 雨田行

这样的电路电容会ZHA吗

  [复制链接]
发表于 2010-5-17 15:19 | 显示全部楼层
共享下资料吧,或者把你们的作品上传一下图片。很想看下这个电火花的威力!!
回复

使用道具 举报

发表于 2010-5-17 18:30 | 显示全部楼层
回复

使用道具 举报

发表于 2010-5-17 20:57 | 显示全部楼层
共享下资料吧,或者把你们的作品上传一下图片。很想看下这个电火花的威力
回复

使用道具 举报

发表于 2010-5-18 13:45 | 显示全部楼层
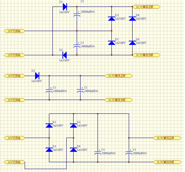
你这个交流电两倍整流电路本来用在线性负载是没有问题的,但你用来短路放电,就会有反向电压,


一:电解电容反向充电,不只是耐压问题,反向充电内部应该是漏电的!
二:任何电容都是有内阻的,短路放电,都会通过内阻发热,然后老化,然后击穿,甚至爆炸。用来短路放电使用的电容,都是消耗品,都会老化需要更换的。

三:有条件的话,建议直接用个高电压的变压器,比如36V交流,整流后得50.911688245431421756860794071524v直流。电容不要串联,用并联就好,串联会增加内置增加电容内部消耗。
有条件可以用一大堆聚丙烯电容并联使用。聚丙烯电容内阻低,速度快,并联后,相同容量,肯定比电解电容耐用,放电火花更快更大.....
回复

使用道具 举报

发表于 2010-5-18 14:06 | 显示全部楼层
1.PNG
第一图是,你的电路加四个二极管,减少防止电流反向通过电容。

我推荐用二,三图的电路,并联大量的聚丙烯电容。不过你的电容容量如果达到1万uf的话,估计你的刀片都飞出去了
回复

使用道具 举报

发表于 2010-5-18 14:11 | 显示全部楼层
回复 10# 雨田行


    电容放电的电流应该不是测出来的,短路时电流维持时间能有多久。
放电时的最大电流,应该是按照电容容量,充好电时的电压,跟电容的内阻计算出来的。
回复

使用道具 举报

发表于 2010-5-18 15:39 | 显示全部楼层
我打的孔~
链接 发表于 2010-5-17 18:30 https://www.yleee.com.cn/images/common/back.gif



    请教版主,这孔是怎么打的?太强大的说
回复

使用道具 举报

发表于 2010-5-18 20:30 | 显示全部楼层
就是楼主的电路图 ~
用直径3mm的黄铜管~
回复

使用道具 举报

 楼主| 发表于 2010-5-18 21:22 | 显示全部楼层
非常感谢狗狗白里游,讲得很专业。我发的那个电路图在其它坛转来的,发图的兄弟说了,这个电路图(是无极电容的)可以省去了一个25W的限流电阻。这样短路时就利用电容来限流,保护了变压器。还有如果加短路电阻的话,火花的能量很有限了。再者功耗25W的电阻会发热和损耗。仔细看了你发的电路图,好像没有短路保护,这样对变压器不是损害很大吗
回复

使用道具 举报

 楼主| 发表于 2010-5-18 21:25 | 显示全部楼层
没事瞎转悠      你的也是这个电路图吗。
回复

使用道具 举报

本版积分规则

QQ|一淘宝店|手机版|商店|一乐电子 ( 粤ICP备09076165号 ) 公安备案粤公网安备 44522102000183号

GMT+8, 2025-11-25 08:40 , Processed in 0.036638 second(s), 28 queries , Gzip On.

Powered by Discuz! X3.5

© 2001-2025 Discuz! Team.

快速回复 返回顶部 返回列表