一乐电子

 找回密码
 请使用微信账号登录和注册会员

QQ登录

只需一步,快速开始

微信扫码登录

手机号码,快捷登录

手机号码,快捷登录

搜索
查看: 20875|回复: 27

[T50表头] 求移动电源 自动识别负载电路

[复制链接]
发表于 2014-3-3 22:34 | 显示全部楼层 |阅读模式
如题
请问哪位有成熟的负载识别电路,就是无负载,电源无输出,单片机进入休眠。当有负载,唤醒单片机,电源输出。
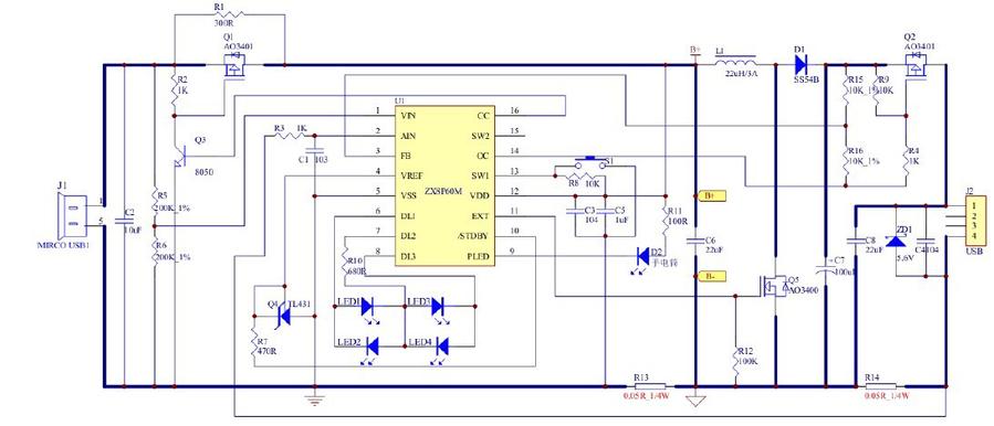
我在网上查了几个电路,附件为其中一个。按照电路,USB插入后,会使Q13导通,可是NPN的导通条件Ube》0.7v,且有一定的电流值。但是从附件图中电路,j2的4脚应该是负载的GND,那怎么能让Q13的Ube满足条件呢?
谢谢请教老师帮我分析下。

24210739FBF278FF.pdf

49.77 KB, 下载次数: 4704, 下载积分: 一乐金币 -1

1人打赏

发表于 2014-3-3 22:56 | 显示全部楼层
Q4没导通前,J2  4脚高电平。电流J2--->1脚---》负载-》J2   4脚
回复

使用道具 举报

发表于 2014-3-3 23:13 | 显示全部楼层
除非用带联动开关的USB插座,要不基本上无解

点评

联动开关不可取,不管有无负载插上USB升压就开始工作,时间长空载耗电也会把电量放光的,还是只能在USB负极回路串电流取样电阻检测负载,对采样值AD转换,MCU判断电流小到一定值关闭输出  发表于 2014-3-4 09:51
USB负极回路上做检测也不行吗?  发表于 2014-3-4 00:25
回复

使用道具 举报

发表于 2014-3-4 08:21 | 显示全部楼层
这是最用得最多的移动电源负载自动识别电路啊,楼主还有什么可纠结的呢?
回复

使用道具 举报

 楼主| 发表于 2014-3-4 09:42 来自手机 | 显示全部楼层
请问q4没导通前,j2的4脚怎么会是高电平呢?
回复

使用道具 举报

 楼主| 发表于 2014-3-4 09:43 来自手机 | 显示全部楼层
4楼的老师能帮我分析下原理吗?刚接触这块,没有思路,谢谢
回复

使用道具 举报

发表于 2014-3-4 10:14 | 显示全部楼层
本帖最后由 lddsn 于 2014-3-4 10:19 编辑

楼主莫急,自动检测的图来了,两个都是单芯片三合一方案,自动检测负载 QQ图片20140304101348.jpg QQ图片20140304101629.jpg QQ图片20140304101354.jpg
回复

使用道具 举报

发表于 2014-3-4 10:24 | 显示全部楼层
trione 发表于 2014-3-4 09:42
请问q4没导通前,j2的4脚怎么会是高电平呢?

Q4没导通前,如果输出USB口有负载存在,那J2 4脚应该是高电平,问题是一旦Q4导通,电阻R34的压降不足以使Q13保持导通,如何持续检测负载是个问题
回复

使用道具 举报

发表于 2014-3-4 10:47 | 显示全部楼层
串联电源功耗是一个问题,严重影响效率。
回复

使用道具 举报

发表于 2014-3-4 11:12 | 显示全部楼层
lddsn 发表于 2014-3-4 10:24
Q4没导通前,如果输出USB口有负载存在,那J2 4脚应该是高电平,问题是一旦Q4导通,电阻R34的压降不足以使 ...

应该只要触发一下就行了。

点评

那如何能知道拔掉USB呢  发表于 2014-3-4 13:38
回复

使用道具 举报

本版积分规则

QQ|一淘宝店|手机版|商店|一乐电子 ( 粤ICP备09076165号 ) 公安备案粤公网安备 44522102000183号

GMT+8, 2026-2-27 15:16 , Processed in 0.037809 second(s), 32 queries , Gzip On.

Powered by Discuz! X3.5

© 2001-2025 Discuz! Team.

快速回复 返回顶部 返回列表