一乐电子

 找回密码
 请使用微信账号登录和注册会员

QQ登录

只需一步,快速开始

微信扫码登录

手机号码,快捷登录

手机号码,快捷登录

搜索
楼主: benli

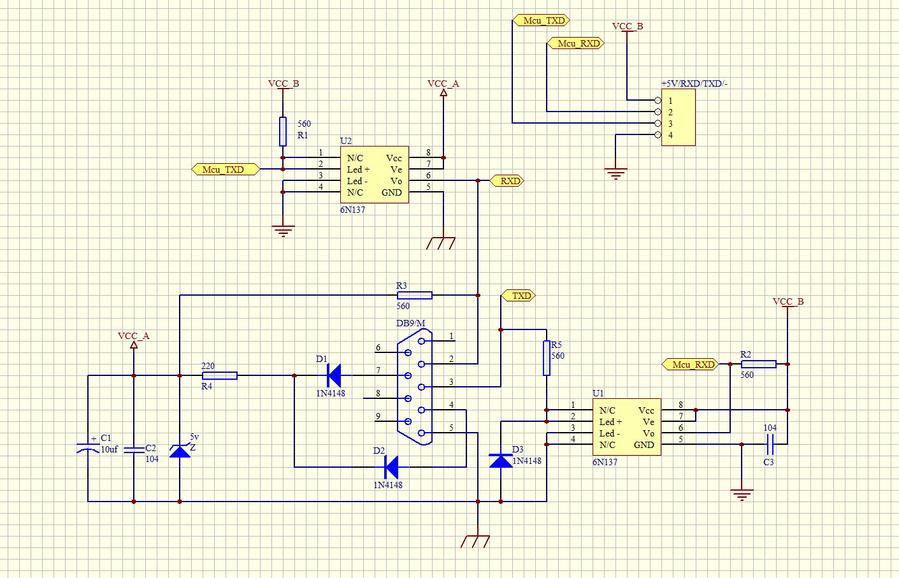
[其他综合] 做了个串口隔离电路,其中一半有问题

[复制链接]
发表于 2014-9-14 16:31 | 显示全部楼层
wanjinjie 发表于 2014-3-23 21:55
电路不对吧!你那颗光耦我没找到资料!但是串口必须用高速的数字光耦,6N137是比较好的选择!使用的线 ...

学习啦。。。
回复

使用道具 举报

发表于 2014-9-23 17:56 | 显示全部楼层
手头只有pc817的,玩不了
回复

使用道具 举报

发表于 2014-9-23 19:18 | 显示全部楼层
pc端是rs232,mcu端是ttl电平,不一样的,

意思是你做的是rs232,还是ttl232光耦隔离,
rs232的数据1,其实是负电压
回复

使用道具 举报

发表于 2014-9-23 19:23 | 显示全部楼层
rs232接收的上拉电阻你拉去哪了?
QQ图片20140923192044.jpg
QQ图片20140923192205.jpg
成功例子
回复

使用道具 举报

发表于 2014-9-23 19:27 | 显示全部楼层
上面的没有负压,速度也不能很快,
成功低速版本,需要负压。所以需要额外rs232的io。
1.jpg 22.jpg
回复

使用道具 举报

 楼主| 发表于 2014-9-23 21:45 | 显示全部楼层
狗狗百里游 发表于 2014-9-23 19:27
上面的没有负压,速度也不能很快,
成功低速版本,需要负压。所以需要额外rs232的io。

MCU内部有上拉
回复

使用道具 举报

发表于 2014-9-23 21:57 | 显示全部楼层
你pc端的叫做rs232,你做光耦隔离了,pc端的串口数据接收的上拉电阻?
回复

使用道具 举报

 楼主| 发表于 2014-9-23 22:01 | 显示全部楼层
狗狗百里游 发表于 2014-9-23 21:57
你pc端的叫做rs232,你做光耦隔离了,pc端的串口数据接收的上拉电阻?

我用的是USB-TTL,转换板上有上拉
回复

使用道具 举报

 楼主| 发表于 2014-9-23 22:04 | 显示全部楼层
狗狗百里游 发表于 2014-9-23 19:27
上面的没有负压,速度也不能很快,
成功低速版本,需要负压。所以需要额外rs232的io。

如果做冷热地隔离传输,隔离布线不符合安规
回复

使用道具 举报

本版积分规则

QQ|一淘宝店|手机版|商店|一乐电子 ( 粤ICP备09076165号 ) 公安备案粤公网安备 44522102000183号

GMT+8, 2025-10-31 12:28 , Processed in 0.032798 second(s), 27 queries , Gzip On.

Powered by Discuz! X3.5

© 2001-2025 Discuz! Team.

快速回复 返回顶部 返回列表