一乐电子

 找回密码
 请使用微信账号登录和注册会员

QQ登录

只需一步,快速开始

微信扫码登录

手机号码,快捷登录

手机号码,快捷登录

搜索
楼主: acbear

数字焊台(M8控制国产936手柄)更新控制Lukey852d+热风台电路图和固件

 火... [复制链接]
发表于 2010-6-8 18:45 | 显示全部楼层
支持,出个套件吧
回复

使用道具 举报

发表于 2010-6-11 20:15 | 显示全部楼层
不错!又有新东西玩。期待楼主出套件,大家一起玩。
回复

使用道具 举报

 楼主| 发表于 2010-6-11 23:15 | 显示全部楼层
没时间也没有计划过出套件。现在忙的很,天天加班。
回复

使用道具 举报

发表于 2010-6-12 00:08 | 显示全部楼层
谢谢分享,我刚好准备做这个,刚做到一般,您的资料太及时了
回复

使用道具 举报

发表于 2010-6-12 18:26 | 显示全部楼层
太强了
回复

使用道具 举报

发表于 2010-6-14 22:20 | 显示全部楼层
做的不错
回复

使用道具 举报

发表于 2010-8-19 21:10 | 显示全部楼层
看起来不错请问按上面的lm358接法原装的白光936芯能用吗?(不是热电偶式是热电阻式那种)谢谢!
回复

使用道具 举报

发表于 2010-8-24 13:15 | 显示全部楼层
本帖最后由 LBQ691477940 于 2010-8-24 20:08 编辑

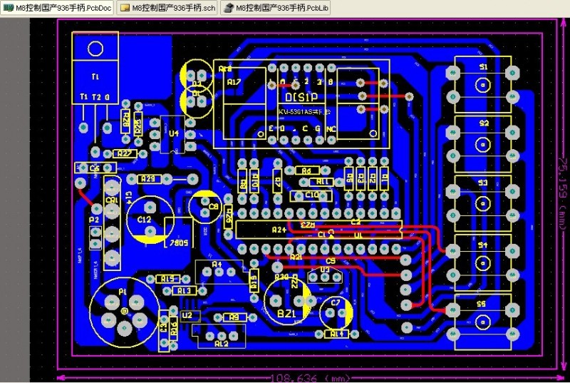
业余layout了一个PCB(5条飞线+5条跳线 )适合装在 快克牌969 的盒子里面,想配原装白光的烙铁芯,等有时间试试

M8控制国产936手柄PCB

M8控制国产936手柄PCB
回复

使用道具 举报

发表于 2010-8-24 15:08 | 显示全部楼层
支持下!!!
回复

使用道具 举报

发表于 2010-8-24 15:25 | 显示全部楼层
谢谢分享,我刚好准备做这个,刚做到一般,您的资料太及时了
fujiachun 发表于 2010-6-12 00:08 https://www.yleee.com.cn/images/common/back.gif


傅老师是要做LED显示的,还是LCD显示的?
我的眼睛,越来越不行了......
   
回复

使用道具 举报

本版积分规则

QQ|一淘宝店|手机版|商店|一乐电子 ( 粤ICP备09076165号 ) 公安备案粤公网安备 44522102000183号

GMT+8, 2025-11-24 00:10 , Processed in 0.036132 second(s), 27 queries , Gzip On.

Powered by Discuz! X3.5

© 2001-2025 Discuz! Team.

快速回复 返回顶部 返回列表