一乐电子

 找回密码
 请使用微信账号登录和注册会员

QQ登录

只需一步,快速开始

微信扫码登录

手机号码,快捷登录

手机号码,快捷登录

搜索
楼主: 3AG1

[3AG1电路集锦] NE555延时控制电路 (keansee 进)

[复制链接]
 楼主| 发表于 2015-1-7 11:04 | 显示全部楼层
8=3 发表于 2015-1-6 15:06
我也有,而且书页里有很多烙铁痕迹

三阿哥的描诉我没理解,是否可以简化为:按下开关出高电平, ...

那段文字是我复制 keansee 帖子里的话,改了下字母。

设计要求就是:按钮开关按下,NE555输出高电平,只要一直按着按钮,输出会一直是高电平。
放开按钮,输出马上转为低电平,同时启动延时,达到设定时间后再次输出高电平,然后一直保持在高电平状态。
再次按下按钮,输出仍然是高电平,松开按钮后输出低电平,延时一段时间后再输出高电平。

上电后输出是低电平,延时一段时间后输出高电平。

回复

使用道具 举报

 楼主| 发表于 2015-1-7 11:06 | 显示全部楼层
回复

使用道具 举报

 楼主| 发表于 2015-1-7 11:08 | 显示全部楼层
zhixiaoyuhong 发表于 2015-1-6 20:35
看不懂,哎……感慨好多,不知从何下手学习啊……

找一个NE555 的内部原理图看看,分析下各个端口电平的变化。

回复

使用道具 举报

发表于 2015-1-7 11:25 | 显示全部楼层
回复

使用道具 举报

发表于 2015-1-8 15:27 | 显示全部楼层
3AG1 发表于 2015-1-7 11:08
找一个NE555 的内部原理图看看,分析下各个端口电平的变化。

谢三阿哥指点,555数电书中有讲解,这块还可以,主要是外围电路不知道从哪里下手开始分析……
回复

使用道具 举报

 楼主| 发表于 2015-1-8 21:37 | 显示全部楼层
zhixiaoyuhong 发表于 2015-1-8 15:27
谢三阿哥指点,555数电书中有讲解,这块还可以,主要是外围电路不知道从哪里下手开始分析……

这个电路里NE555是作为电压比较器使用的。

上电后C1 开始充电,电容两端电压从0开始逐渐升高,对于NE555的2脚和6脚来说,对地电压是逐步降低的。
也就是上电后,刚开始时6脚对地电压接近正电源电压(R3阻值相对于R5很小,可以忽略不计),6脚处于高电平阀值电压之上,所以3脚输出低电平。
随着电容的充电,6脚、2脚电位降低,达到2脚低电平阀值后,电路翻转输出高电平。

按下按钮开关后,电容放电,同时Q1导通,2脚电位接近0,所以NE555输出端为高电平;
放开按钮开关,Q1截止,C1开始充电,6脚为高电平,3脚输出端翻转为低电平;
随着电容C1充电,一段时间后2脚电位降低至低电平阀值电压,3脚再次输出高电平。

电路里R3用来限制C1的放电电流,防止放电大电流烧坏SW1的触点。R4也是限流电阻,限制Q1的导通电流。
回复

使用道具 举报

发表于 2015-1-9 19:40 | 显示全部楼层
3AG1 发表于 2015-1-8 21:37
这个电路里NE555是作为电压比较器使用的。

上电后C1 开始充电,电容两端电压从0开始逐渐升高,对于NE5 ...

多谢三阿哥指点
回复

使用道具 举报

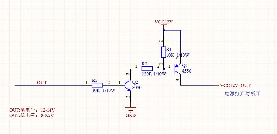
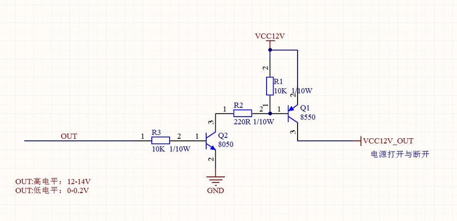
发表于 2015-1-17 17:59 | 显示全部楼层
12V 三极管控制开关电路
电路预想的功能是:
OUT 为高电平时候(12-14V),VCC12V_OUT 电源打开
OUT 为低电平时候(0-0.2V),VCC12V_OUT 电源断开


但实验发现上述电路不可行,请老师们解答,上述电路问题出在哪里?怎样设计这样的电路更好,谢谢!
12V 三极管开关电路.png
回复

使用道具 举报

 楼主| 发表于 2015-1-17 21:37 | 显示全部楼层
keansee 发表于 2015-1-17 17:59
12V 三极管控制开关电路
电路预想的功能是:
OUT 为高电平时候(12-14V),VCC12V_OUT 电源打开

电路没有什么问题,你检查下线路连接是不是有错误,三极管管脚有没有接错?

有正电压输入时,两个三极管的各个管脚电压测量一下,贴出来看看。。。。

回复

使用道具 举报

发表于 2015-1-18 14:33 | 显示全部楼层
上面的电路是我搭线的时候弄错了,谢谢3AG1 先生指点!
回复

使用道具 举报

本版积分规则

QQ|一淘宝店|手机版|商店|一乐电子 ( 粤ICP备09076165号 ) 公安备案粤公网安备 44522102000183号

GMT+8, 2026-1-31 19:09 , Processed in 0.037093 second(s), 28 queries , Gzip On.

Powered by Discuz! X3.5

© 2001-2025 Discuz! Team.

快速回复 返回顶部 返回列表