一乐电子

 找回密码
 请使用微信账号登录和注册会员

QQ登录

只需一步,快速开始

微信扫码登录

手机号码,快捷登录

手机号码,快捷登录

搜索
楼主: 3AG1

[3AG1电路集锦] NE555延时控制电路 (keansee 进)

[复制链接]
发表于 2015-1-18 15:05 | 显示全部楼层
上次您帮我设计的这个NE555 延时电路,该电路的按钮开关,我使用三极管做开关管这样控制,可以不?   Signal为高电平时候,相当于开关断开,Signal为低电平时候,相当于开关断开,
但我实验发现有以下问题现象,请3AG1 先生给予 解惑!谢谢您!
解惑.jpg
回复

使用道具 举报

发表于 2015-1-18 15:08 | 显示全部楼层
不是写错了,是单按键 控制双色LED 双色翻转电路
回复

使用道具 举报

 楼主| 发表于 2015-1-18 21:49 | 显示全部楼层
keansee 发表于 2015-1-18 15:05
上次您帮我设计的这个NE555 延时电路,该电路的按钮开关,我使用三极管做开关管这样控制,可以不?   Signa ...

没看懂你说的是什么意思?
上次您帮我设计的这个NE555 延时电路,该电路的按钮开关,我使用三极管做开关管这样控制,可以不?   Signal为高电平时候,相当于开关断开,Signal为低电平时候,相当于开关断开,
如果你说的是1楼电路,按钮开关可以用一个PNP三极管代替,但高电平要接近正电源电位三极管才能截止。
Signal为高电平时候,相当于开关断开,Signal为低电平时候,相当于开关断开,”这句话没看懂

你贴的这个图,是不能用三极管代替按钮开关的,你可以试试用场管代替,比如原来彩电中AFT自动开关电路里的K30A。




回复

使用道具 举报

发表于 2015-1-19 11:00 | 显示全部楼层
VCC2+  VCC2- 处,原来是按钮开关控制,现在我想把按钮开关换成一个三极管或者是MOS 管控制,Signal是我外部的控制信号
回复

使用道具 举报

发表于 2015-1-29 19:22 | 显示全部楼层
5V信号控制12V供电,三极管关不死,无论基极是什么状态都导通
大家好,小弟因为项目需要,需要用单片机的IO口控制一个12V电源的通断,使用了1个8550管子,现在三极管关不死,
现象是:无论Q2在基极 POWER_CTR处 施加高电平5V或是0V低电平  ,Q2的集电极都输出12V,但是假如把Q2的基极悬空,Q4立马截止
我把Q2 换成MOS管(FDN336) ,也是这个现象

我实际想要的效果是:
POWER_CTR 低电平(0V),Q2三极管导通
POWER_CTR 高电平(5V),Q2三极管断开
附上电路图,请各位前辈看下:


问下各位有什么好的设计方法?
11111.jpg
回复

使用道具 举报

 楼主| 发表于 2015-1-29 20:18 | 显示全部楼层
keansee 发表于 2015-1-19 11:00
VCC2+  VCC2- 处,原来是按钮开关控制,现在我想把按钮开关换成一个三极管或者是MOS 管控制,Signal是我外 ...

主要是你的话,让人看不懂。
回复

使用道具 举报

 楼主| 发表于 2015-1-29 20:21 | 显示全部楼层
keansee 发表于 2015-1-29 19:22
5V信号控制12V供电,三极管关不死,无论基极是什么状态都导通
大家好,小弟因为项目需要,需要用单片机的I ...

三极管的方向画错了。

另外就是直接用5V控制12V电源,使用PNP三极管开关,基极必须串接一个8 ~ 9V 的稳压二极管。

回复

使用道具 举报

 楼主| 发表于 2015-1-29 20:26 | 显示全部楼层
稳压二极管也可以用8550的eb 结代替。

这样做就可以用 0/5V 的控制电平,实现12V 电源的控制:

5V信号控制12V供电.GIF
回复

使用道具 举报

发表于 2015-1-29 20:27 | 显示全部楼层
我实际想要:
POWER_CTR 低电平(0V),控制Q1的导通
POWER_CTR 高电平(5V),控制Q1的截止  

但是我实验的问题现象是:现在POWER_CTR 高电平或者低电平,后面的Q1管子都导通,请问是该怎样进行设计这个电路??

Q2.jpg
回复

使用道具 举报

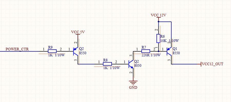
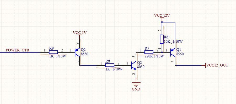
发表于 2015-1-29 20:31 | 显示全部楼层
3AG1 前辈
你看下这个电路符合我的需求不?能不能设计更简单点的?

说简单的,我就是想要低电平(0v),控制后面12V电源接通
                            高电平(5V),后面的12V电源断开
,
ok.jpg
回复

使用道具 举报

本版积分规则

QQ|一淘宝店|手机版|商店|一乐电子 ( 粤ICP备09076165号 ) 公安备案粤公网安备 44522102000183号

GMT+8, 2026-1-31 20:36 , Processed in 0.034460 second(s), 28 queries , Gzip On.

Powered by Discuz! X3.5

© 2001-2025 Discuz! Team.

快速回复 返回顶部 返回列表