一乐电子

 找回密码
 请使用微信账号登录和注册会员

QQ登录

只需一步,快速开始

微信扫码登录

手机号码,快捷登录

手机号码,快捷登录

搜索
查看: 15789|回复: 61

[3AG1电路集锦] 电容ESR表100KHz正弦波信号电路

  [复制链接]
发表于 2015-3-10 15:49 | 显示全部楼层 |阅读模式
前几年曾经想做一个ESR表,对这种双管LC振荡电路做过实验,感觉频谱很集中,波形很好,就是对电源电压比较敏感。
当时的想法是增加一个低压差的稳压电路,把1.2 ~ 1.6V的电池电压稳定在1.0V左右,实验发现这种稳压电路的温度稳定性不是很好,就放弃了。

上星期到矿坛闲逛,看到 北极兵 使用了双管推挽振荡电路做100KHz 测量信号,他设计了一个稳幅控制电路来稳定输出电压,感觉不错。

昨天抓时间试验了一下,用双管LC振荡电路代替推挽振荡电路,电池电压在1.3 ~ 3V 间变化,输出幅度基本不变,频率也很稳定。

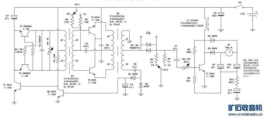
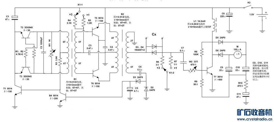
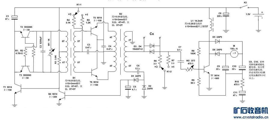
北极兵 要求,电路贴在矿坛那个帖子里了,在一乐也保留一下资料:

100KHz正弦波输出电路.GIF

 楼主| 发表于 2015-3-10 15:58 | 显示全部楼层
本帖最后由 3AG1 于 2015-3-10 16:03 编辑

高频变压器使用报废节能灯里拆出的小磁环绕制,初级用细导线或漆包线绕大约20T,次级绕3T。

振荡频率大约在100KHz,如果做好后偏差较大,可以调整C3的容量使振荡频率为100KHz。
C3要用容量比较稳定的高频瓷片,或有机薄膜电容,0.1uF的电容用普通低频瓷片或独石电容,对容量要求不高,可以允许有较大误差。

三极管Q1 ~ Q4 使用常见的9014之类的小功率三极管,不需要配对。
回复

使用道具 举报

 楼主| 发表于 2015-3-10 15:59 | 显示全部楼层
缓冲级输出波形:

射极输出-01.JPG
回复

使用道具 举报

 楼主| 发表于 2015-3-10 16:00 | 显示全部楼层
随手找了几个零件,悬空搭了个试验电路:

电路搭接试验-01.JPG
回复

使用道具 举报

 楼主| 发表于 2015-3-10 16:07 | 显示全部楼层
北极兵设计的电路也贴在这:

超级ESR表-3.jpg

这个是他的参赛作品,贴在这里不知道是否合适,如果不合适请斑竹删掉。
回复

使用道具 举报

发表于 2015-3-10 16:09 | 显示全部楼层
呵呵,3哥搭电路真快,我购买的零件包,估计三天后才会到。

发现自己又开始败家了。
回复

使用道具 举报

发表于 2015-3-10 16:28 | 显示全部楼层
三阿哥,威武!
回复

使用道具 举报

发表于 2015-3-10 17:42 | 显示全部楼层
正准备仿制北极兵的原电路图,请问楼主,你的新设计能否兼容X1, X3两个测量档位?
回复

使用道具 举报

发表于 2015-3-10 17:44 来自手机 | 显示全部楼层
设计成1.5v电池供电实用性大大加强。
回复 1 0

使用道具 举报

发表于 2015-3-10 17:45 | 显示全部楼层
他这个和老许的差别多大?
回复

使用道具 举报

本版积分规则

QQ|一淘宝店|手机版|商店|一乐电子 ( 粤ICP备09076165号 ) 公安备案粤公网安备 44522102000183号

GMT+8, 2025-10-17 03:27 , Processed in 0.040689 second(s), 30 queries , Gzip On.

Powered by Discuz! X3.5

© 2001-2025 Discuz! Team.

快速回复 返回顶部 返回列表