一乐电子

 找回密码
 请使用微信账号登录和注册会员

QQ登录

只需一步,快速开始

微信扫码登录

手机号码,快捷登录

手机号码,快捷登录

搜索
楼主: fat

威乐焊台的控制原理求解

 火.. [复制链接]
发表于 2010-9-30 15:08 | 显示全部楼层
牛啊
回复

使用道具 举报

 楼主| 发表于 2010-9-30 15:13 | 显示全部楼层
WSD81和我在矿坛看到的这种是不同的,矿坛这种似乎没有看到温度反馈控制电路,不知它是咋实现控温的
回复

使用道具 举报

 楼主| 发表于 2010-9-30 15:19 | 显示全部楼层
感觉顶楼的图是山寨的.
cosine 发表于 2010-9-30 15:01 https://www.yleee.com.cn/images/common/back.gif


不象,如果是山寨的,开关处不会用插接件,直接焊上还能省几毛呢,变压器处的接线也不会那种压线帽,感觉顶楼那种只是早期型号,象是正规厂家的产品。
回复

使用道具 举报

发表于 2010-9-30 15:49 | 显示全部楼层
回复 9# fat


    回温取决于检测速度。与功率大小无关。
回复

使用道具 举报

发表于 2010-9-30 15:58 | 显示全部楼层
感觉顶楼的图是山寨的.
cosine 发表于 2010-9-30 15:01 https://www.yleee.com.cn/images/common/back.gif



    不是山寨的。威乐还没见过仿品呢。
   顶楼的图有很明显的威乐工艺   ‘高低压隔离’
DSCF8850-前面板.jpg

印板
DSCF8851-印板.jpg
回复

使用道具 举报

 楼主| 发表于 2010-9-30 16:05 | 显示全部楼层
回复  fat


    回温取决于检测速度。与功率大小无关。
阿平 发表于 2010-9-30 15:49 https://www.yleee.com.cn/images/common/back.gif


应该与功率大小也有关系吧,比如60W功率的,每秒发热是60J,如果焊接时元件导热吸走60J,那么就需要发热芯通电1秒补充回这60J,才能恢复到原来的温度,但如果是120W功率的发热体,那么就只需要通电0.5秒就能补充60J,使烙铁头恢复到原来的温度。无论温控器用哪种控制方式和检测方式,烙铁头上的热能必须要补充回来才行,按道理速度上会有差别。当然,如果温控器的水平差异很大,功率大的芯使用了很差的温控器,导致温度检测不及时,延迟了加热的反应,那也可能会把这个功率上带来的速度差别抵消掉。不过象威乐和白光这种大公司,应该在温控器水平上不会有太大的差别吧。
回复

使用道具 举报

 楼主| 发表于 2010-9-30 16:07 | 显示全部楼层
不是山寨的。威乐还没见过仿品呢。
   顶楼的图有很明显的威乐工艺   ‘高低压隔离’


印板 ...
阿平 发表于 2010-9-30 15:58 https://www.yleee.com.cn/images/common/back.gif


阿平兄不说我真没注意到,这些塑料“筋”的作用原来是高低压隔离,初看还以为是模具上开出来增加外壳强度的,又学了一招
回复

使用道具 举报

 楼主| 发表于 2010-9-30 16:09 | 显示全部楼层
鉴别完真伪,还是回到顶楼,请阿平兄介绍一下顶楼这种焊台的温度自控原理
回复

使用道具 举报

发表于 2010-9-30 16:47 | 显示全部楼层
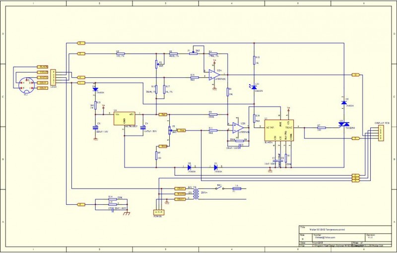
也找了个weller的图纸 weller1.JPG weller2.JPG weller3.JPG weller5.JPG weller4.JPG
回复

使用道具 举报

发表于 2010-9-30 16:49 | 显示全部楼层
应该与功率大小也有关系吧,比如60W功率的,每秒发热是60J,如果焊接时元件导热吸走60J,那么就需要发热 ...
fat 发表于 2010-9-30 16:05 https://www.yleee.com.cn/images/common/back.gif



    白光T*型(T1、T2、T12、T13......)发热芯是发热体、热电偶、烙铁头做成一体的。热电偶就在烙铁头
内部。因此可感知烙铁头温度的微小变化及时通知单片机进行处理。
   威乐(81)是发热芯与热电偶为一体。头子为一体的分体结构。长时问使用会使接触面氧化,使烙铁头的实
际温度发生变化。
回复

使用道具 举报

本版积分规则

QQ|一淘宝店|手机版|商店|一乐电子 ( 粤ICP备09076165号 ) 公安备案粤公网安备 44522102000183号

GMT+8, 2025-11-25 11:58 , Processed in 0.036185 second(s), 27 queries , Gzip On.

Powered by Discuz! X3.5

© 2001-2025 Discuz! Team.

快速回复 返回顶部 返回列表