一乐电子

 找回密码
 请使用微信账号登录和注册会员

QQ登录

只需一步,快速开始

微信扫码登录

手机号码,快捷登录

手机号码,快捷登录

搜索
查看: 25754|回复: 21

[其他综合] 求助-明纬开关电源改可调电源——问题已解决,13楼有详细解决方案

[复制链接]
发表于 2015-10-15 22:41 | 显示全部楼层 |阅读模式
本帖最后由 ddyd 于 2015-10-18 14:31 编辑

手里有二个明纬开关电源,型号SP-320-27(电源板上型号:SP-320-R15VAI)。想作为充电器电源,但充电器输入为11-15V,这个电源的电压调节范围是24V-30V。想动手改制成5V-30V可调电源,但控制芯片是:FAN4801,没有查到资料。请各位高人给指点指点。
曾简单的更换过调节电位器,但输出电压也只是20V-32V之间。

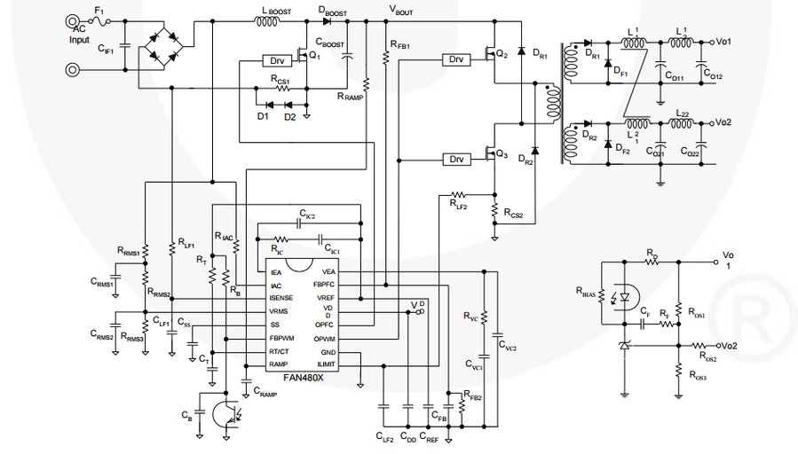
FAN4801芯片

FAN4801芯片

电源板

电源板

电源板型号:SP-320-R15VAI

电源板型号:SP-320-R15VAI

电源壳上型号:SP-320-27

电源壳上型号:SP-320-27
发表于 2015-10-15 23:51 | 显示全部楼层
数码好像有帖子,不过不知道是不是这款
回复

使用道具 举报

发表于 2015-10-16 00:06 | 显示全部楼层
找个SP320-12的对一下外围电阻,可行?
回复

使用道具 举报

发表于 2015-10-16 00:10 | 显示全部楼层
本帖最后由 surelost 于 2015-10-16 00:33 编辑

这里有官方的中文资料。
https://www.fairchildsemi.com.cn ... ollers/FAN4801.html
这里还有一个应用指南。

找到431了,剩下的就好办了。
好像那个SAR就是431,类似三极管封装的。

4801.png


AN-8027.pdf

1.72 MB, 下载次数: 325, 下载积分: 一乐金币 -1

回复

使用道具 举报

 楼主| 发表于 2015-10-16 22:19 | 显示全部楼层
jigsaw 发表于 2015-10-15 23:51
数码好像有帖子,不过不知道是不是这款

谢谢!!!一会查找下。
回复

使用道具 举报

 楼主| 发表于 2015-10-16 22:21 | 显示全部楼层
surelost 发表于 2015-10-16 00:06
找个SP320-12的对一下外围电阻,可行?

一是手边没有SP320-12电源,二是在网上找了很多都是494的,没有看到FAN4801的。
回复

使用道具 举报

发表于 2015-10-16 22:36 | 显示全部楼层
ddyd 发表于 2015-10-16 22:21
一是手边没有SP320-12电源,二是在网上找了很多都是494的,没有看到FAN4801的。

在你一楼图2的输出电感下面就是sar.431,结合四楼的图看看是不是类似,修改431的第一脚的参考电位就可以调整输出电压了
回复

使用道具 举报

 楼主| 发表于 2015-10-16 22:49 | 显示全部楼层
本帖最后由 ddyd 于 2015-10-16 22:56 编辑
surelost 发表于 2015-10-16 00:10
这里有官方的中文资料。
https://www.fairchildsemi.com.cn ... ollers/FAN4801.html
这里还有一个应用指 ...


这个图我看到过。现在有二个疑问。
1、我手里的这个电源有二个光偶,不知为什么?
2、这个电源上只找到了一个象三极管的,但字太小没看清型号。电压调节电位器也是到这个管子上(在附件照片中已标注),后提供信号到光偶的。电压调节电位器换过,但只能调到20-32V之间,现但不知怎么处理了。 IMG_20151015_1115491.jpg
回复

使用道具 举报

 楼主| 发表于 2015-10-16 22:54 | 显示全部楼层
本帖最后由 ddyd 于 2015-10-16 22:57 编辑
寒月 发表于 2015-10-16 22:36
在你一楼图2的输出电感下面就是sar.431,结合四楼的图看看是不是类似,修改431的第一脚的参考电位就可以 ...


431就是图中SHR1的管子?,调节电位器就是到它的1脚,换过这个调节电位器,但最多也只能是输出电压在20-32V之间。
回复

使用道具 举报

发表于 2015-10-17 21:34 | 显示全部楼层
改431的参考端到正极和负的比值。
回复

使用道具 举报

本版积分规则

QQ|一淘宝店|手机版|商店|一乐电子 ( 粤ICP备09076165号 ) 公安备案粤公网安备 44522102000183号

GMT+8, 2025-11-29 17:27 , Processed in 0.038185 second(s), 30 queries , Gzip On.

Powered by Discuz! X3.5

© 2001-2025 Discuz! Team.

快速回复 返回顶部 返回列表