一乐电子

 找回密码
 请使用微信账号登录和注册会员

QQ登录

只需一步,快速开始

微信扫码登录

手机号码,快捷登录

手机号码,快捷登录

搜索
楼主: 时光虫子

[DIY套件开发] LED显示屏套件开发

[复制链接]
发表于 2015-10-31 19:01 | 显示全部楼层
时光虫子 发表于 2015-10-31 09:52
估计HUB_73就是75接口吧

73就是73,不会是75。75接口是RGB两组数据,73我印象中是一组数据,现在没有使用的了,基本上全是75接口。期待你的作品,08,12,75这三个接口包含了现在市面常用的板子了。
回复

使用道具 举报

发表于 2015-11-1 02:10 | 显示全部楼层
时光虫子 发表于 2015-10-31 09:53
这种现象跟程序处理有关系

买的使用FGPA设计的几百元的控制卡,也是移动重影,FGPA这么快也重影这我就搞不懂了,买的STM32设计的30元的控制卡也一样,但是我在地铁上、火车上看到的电子屏,包括酒店门口的室外屏我都特别注意过,都没重影的,
回复

使用道具 举报

 楼主| 发表于 2015-11-1 14:18 | 显示全部楼层
你在面前看都会看见显示屏抖动的,重影没有见过,地铁上面LED显示屏都一个咖啡色的亚克力面罩看不出闪闪重影
回复

使用道具 举报

发表于 2015-11-12 14:14 | 显示全部楼层
支持楼主,我预定。。。
有上位机吗
回复

使用道具 举报

 楼主| 发表于 2015-11-14 16:15 | 显示全部楼层
上位机,这个可以有
回复

使用道具 举报

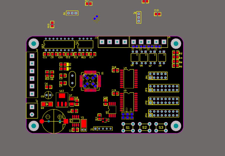
 楼主| 发表于 2015-12-7 23:15 | 显示全部楼层
时光虫子 发表于 2015-11-14 16:15
上位机,这个可以有

最近比较忙,事情太多,今天晚上把PCB排了下版,准备开始画PCB,上面功能如下:
H08接口
H12接口
H75接口
H-8接口
红外接口
DS18B20接口
DS1302时钟
FLASH存储器
3个独立按键
RS232接口
RS485接口
转向刹车信号输入
LED灯带、数码管连接控制接口
纽扣电池
SW仿真接口
功能就这么多,打算加GPS模块和USB接口,考虑PCB空间就没有加上,后续如要再加上!

多功能LED控制卡

多功能LED控制卡

多功能LED控制卡

多功能LED控制卡
回复

使用道具 举报

发表于 2015-12-8 12:14 | 显示全部楼层
支持一下!!!!
回复

使用道具 举报

发表于 2015-12-8 13:50 | 显示全部楼层
布局很漂亮,手里也有2块全彩,论坛买的,10元,玩不来哦
回复

使用道具 举报

 楼主| 发表于 2015-12-8 18:54 | 显示全部楼层
呵呵呵,那倒时候我这块主板可以驱动全彩屏,欢迎后期关注!
回复

使用道具 举报

发表于 2015-12-8 19:24 | 显示全部楼层
本帖最后由 黄马甲 于 2015-12-8 19:26 编辑

最好加上常用的测试功能,另外看图带的板子只是一块高。
回复

使用道具 举报

本版积分规则

QQ|一淘宝店|手机版|商店|一乐电子 ( 粤ICP备09076165号 ) 公安备案粤公网安备 44522102000183号

GMT+8, 2025-11-23 19:54 , Processed in 0.039325 second(s), 28 queries , Gzip On.

Powered by Discuz! X3.5

© 2001-2025 Discuz! Team.

快速回复 返回顶部 返回列表