一乐电子

 找回密码
 请使用微信账号登录和注册会员

QQ登录

只需一步,快速开始

微信扫码登录

手机号码,快捷登录

手机号码,快捷登录

搜索
楼主: yulefangzong

[其他综合] 手机电源15V1A打磨记,有空玩玩

[复制链接]
发表于 2016-2-15 15:49 来自手机 | 显示全部楼层
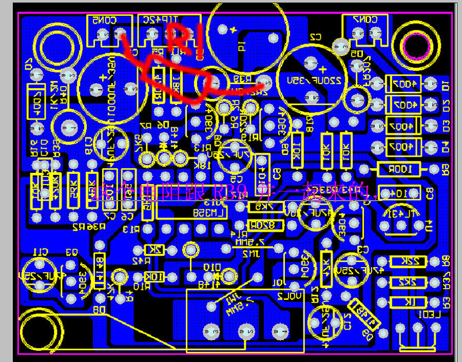
那个检流电阻R1好像不在PCB上,麻烦指点下在哪,谢谢
回复

使用道具 举报

 楼主| 发表于 2016-2-15 18:53 | 显示全部楼层
whty2010 发表于 2016-2-15 15:49
那个检流电阻R1好像不在PCB上,麻烦指点下在哪,谢谢

R1是跟R39并一起的,
QQ截图20160215185011.jpg
回复

使用道具 举报

发表于 2016-3-7 15:38 | 显示全部楼层
帖子很详细,
赞一个!
回复

使用道具 举报

发表于 2016-3-7 15:38 | 显示全部楼层
帖子很详细,
赞一个!
回复

使用道具 举报

发表于 2016-4-2 16:49 | 显示全部楼层
D8方向反了
回复

使用道具 举报

 楼主| 发表于 2016-5-8 03:16 | 显示全部楼层

谢谢提醒,这个贴
QQ截图20160508031507.png
回复

使用道具 举报

发表于 2016-5-11 11:55 | 显示全部楼层
对楼主画电路图画pcb 敬佩不已
回复

使用道具 举报

 楼主| 发表于 2016-5-13 01:34 | 显示全部楼层
本帖最后由 yulefangzong 于 2024-3-22 19:16 编辑
netbee 发表于 2016-5-11 11:55
对楼主画电路图画pcb 敬佩不已

学想学,我可以互相学习,yulefangzong@163.com,有意的可以Q 下,
回复

使用道具 举报

发表于 2022-7-6 09:28 | 显示全部楼层
是好东西啊,可以试一试
回复

使用道具 举报

本版积分规则

QQ|一淘宝店|手机版|商店|一乐电子 ( 粤ICP备09076165号 ) 公安备案粤公网安备 44522102000183号

GMT+8, 2026-4-21 20:57 , Processed in 0.043936 second(s), 27 queries , Gzip On.

Powered by Discuz! X3.5

© 2001-2025 Discuz! Team.

快速回复 返回顶部 返回列表