一乐电子

 找回密码
 请使用微信账号登录和注册会员

QQ登录

只需一步,快速开始

微信扫码登录

手机号码,快捷登录

手机号码,快捷登录

搜索
楼主: litchiate

[STM8/STM32] STM32驱动的墨水屏死宅台历,好想要一个。

  [复制链接]
发表于 2016-5-1 22:15 来自手机 | 显示全部楼层
15v,22v,-15v,-20v
回复

使用道具 举报

发表于 2016-5-1 22:19 来自手机 | 显示全部楼层
15v:36mA。-15v:36mA。22v:1.8mA。-20v:3.9mA。
回复

使用道具 举报

发表于 2016-5-2 00:53 | 显示全部楼层
fsss007 发表于 2016-4-27 12:20
你看看是不是这个:

晕,为啥你的这么便宜?
回复

使用道具 举报

发表于 2016-5-2 09:16 | 显示全部楼层
3R33可不可以提供这几个高压?
回复

使用道具 举报

发表于 2016-5-2 10:39 | 显示全部楼层
你们就一群魂淡有木有,都不能给我们来晚的留点么。。。!!!
QQ图片20160502103404.png


回复

使用道具 举报

发表于 2016-5-3 18:06 | 显示全部楼层
chjj0 发表于 2016-5-1 22:19
15v:36mA。-15v:36mA。22v:1.8mA。-20v:3.9mA。

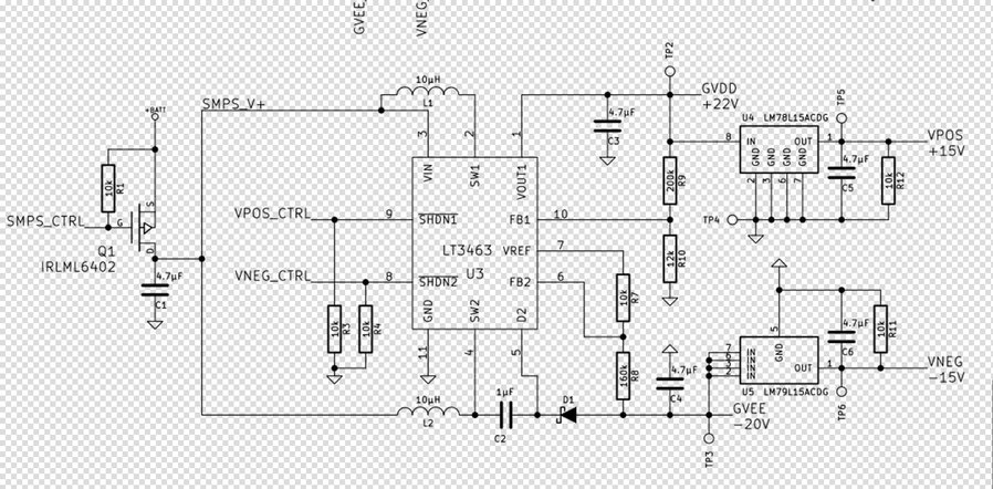
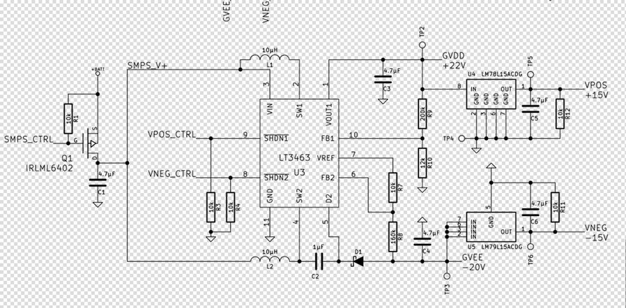
QQ截图20160503180539.jpg 这几个电压在开源资料里就有方案~
回复

使用道具 举报

发表于 2016-5-5 00:32 | 显示全部楼层
chjj0 发表于 2016-5-1 22:14
屏所需要的4个高压有没有模电高手指点一下。

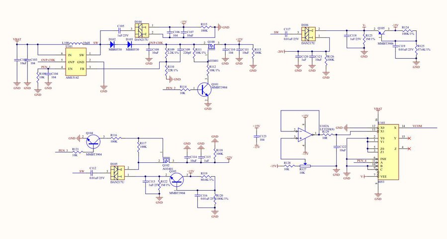
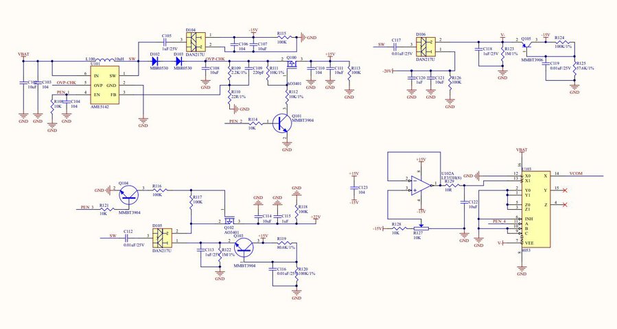
其实还有一个方案   QQ截图20160505003119.jpg    就是芯片贵了一点点(大概要8元左右),但是电路简单。。。
回复

使用道具 举报

发表于 2016-5-5 09:18 | 显示全部楼层
请问坛友开工了没{:3_465:}
回复

使用道具 举报

发表于 2016-5-13 00:10 | 显示全部楼层
没动静呢
回复

使用道具 举报

发表于 2016-5-13 22:28 | 显示全部楼层
吃灰了
回复

使用道具 举报

本版积分规则

QQ|一淘宝店|手机版|商店|一乐电子 ( 粤ICP备09076165号 ) 公安备案粤公网安备 44522102000183号

GMT+8, 2025-10-30 06:05 , Processed in 0.048037 second(s), 28 queries , Gzip On.

Powered by Discuz! X3.5

© 2001-2025 Discuz! Team.

快速回复 返回顶部 返回列表