一乐电子

 找回密码
 请使用微信账号登录和注册会员

QQ登录

只需一步,快速开始

微信扫码登录

手机号码,快捷登录

手机号码,快捷登录

搜索
查看: 1918|回复: 12

有什么方法用一个低电平信号去控制3R33切换输出(降压模式下),如输出5V切换9v

[复制链接]
发表于 2016-5-20 16:34 | 显示全部楼层 |阅读模式
本帖最后由 HGQ21102 于 2016-5-20 16:41 编辑

有什么方法用一个低电平信号去控制3R33切换输出(降压模式下),如5V切换9v想了半天都没有想到,大伙有什么法子?
最近无事做,计划搞个4口USB车充电,刚好看大家都在玩什么QC快充电,想用FP6600或FP6601的QC2.0快充识别IC;查下PDF:如果在5V下充电V1~V3引脚都悬空,9V快充时v1接地、V2不接地、V3不接地;12v与20V高压快就不启用,有点怕怕;
现在有什么方法来用V1接地信号控制3R33从5V切换到9V输出?
按自己的想法用继电器最直接,但个子太大了,不知用pnp三极管行不行?请教下大伙
图如下:
最终是控制3R33的FB在0.925V
5V时输出: 5V时输出.png
切换到9V时输出(FP6600的v1=0即是S1开关=0)
9V时输出.png


multisim10仿真
3R33 QC2.0充电.rar (91.12 KB, 下载次数: 76)







发表于 2016-5-20 16:47 | 显示全部楼层
本帖最后由 zhqsoft 于 2016-5-20 17:04 编辑

pnp这样用不太合适。建议用mos。栅极隔离的靠谱些。
高电平控制N,低电平控制P,这是一级驱动的方式,大胆干再加一级,高电平控制P,低电平控制N何尝不可。
做好过压保护。
回复

使用道具 举报

 楼主| 发表于 2016-5-20 16:49 | 显示全部楼层
本帖最后由 HGQ21102 于 2016-5-20 16:52 编辑

不知为什么multisim10仿真与安卓手机everycircuit模拟电路结果差的很 1111.png 2222.png


回复

使用道具 举报

发表于 2016-5-20 17:01 | 显示全部楼层
are you 看的懂
QQ截图20160520170039.jpg
回复

使用道具 举报

发表于 2016-5-20 17:03 | 显示全部楼层
P上的vcc要和芯片vcc一起。没看过这QC不懂vcc是固定还是跟着输出的。反正P要和识别的vcc接一起的。
回复

使用道具 举报

发表于 2016-5-20 17:15 | 显示全部楼层
本帖最后由 Joe_Black 于 2016-5-20 17:22 编辑
HGQ21102 发表于 2016-5-20 16:49
不知为什么multisim10仿真与安卓手机everycircuit模拟电路结果差的很

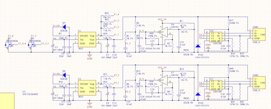
在输出5/9V电的取样分压电阻的回受点,加只电阻到2/3/4脚就是。请看7楼大的PCB图, U6/ 7/8 IC位的2脚走线
https://www.yleee.com.cn/forum.php?mod=viewthread&tid=55304&page=1

不需加PNP / NPN 的

view.jpg



回复

使用道具 举报

 楼主| 发表于 2016-5-20 17:36 | 显示全部楼层
Joe_Black 发表于 2016-5-20 17:15
在输出5/9V电的取样分压电阻的回受点,加只电阻到2/3/4脚就是。请看7楼大的PCB图, U6/ 7/8 IC位的2脚走 ...

大体明白,那当V1~V3是OFF是在5V吗?
你在充电头网吧,
1111.png




回复

使用道具 举报

发表于 2016-5-20 18:01 | 显示全部楼层
578E.tm.png
回复 1 0

使用道具 举报

 楼主| 发表于 2016-5-21 08:44 | 显示全部楼层

,谢谢哥们,
还有问题请教下,V1~V3输出的是高低电平还是0~5自动调节可变电压?
回复

使用道具 举报

发表于 2016-5-21 10:39 | 显示全部楼层
PNP肯定不行,至少得反相后用NPN,最好是反相后用NMOS,就是4楼的图,可以不用PMOS用PNP反相。
回复

使用道具 举报

本版积分规则

QQ|一淘宝店|手机版|商店|一乐电子 ( 粤ICP备09076165号 ) 公安备案粤公网安备 44522102000183号

GMT+8, 2026-2-27 01:08 , Processed in 0.035198 second(s), 31 queries , Gzip On.

Powered by Discuz! X3.5

© 2001-2025 Discuz! Team.

快速回复 返回顶部 返回列表