一乐电子

 找回密码
 请使用微信账号登录和注册会员

QQ登录

只需一步,快速开始

微信扫码登录

手机号码,快捷登录

手机号码,快捷登录

搜索
查看: 77994|回复: 293

[其他综合] 王老板的8位米字VFD屏做时钟(56楼更新)

 火... [复制链接]
发表于 2011-1-25 17:59 | 显示全部楼层 |阅读模式
本帖最后由 199003326 于 2013-5-18 12:41 编辑





起因:
      王老板于1月11日发布8位米字VFD屏,看着是个做钟的好材料,于是乎,DIY一个小VFD钟的念头就诞生了........
链接:
https://www.yleee.com.cn/viewthread.php?tid=5511&extra=page%3D1
http://shop.yleee.com.cn/product-502.html

过程:
      先是想好咋驱动VFD屏,目前有三种思路:一是用专用的驱动芯片,如PT6311(感谢熊让俺知道这个芯片叫嘛);二是用沈老师单字屏拆下来的TPIC6B595(感谢沈老师提供的单字屏);三是用一大堆三极管和电阻.............
目前本人比较倾向于第二种方案,因为第二种方案中所需的元件俺手头基本上都有。

      然后是要搞好DC-DC变换,现在想到的有两种方案,一是用MC34063搭建,一种是用三极管组成个推挽电路(感谢”陶淘乐宇“共享的原理图,原地址:http://hi.baidu.com/taotao125/blog/item/c6f59c188a2ad9b34bedbc20.html),这一部分还得请大家多多指教,俺对模电这东西实在知道的太少了,不知道选哪个方案更好。目前俺的观点:1. 采用MC34063方案效率可能会稍高一些,电路也相对简单一点,但还要考虑灯丝所用AC 3V来源;2. 三极管组成推挽电路可多路输出,一路为AC 3V供给灯丝使用,一路整流滤波后供给DC 24V。这个俺拿不定主意了,请大家给点建议,谢谢。


所必需材料:
      51单片机一枚(俺目前就会点51,用的是AT89S52),DS1302一枚(其他RTC时钟芯片也行,不过程序要改),24M晶振一枚,32.768K晶振一枚,王老板的8位米字VFD屏一枚,电阻、电容、插接件若干......
待选元件:
      VFD驱动方案1:PT6311一片(手头没有,以后再做规划)........
      VFD驱动方案2:TPIC6B595三片,9针排阻(阻值实验后再确定)......原理图见图1
      VFD驱动方案3:一堆三极管,一堆电阻(听着头都大了,上边两个都不能用了再说)
      DC-DC变换方案1:MC34063一片,电感、电阻、电容等见图2
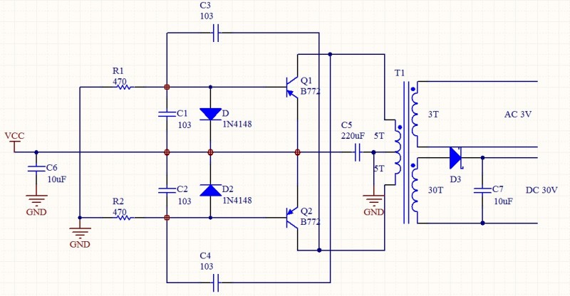
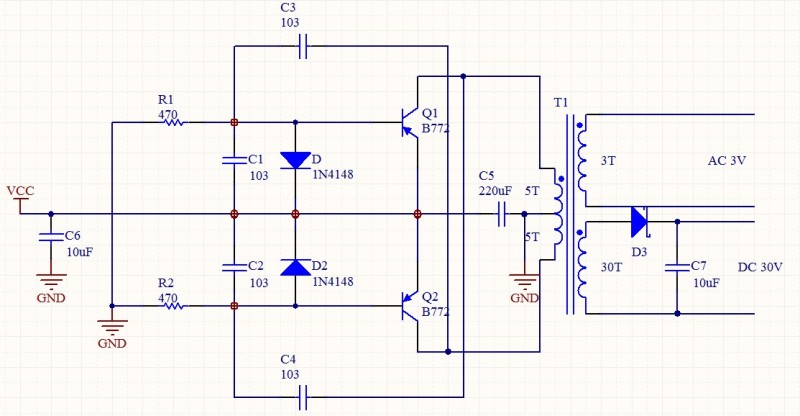
      DC-DC变换方案2:B772两片,1N4148两只,高频变压器、电阻、电容等见图3

图1 TPIC6B595驱动原理图

图1  TPIC6B595驱动原理图

图1  TPIC6B595驱动原理图

图2 MC34063升压

图2  MC34063升压

图2  MC34063升压

图3 B772推挽升压

图3  B772推挽升压

图3  B772推挽升压

---------------------------------------以上内容为11年1月25日录入------------------------------------------

---------------------------------------以下内容为11年1月28日更新------------------------------------------
开始更新,这两天把PCB画了画,热转印出来了,由于VFD屏的脚间距是2.0mm,手头没有相应的母座,所以做了一片转接板,把2.0mm间距转成2.54间距;另一片是TPIC6B595的扩展板,手工一般,让大家见笑了,呵呵。目前是为了试验方便,所以都做成了模块化的,以试验完后会再画个完整的、尽可能小的PCB。
DSC00168_resize.JPG
然后就是焊接,懒得多钻那几个孔,就把VFD屏直接“贴”到转接板上了,然后焊上排针
DSC00170_resize.JPG DSC00172_resize.JPG DSC00174_resize.JPG

接着是TPIC6B595的扩展板,先焊上排阻,再焊上排座

插上VFD屏,接电源点亮试试,可调电源提供高压,两节镍氢电池提供灯丝电源,先给了6.5V,静态貌似亮度还不错,不过能看出来两端亮度有些差别

提高屏极电压到24V,很亮.....
DSC00180_resize.JPG DSC00181_resize.JPG


然后把6B595焊上,线各种飞....
DSC00182_resize.JPG

今天钻孔时发现有点不一样,结果一看,杯具了,钻头都磨成介个样子了,细的那个是0.3mm的,粗的是1mm的


至此还差电源板,买的有很大个的磁环,不知道是什么材质的,没时间弄了,明天要回老家,要到年后才能继续了,请各位海涵。
上张大磁环的图

---------------------------------------以上内容为11年1月28日更新------------------------------------------


2011年3月24日更新  点我乘电梯直达56楼

评分

参与人数 4一乐金币 +140 收起 理由
hanshuyujifen + 20 我很赞同
admin + 100 精品文章
行云流水 + 10 原创内容
litchiate + 10 关注后续.

查看全部评分

 楼主| 发表于 2011-1-25 18:00 | 显示全部楼层

相关附件

本帖最后由 199003326 于 2012-8-13 23:16 编辑

PCB和SCH文件,Altium Designer Winter 09格式的,99SE打不开,谁需要的话俺再转吧。(俺也试试回复可见,呵呵) 8位米字VFD屏驱动板.rar (1.29 MB, 下载次数: 8072)
回复

使用道具 举报

 楼主| 发表于 2011-1-25 18:00 | 显示全部楼层
占楼
回复

使用道具 举报

发表于 2011-1-25 19:21 | 显示全部楼层
带板凳来观望。不过没什么好提议给你。
回复

使用道具 举报

 楼主| 发表于 2011-1-25 20:04 | 显示全部楼层
带板凳来观望。不过没什么好提议给你。
benq 发表于 2011-1-25 19:21 [url=https://www.yleee.com.cn/images/common/back.gif]https://www.yleee.com.cn/images/common/back.gif[/url]



    没关系,有人观注俺就更有动力,呵呵
回复

使用道具 举报

发表于 2011-1-25 20:15 | 显示全部楼层
关注 楼主的进展。
今天才注意到 王老板有8位米字VFD屏。
回复

使用道具 举报

发表于 2011-1-25 20:34 | 显示全部楼层
对你那个推挽升压电路很感兴趣,变压器如何绕?三极管能否用8050一类的?

6311俺手上不少带屏的板上都有,但现在没办法了,快递都停了.年后吧.那个要一路负电压的,同时可以驱动按钮.这样调校用的按钮就不用专用占I/O了.6311是串行驱动,你用2051都可以.
回复

使用道具 举报

发表于 2011-1-25 20:40 | 显示全部楼层
没关系,有人观注俺就更有动力,呵呵
199003326 发表于 2011-1-25 20:04 [url=https://www.yleee.com.cn/images/common/back.gif]https://www.yleee.com.cn/images/common/back.gif[/url]



    严重关注,因为我手头有这个屏。
回复

使用道具 举报

发表于 2011-1-25 20:41 | 显示全部楼层
关注 楼主的进展。
今天才注意到 王老板有8位米字VFD屏。
无锡风 发表于 2011-1-25 20:15 [url=https://www.yleee.com.cn/images/common/back.gif]https://www.yleee.com.cn/images/common/back.gif[/url]



    如果需要可以分享。
回复

使用道具 举报

发表于 2011-1-25 22:05 | 显示全部楼层
恩?  关注下, 前天晚上看了 VFD 和 6311的 pdf之后就一直在想...
回复

使用道具 举报

本版积分规则

QQ|一淘宝店|手机版|商店|一乐电子 ( 粤ICP备09076165号 ) 公安备案粤公网安备 44522102000183号

GMT+8, 2025-12-13 23:46 , Processed in 0.042298 second(s), 31 queries , Gzip On.

Powered by Discuz! X3.5

© 2001-2025 Discuz! Team.

快速回复 返回顶部 返回列表