一乐电子

 找回密码
 请使用微信账号登录和注册会员

QQ登录

只需一步,快速开始

微信扫码登录

手机号码,快捷登录

手机号码,快捷登录

搜索
楼主: LBQ691477940

[其他综合] 用单片机控制双向可控硅调光

  [复制链接]
发表于 2011-3-16 23:22 | 显示全部楼层
控制电流不大的时候可以直接用可控硅光耦来作.
回复

使用道具 举报

发表于 2011-3-17 10:57 | 显示全部楼层
意思我明白啊,不过图中的连接我是没看明白哦
快活丞 发表于 2011-3-16 22:59 [url=https://www.yleee.com.cn/images/common/back.gif]https://www.yleee.com.cn/images/common/back.gif[/url]



    意思我明白啊,不过图中的连接我是没看明白
回复

使用道具 举报

发表于 2011-3-17 11:15 | 显示全部楼层
本帖最后由 lihongran 于 2011-3-17 11:24 编辑

回复 1# LBQ691477940


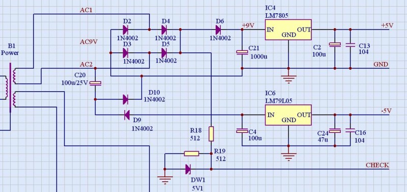
    楼主你也抠了点只给个机器码。我一直看到现在也不知道你的过零检测是接到单片机的哪个口子?
用单片机下降沿开启外中断作过零检测,你的过零触发三极管可以去掉的啊,其实过零检测可以与主电源整流共用,如下图的check:

1300239980400[1].jpg
回复

使用道具 举报

 楼主| 发表于 2011-3-17 23:22 | 显示全部楼层
本帖最后由 LBQ691477940 于 2011-3-17 23:25 编辑
回复  LBQ691477940


    楼主你也抠了点只给个机器码。我一直看到现在也不知道你的过零检测是接到单片 ...
lihongran 发表于 2011-3-17 11:15 [url=https://www.yleee.com.cn/images/common/back.gif]https://www.yleee.com.cn/images/common/back.gif[/url]



    电源整流的二极管是有二个可以跟其他电源共地的 过零电路.jpg 但像你这样少个三极管,加了稳压管好像也没省什么钱呀?
回复

使用道具 举报

发表于 2011-3-18 11:00 | 显示全部楼层
本帖最后由 lihongran 于 2011-3-18 11:05 编辑
电源整流的二极管是有二个可以跟其他电源共地的但像你这样少个三极管,加了稳压管好像也没省什么 ...
LBQ691477940 发表于 2011-3-17 23:22 [url=https://www.yleee.com.cn/images/common/back.gif]https://www.yleee.com.cn/images/common/back.gif[/url]



    呵呵,加稳压二极管只是预防万一电网电压不隐升高得离普损坏单片机口子,其实可以把二电阻的分压值再降低一些,单片机是一样能识别的。
我用在产品上全部都是没有此隐压二极管的,就只有两个分压电阻,从没出现过因电网电压不隐升高而损坏单片机口子的现象。
回复

使用道具 举报

发表于 2012-1-15 13:17 | 显示全部楼层
来学习一下,不错的资料。
回复

使用道具 举报

发表于 2012-1-16 19:55 | 显示全部楼层
楼主发这个贴为了啥

1 不提供完整电路图.
2 不提供完整代码
3.不提供实物效果.

看的懂的 用不着你的程序,看不懂的 看不明白
回复

使用道具 举报

发表于 2012-11-27 15:38 | 显示全部楼层
顶一个,完整就更好
回复

使用道具 举报

发表于 2012-11-27 16:16 | 显示全部楼层
好像有专用的过零触发的光耦,直接触发可控硅就可以啦
回复

使用道具 举报

发表于 2014-9-14 17:41 | 显示全部楼层
学习学习。。。
回复

使用道具 举报

本版积分规则

QQ|一淘宝店|手机版|商店|一乐电子 ( 粤ICP备09076165号 ) 公安备案粤公网安备 44522102000183号

GMT+8, 2025-10-28 10:03 , Processed in 0.040597 second(s), 29 queries , Gzip On.

Powered by Discuz! X3.5

© 2001-2025 Discuz! Team.

快速回复 返回顶部 返回列表