一乐电子

 找回密码
 请使用微信账号登录和注册会员

QQ登录

只需一步,快速开始

微信扫码登录

手机号码,快捷登录

手机号码,快捷登录

搜索
楼主: 链接

仿制白光控制器

 火.. [复制链接]
发表于 2009-3-25 00:13 | 显示全部楼层
<P>
原帖由 <I>tsmawa</I> 于 2009-3-16 17:33 发表 <A href="https://www.yleee.com.cn/redirect.php?goto=findpost&amp;pid=4908&amp;ptid=653" target=_blank><IMG alt="" src="https://www.yleee.com.cn/images/common/back.gif" border=0></A> 还真没见过普通纸热转印的,我买的热转印纸,好像5毛,还几年没动过手了,今天一老友来做板子,结果熨斗烧过劲了,一熨就糊了。我用热封机怎么也不成功,看人家东明好象就是一个塑封机,不知道为什么,我把温度调到最 ...
</P>
<P>&nbsp;</P>
<P>普通纸是GandF兄土法大炼钢铁搞出来的新成果 ,用普通纸刷上浆糊再去打印,然后把纸打湿后就脱下来了。用过塑机俺搞过很多了,效果相当好。温度只要160度左右就成(HP打的,别家的墨粉什么温度能化没试过),过的时候控制方向键让板子反复进出,板子小的话走6、7个来回就行,大板子要分段来回辗压,以保证充分受热。</P>
回复

使用道具 举报

发表于 2009-3-25 07:56 | 显示全部楼层
还没攒够买塑封机的钱,一直就是电熨斗,还是老婆的嫁妆
回复

使用道具 举报

发表于 2009-3-28 14:42 | 显示全部楼层
<P>
原帖由 <I>fujiachun</I> 于 2009-3-25 07:56 发表 <A href="https://www.yleee.com.cn/redirect.php?goto=findpost&amp;pid=5391&amp;ptid=653" target=_blank><IMG alt="" src="https://www.yleee.com.cn/images/common/back.gif" border=0></A> 还没攒够买塑封机的钱,一直就是电熨斗,还是老婆的嫁妆
</P>
<P>&nbsp;</P>
<P>俺手上这台过塑机是30米从照相馆收的,原来温控失效会把照片熨糊,店家都准备卖废铁了,恰好俺弟弟见到就帮俺收回来鸟,呵呵,回来简单弄了一下就能用了。过塑机的优势是效果好,压力均匀,温度可控,火候容易掌握,但缺点是太重了,俺这台是A3幅面的,搬动一次都麻烦,而且费电,毕竟要先把那几个胶辊都烤热了才能工作,用完了还要等它冷却了才能放起来,越来越懒得搬动它了 </P>
回复

使用道具 举报

发表于 2009-4-7 02:18 | 显示全部楼层
感谢斑竹无私奉献
回复

使用道具 举报

发表于 2009-4-8 21:27 | 显示全部楼层
版主大人~~请问有满意小那个板的元件图?俺想做一下~~~
回复

使用道具 举报

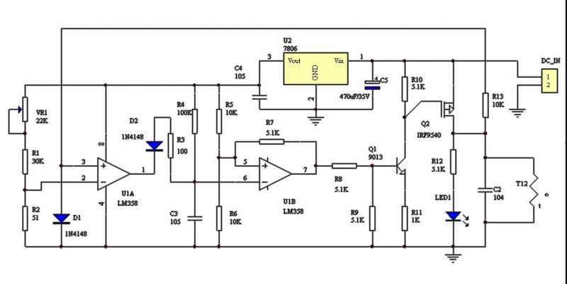
 楼主| 发表于 2009-4-8 22:17 | 显示全部楼层
<P>是它吗?</P>
<P>&nbsp;</P>
<P> baiguang pcb.jpg </P>
<P>&nbsp;</P>
<P>&nbsp;</P>
<P> baiguang.jpg </P>
回复

使用道具 举报

发表于 2009-4-9 21:06 | 显示全部楼层
白纸俺就基本没成功过,还是用不干胶底衬成功率高,最细达到0.2mm 也行
回复

使用道具 举报

发表于 2009-4-10 01:34 | 显示全部楼层
对就是它~~~ 暂时没去买贴片 做了第一个~~但没有找到IRF9540  可以用什么代替?我拿了个sfs9634代换,105没找到 用了个101 电路图直接用版主提供的焊接,通电没反应后检查才发现之前把317接反了~但改回来还是没反应,接上电源后灯不亮 烙铁不热 是什么问题
回复

使用道具 举报

发表于 2009-4-10 01:36 | 显示全部楼层
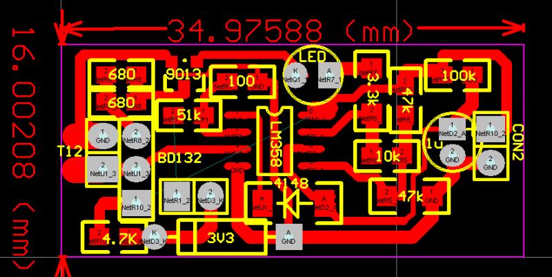
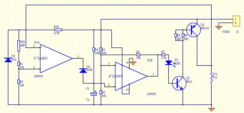
做这个简化版的吧,使用上完全没问题,吹气即闪。板子16X35mm,可以放到记号笔杆内,都是易得的元件,BD132和1u电解安装在背面,折弯了以后刚好,LED可以用贴片也可以用普通的3mm管,稳压管贴片的怕不好找,就用带引脚的,如果您有贴片,就焊在铜箔面即可。把T12芯后端的白色颜料帽去掉,有两个脚,可以直接焊到T12的两个焊盘上(注意极性)。

请注意,有两根线还没有布通,飞线过去即可,反正装在笔杆内也不影响外观。



<P> sch.png </P>
<P> </P>
PCB.PNG


SMD简化版.PCB (74.35 KB, 下载次数: 394)
回复

使用道具 举报

发表于 2009-4-10 01:49 | 显示全部楼层
上个图给版主指正一下
P1020032.jpg

这个是用背胶纸印转印的板,比较薄的地方用黑色油性笔补充一下~~
P1020042.jpg

焊接后的样子

P1020044.jpg
反过来的样子 请版主指出有什么错误的地方,电位器我用50k的
317输出6.2 V不变化
T12输出口没电压
回复

使用道具 举报

本版积分规则

QQ|一淘宝店|手机版|商店|一乐电子 ( 粤ICP备09076165号 ) 公安备案粤公网安备 44522102000183号

GMT+8, 2026-5-25 09:25 , Processed in 0.038042 second(s), 28 queries , Gzip On.

Powered by Discuz! X3.5

© 2001-2025 Discuz! Team.

快速回复 返回顶部 返回列表