一乐电子

 找回密码
 请使用微信账号登录和注册会员

QQ登录

只需一步,快速开始

微信扫码登录

手机号码,快捷登录

手机号码,快捷登录

搜索
楼主: 无锡风

M8 数控电源 测试版

 火... [复制链接]
发表于 2009-4-10 18:57 | 显示全部楼层
原帖由 fujiachun 于 2009-4-10 16:27 发表 https://www.yleee.com.cn/images/common/back.gif

是否有负作用还不能确定。两个图层是否可以用PHOTOSHOP处理一下


我就是准备这样先PS把那些元件去掉,然后转成PCB底板放在下层,再重新放元件临摹,反正是好麻烦,等我慢慢来
回复

使用道具 举报

发表于 2009-4-10 20:44 | 显示全部楼层
上面的几位,有空试带"电感"性的负载看看输出波形?
我试过带个小电机或PC散热风扇都会出现超过2V(PKPK)的电压波动.
回复

使用道具 举报

发表于 2009-4-11 17:16 | 显示全部楼层

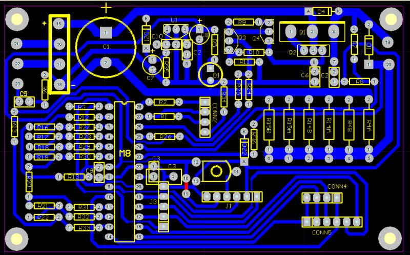
“临摹”的“原版”PCB

坛里朋友给我的单面PCB相对原版改动不小,为了转印做板,并且排除掉布线不同可能带来的不同效果,俺决定按原版的图临摹一份(与原版1:1的,走线位置也相同,焊盘和部分走线加粗了,单面板焊盘不耐焊,容易掉,所以要加粗,也方便钻孔),花了一下午功夫,真累。因为我没有画SCH,手上没有SCH和网络表,画完了没办法通过protel自动检查,仅自己肉眼大致看了下好象没错漏了,哪位朋友能帮忙看看有没有问题?如果没错,过两天打印好就开工。



PCB.PNG
回复

使用道具 举报

发表于 2009-4-12 13:37 | 显示全部楼层
这个单面板画的漂亮,可惜我的眼神已经没法完成校对这样的细活了。
回复

使用道具 举报

发表于 2009-4-13 10:21 | 显示全部楼层
带电机,最后的情况是输出端+1000UF和104的电容,这个电源对于快速变动的负载好像不是很适用
回复

使用道具 举报

发表于 2009-4-13 10:28 | 显示全部楼层
原帖由 fujiachun 于 2009-4-13 10:21 发表 https://www.yleee.com.cn/images/common/back.gif
带电机,最后的情况是输出端+1000UF和104的电容,这个电源对于快速变动的负载好像不是很适用


看来俺没有示波器还是再等等,等“稳定版”再做吧,计划押后再说了
回复

使用道具 举报

 楼主| 发表于 2009-4-13 15:02 | 显示全部楼层

这两天有些疲乏,休息中......

原帖由 markliang 于 2009-4-10 20:44 发表
上面的几位,有空试带"电感"性的负载看看输出波形?
我试过带个小电机或PC散热风扇都会出现超过2V(PKPK)的电压波动.

原帖由 fujiachun 于 2009-4-13 10:21 发表
带电机,最后的情况是输出端+1000UF和104的电容,这个电源对于快速变动的负载好像不是很适用


因为在家休息,懒得使用示波器。
后来,禁不住“诱惑”,还是进行了一下测试。


一、测试条件如下:
    1、测试对象:取出一块(保存的)已经焊好了C12/C13=10uF和分压比“4:1”的“测试版”电路板;
    2、供电电源:使用笔记本电脑的19V适配器,作为供电电源;
    2、负载:使用 fujiachun 兄的 12V/0.15A 的【AVC】PC散热风扇,作为“带"电感"性的负载”;
    3、电路说明:输出端,仍然按电路图,未加大电容器;应接在Q2基极的C6、仍然错位接在Q1的基极;
    4、使用数字万用表的交流电压档,检测输出端的纹波电压;


二、测试情况如下:
    1、对于“焊好了C12/C13=10uF和分压比“4:1”的‘测试版’电路板”,调节输出值为12V;
        空载或者接如上风扇负载,可以“正常运行”,输出纹波接近100mV.......按前面的帖子,输出空载纹波大于50mV时,应该是已经发生了“自激振荡”。
    2、去除“测试版”上面的C13=10uF电容器(R15=10K/C12=10uF保留);去除并联在R7=10K上面的电阻、恢复“10:1”的分压比;重新进行如上测试:
        空载和接如上风扇负载,纹波下降到20mV以下——可以认为,此时没有产生“自激振荡”;
    3、因为已经不记得该版上面的固件版本了;重新拷贝了下列附件的两种版本的固件,在“去除C13”和“恢复"10:1"的分压比”的情况下,重新测试:
        在“2.56V基准_电阻10K_1K_120KHZ.hex”固件下,空载和风扇负载下的纹波电压<2mV;
        在“5基准_电阻10K_1K_120KHZ.hex”固件下,空载和风扇负载下的纹波电压<1.2mV和1.6mV;


        依上面我的测试数据看,即使未使用示波器,亦可以认为,好像和 markliang 兄的“试过带个小电机或PC散热风扇都会出现超过2V(PKPK)的电压波动”、以及和 fujiachun 兄的“这个电源对于快速变动的负载好像不是很适用”的结论,有些不一致?
        不知道,两位的“实验条件”,怎么样?

        另外要说明一下:由于“测试版”电路板上面,未安装校正电位器;带风扇时的设定电压是“12.0V”,实际输出电压是11.7V,风扇的工作电流(显示值)是“0.06A”.

        顺便说一下,我曾经在输出端并联过220uF--470uF的电容器,会出现输出端有叠加的“低频锯齿波”——可能是另外一种“自激振荡”?

M8_数控电源 测试版固件_20090402.rar

26.56 KB, 下载次数: 338

回复

使用道具 举报

发表于 2009-4-13 15:55 | 显示全部楼层
我现在试验的是小电钻的电机,CPU的风扇没有试。现在我还是停留在小分压比的情况3.9/1K,显示的电压明显的和实际输出的电压不一样,显示5V,实际的输出只有2V多。

顺便说一下,我曾经在输出端并联过220uF--470uF的电容器,会出现输出端有叠加的“低频锯齿波”——可能是另外一种“自激振荡”?
我的情况也是一样的,所以电容加大到1000uF时才基本正常。
回复

使用道具 举报

 楼主| 发表于 2009-4-13 16:45 | 显示全部楼层

补充 【237楼】的测试

1、找到了一个大型的【SERVO】12V-1.0A大型风扇。
      按刚才的“最后一种”情况——

( 去除“测试版”上面的C13=10uF电容器(R15=10K/C12=10uF保留);
      去除并联在R7=10K上面的电阻、恢复“10:1”的分压比;
    “5V基准_电阻10K_1K_120KHZ.hex”)进行测试。

      实测的输出电压值 12.02V——显示“设定电压”=11.70V、显示“输出电压”=11.67V——因为未校正之故;
      运转时,显示的“输出电流”=1.06A-1.25A——连接线接触不良之故;设定“输出电流”=2.30A;

2、使用刚才测试输出纹波的3-1/2位数字表交流档;
       A、 使用200mV档测试,空载/风扇负载的纹波电压值:<1mV/1mV;
       B、 使用2V档测试,空载/风扇负载的纹波电压值:14mV/<200mV:
       ——好像存在问题......
       重复刚才的“小风扇”,重新测试:
       C、 使用200mV档测试,空载/风扇负载的纹波电压值:<1mV/1mV;
       D、 使用2V档测试,空载/风扇负载的纹波电压值:10mV/<20mV:

3、找出4-1/2位数字表,交流档最小档是2V;重复测试:
          空载稳定值最小达到0.5mV——和3-1/2位数字表交流档测试值“差不多”;
       E、 大型风扇测试:空载/风扇负载的纹波电压值:<1mV/<138mV;(电流值0.06A)
       F、 小型风扇测试,空载/风扇负载的纹波电压值:<1mV/<196mV:(电流值1.16A)
        ——看来,还是4-1/2位数字表“可靠”一些;
        ——看来,还是需要示波器来“看”。

       问题:3-1/2位数字表的200mV交流档,为什么显示值小?
        (无论是 3-1/2位数字表还是4-1/2位数字表的交流档,都有好几百毫伏的“悬空电压”。)  

回复

使用道具 举报

 楼主| 发表于 2009-4-13 16:48 | 显示全部楼层
原帖由 fujiachun 于 2009-4-13 15:55 发表 https://www.yleee.com.cn/images/common/back.gif
......现在我还是停留在小分压比的情况3.9/1K ...


建议:还是放弃“小分压比的情况3.9/1K ”的参数罢!
输出接大电容器,可能会造成“延迟”调整?
回复

使用道具 举报

本版积分规则

QQ|一淘宝店|手机版|商店|一乐电子 ( 粤ICP备09076165号 ) 公安备案粤公网安备 44522102000183号

GMT+8, 2026-3-16 17:59 , Processed in 0.034042 second(s), 28 queries , Gzip On.

Powered by Discuz! X3.5

© 2001-2025 Discuz! Team.

快速回复 返回顶部 返回列表