一乐电子

 找回密码
 请使用微信账号登录和注册会员

QQ登录

只需一步,快速开始

微信扫码登录

手机号码,快捷登录

手机号码,快捷登录

搜索
查看: 25895|回复: 78

[KIS 3R33] 使用KIS-3R33S和KIM-055制作DC-ATX

 火.. [复制链接]
发表于 2011-4-25 16:55 | 显示全部楼层 |阅读模式
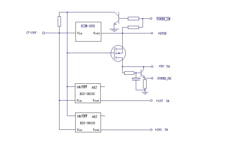
初定方案
方案1
KIS-3R33S DC-ATX.GIF
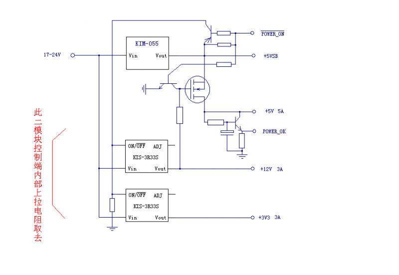
方案2
KIM-055 DC-ATX.GIF
可行性如何?有没有需要改进的地方?
发表于 2011-4-25 17:25 | 显示全部楼层
如果是普通586PC机一上电就over
威盛和阿童木等那些超低功耗没有外置大功率设备估计可用
回复

使用道具 举报

发表于 2011-4-25 17:35 | 显示全部楼层
3.3v最少15A
5.0v最少12A
12v最少10A
5.0sb最少2A
-12最少1A
总输出功率150W左右,只能点亮810、815、845、915等垃圾板子,所有配件只能是中低端的,楼主看着办吧
回复

使用道具 举报

发表于 2011-4-25 18:09 | 显示全部楼层
回复 1# CAI2000


     这个设计主要在于12v的功率 要两个或3个并联 其他的电压3a就够了
回复

使用道具 举报

发表于 2011-4-25 18:09 | 显示全部楼层
回复 3# lsnes


    dc-atx主要应用在低功耗系统上 用廉价的3r33做到7、8十瓦就行了
回复

使用道具 举报

 楼主| 发表于 2011-4-25 19:15 | 显示全部楼层
就用在ITX小功率板上,30瓦以下的,大功率不考虑
回复

使用道具 举报

发表于 2011-4-25 21:01 | 显示全部楼层
我的693主板+PIII933,实测功率才30W,前提是不插显卡不插光驱什么的,做BT机还是绰绰有余的,所以3R33电流肯定是够的
回复

使用道具 举报

 楼主| 发表于 2011-4-25 23:06 | 显示全部楼层
搭了个方案2的电路,接了个20W的电阻负载长时间工作,模块有点热,所以主板功率稍大的,要长时间工作的话,最好加强散热
方案2稍稍改进了下
KIM-055 DC-ATX.GIF
回复

使用道具 举报

 楼主| 发表于 2011-4-26 15:19 | 显示全部楼层
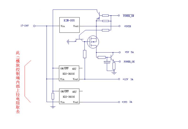
再改进

KIM-055 DC-ATX 2.GIF
回复

使用道具 举报

发表于 2011-4-26 18:23 | 显示全部楼层
现在的i7 CPU 节能性应该不错,性能有很高,如果做娱乐中心够了,只是ITX主板相对较贵而且不太多见
回复

使用道具 举报

本版积分规则

QQ|一淘宝店|手机版|商店|一乐电子 ( 粤ICP备09076165号 ) 公安备案粤公网安备 44522102000183号

GMT+8, 2025-11-24 04:25 , Processed in 0.034653 second(s), 30 queries , Gzip On.

Powered by Discuz! X3.5

© 2001-2025 Discuz! Team.

快速回复 返回顶部 返回列表