一乐电子

 找回密码
 请使用微信账号登录和注册会员

QQ登录

只需一步,快速开始

微信扫码登录

手机号码,快捷登录

手机号码,快捷登录

搜索
楼主: sun6550

请教用ATX做可调电源中碰到的问题。。。

[复制链接]
 楼主| 发表于 2011-5-18 13:41 | 显示全部楼层
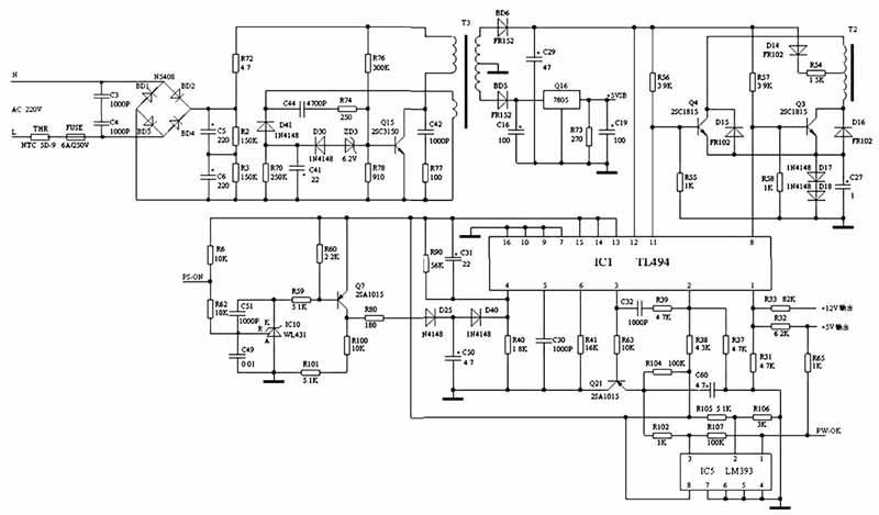
我现有的两ATX电源一个是393另一个是339  短路的取样点都在推动的供电端,  用339的保护电路好弄一点分成了两路一个是到494的16脚使输出电流减小另一路到339的7脚是3392脚输出高电平是494停止。
用393的是有一个运放去控制了15脚有点弄不清楚,在494的3脚还接了A733的PNP三极管有点像这个图 200672921335462003.jpg   请高手分析呢!
我在想一个简单的过流保护电路用稳压二极管,当推动管集电极电压升高到某点值是稳压管击穿到494的4脚高电平(再用两三极管做个保持电路)停止输出,不知道行不行!?
回复

使用道具 举报

发表于 2021-1-29 23:59 | 显示全部楼层
aaaxy 发表于 2011-5-17 09:16
第一个图(TL494):由于某种原因,电流取样电压增加,致使Q6导通,通过R24使Q7导通,tl494的4脚电位抬高, ...

希望向你学习。再看看我那个改的几个ATX电源
回复

使用道具 举报

本版积分规则

QQ|一淘宝店|手机版|商店|一乐电子 ( 粤ICP备09076165号 ) 公安备案粤公网安备 44522102000183号

GMT+8, 2026-4-22 05:34 , Processed in 0.036637 second(s), 20 queries , Gzip On.

Powered by Discuz! X3.5

© 2001-2025 Discuz! Team.

快速回复 返回顶部 返回列表