一乐电子

 找回密码
 请使用微信账号登录和注册会员

QQ登录

只需一步,快速开始

微信扫码登录

手机号码,快捷登录

手机号码,快捷登录

搜索
楼主: 国望堂

给苦于编程的好建议:用LABVIEW吧,绝对不会后悔的!

 火.. [复制链接]
 楼主| 发表于 2011-6-12 23:23 | 显示全部楼层
对不起,您的帖子从发表到现在已超过 800 分钟,不能再进行编辑,请返回。
补:2009的破解文件 LabVIEW2009sp1安装破解KeyGen2009sp1 可用!.rar (695.79 KB, 下载次数: 788)
有我发的3个文件就能编一般的软件了,要实现图像数字的识别还要下载相应的VSAI

今晚解决了静态图像数字识别问题,很简单很简单!
回复

使用道具 举报

发表于 2011-6-13 13:59 | 显示全部楼层
本帖最后由 g54188 于 2011-6-13 14:00 编辑
这个是2009中文的下载器,是NI公司的,放心运行,我安装了,注册时要注意一下,另:图像、视觉处理要另外 ...
国望堂 发表于 2011-6-11 14:01 http://116.255.141.47/images/common/back.gif



    刚看到,谢谢!!
1.bmp
回复

使用道具 举报

发表于 2011-6-13 19:01 | 显示全部楼层
学什么都是学,多学一样也没什么坏事,艺多不压身嘛希望楼主专门开讲座普及
回复

使用道具 举报

 楼主| 发表于 2011-6-13 20:22 | 显示全部楼层
学什么都是学,多学一样也没什么坏事,艺多不压身嘛希望楼主专门开讲座普及
fat 发表于 2011-6-13 19:01 http://yleee.com.cn/images/common/back.gif

我也是初学者,怎么开讲座............
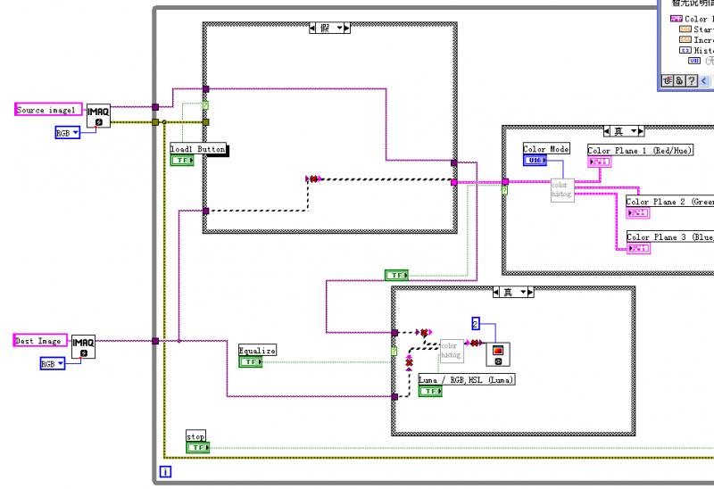
好吧,上些图大家看看就明白:一个程序,就2张图,没有代码的
程序之一:
程序框图(相当于代码)

1.png
面板(运行时的界面)
2.png

程序之二:
3.png
4.png

程序之三:这个复杂,框图没截完全
6.png
5.png
回复

使用道具 举报

发表于 2011-6-13 21:10 | 显示全部楼层
不错的东西
回复

使用道具 举报

发表于 2011-6-14 11:07 | 显示全部楼层
建议楼主做几个简单的例子,让不熟悉的人能够有一个直观的印象,这样入门比较快。
回复

使用道具 举报

 楼主| 发表于 2011-6-14 12:56 | 显示全部楼层
这个不用写代码的,程序就是2个图,界面图没什么说的,程序图中,每个图标内部有些参数要改,在图上是不能显示出来的
我没系统看相关内容,而是直接进入我的目的(动态视频文字(数字)识别),看看这里,很直观:
http://www.soku.com/search_video/q_labview
回复

使用道具 举报

 楼主| 发表于 2011-6-14 12:59 | 显示全部楼层
这个程序,简单地说,就是画图(把各功能块往上面放),连好线,修改参数,就是程序了,不用写任何代码
回复

使用道具 举报

发表于 2011-6-14 13:26 | 显示全部楼层
盲人路过
回复

使用道具 举报

发表于 2011-6-14 21:18 | 显示全部楼层
做简单的小程序是可以不用代码的,但是要牵扯到稍复杂的程序,不用代码和脚本就要画N多图.
不过好在现在LabVIEW在不断的完善模块,已经集成了很多复杂算法.
估计以后很多开发环境都会变成这个模式,而且开发人员也会变成2种类型,一种专门编写开发环境,一种专门应用开发环境.
回复

使用道具 举报

本版积分规则

QQ|一淘宝店|手机版|商店|一乐电子 ( 粤ICP备09076165号 ) 公安备案粤公网安备 44522102000183号

GMT+8, 2025-11-27 13:33 , Processed in 0.042528 second(s), 28 queries , Gzip On.

Powered by Discuz! X3.5

© 2001-2025 Discuz! Team.

快速回复 返回顶部 返回列表