一乐电子

 找回密码
 请使用微信账号登录和注册会员

QQ登录

只需一步,快速开始

微信扫码登录

手机号码,快捷登录

手机号码,快捷登录

搜索
楼主: stliang

求救,向大家请教电子负载烧MOS管的问题

[复制链接]
 楼主| 发表于 2011-9-16 14:05 | 显示全部楼层
回复 10# fujiachun

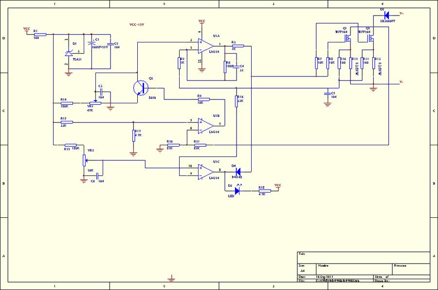
电源是指被测电源,下面是改后的电路,管子损坏后各极的电阻量了都是无穷大(除了D-S接的二极管外)
未命名.PNG
还请多多指教
还有用的264是3个,这里画少了一个。
回复

使用道具 举报

发表于 2011-9-16 17:14 | 显示全部楼层
一般说无穷大是过流造成,原图u1c是恒流,U1D是指示,你的图看不太懂,Q用来限定电压,低压截止?如果是,有没有烧管的规律?断开立即接上烧管?还是断开放置一段时间烧,放电电源最大承受多大的电流?感觉是放电电源断开后功率全开瞬间冲击,还有可能是MOS管栅压不足,半开状态,但是这样会发热。被测电源串个灯泡接进来看看,你的被测电源是开关电源?断开被测电源用万用表监测栅极电压看看是否比正常是上升?我现在的感觉是U1A和U1C有冲突的地方
回复

使用道具 举报

 楼主| 发表于 2011-9-16 19:45 | 显示全部楼层
8050是用来无电源输入的情况下让324的输出变低电平,以防MOS管无电压输入的情况下324输出高电平损坏MOS管,不过不知道是这样接好还是接在324输出脚比较好?断开立即接上的情况下才会出现烧管的现象,不过不是每次都会,烧管没有规律,我拿来测试的电源是用电脑的电源,12V18A最大,小电流的情况下不会出现这种烧管的现象,但如果是大流电10A出现烧管的机率就很高了,现在手头的管都换完了,不敢轻意就去测试了,U1C是用来限流的,哪里有可能冲突还请指教,对电路本来就不熟,现在都不知从哪查起了
回复

使用道具 举报

 楼主| 发表于 2011-9-16 19:48 | 显示全部楼层
回复 9# huayuliang
明天试一下你的方法看看
回复

使用道具 举报

发表于 2011-9-16 21:26 | 显示全部楼层
以我的经验,一般烧管有两种情况,一种是MOS全开,0.1R12V是120A,瞬间够烧管了,一种是半开,驱动电压不够,MOS的损耗太大,现在是8050如果关断,MOS就会全开,现在U1C又会拉低栅压,这样究竟是那种情况不好判断了。加灯泡就是看看开机的瞬间电流是最大还是不是,如果灯泡闪,说明电流失控,去掉无关的原件,先从最基础的来,类似的电路我做过,没有你说的情况
回复

使用道具 举报

发表于 2011-9-16 23:02 | 显示全部楼层
如果只做栅极保护,对于开关应用,应该用15V的稳压管。
我在前面之所以说用12V、9V,目的就是避免上电过程中出现的较高的栅极电压导致MOSFET导通电阻非常低的情况。

不过,回过头来考虑,即便是这个原因引起的,也不能在这里处理。还是应该从运放在上电过程中的瞬态变化入手。
回复

使用道具 举报

 楼主| 发表于 2011-9-17 14:11 | 显示全部楼层
谢谢大家的指导,今天去弄了台示波器来测栅极电压
TEK0000.BMP
这是拔掉测试电源的波形
回复

使用道具 举报

 楼主| 发表于 2011-9-17 14:13 | 显示全部楼层
TEK0001.BMP
这是插上测试电源的波形
以我的理解这应该都不会造成烧管才对,纠结啊
回复

使用道具 举报

发表于 2011-10-5 18:42 | 显示全部楼层
继续研究。想听下文。
回复

使用道具 举报

本版积分规则

QQ|一淘宝店|手机版|商店|一乐电子 ( 粤ICP备09076165号 ) 公安备案粤公网安备 44522102000183号

GMT+8, 2025-11-24 16:22 , Processed in 0.039426 second(s), 27 queries , Gzip On.

Powered by Discuz! X3.5

© 2001-2025 Discuz! Team.

快速回复 返回顶部 返回列表