一乐电子

 找回密码
 请使用微信账号登录和注册会员

QQ登录

只需一步,快速开始

微信扫码登录

手机号码,快捷登录

手机号码,快捷登录

搜索
查看: 19589|回复: 86

3款单片机板

 火.. [复制链接]
发表于 2011-11-5 16:21 | 显示全部楼层 |阅读模式
最近根据自己需要,做了3款单片机板,分A板,B板,C板,3款区别在于接口部分不一样,可以少量供应论坛,需要的朋友可根据A,B,C板预定。

尺寸全部是30X80mm。
A板 B板 C板每块都是2.85元。邮费实收。

实物图
3款PCB实物图.jpg

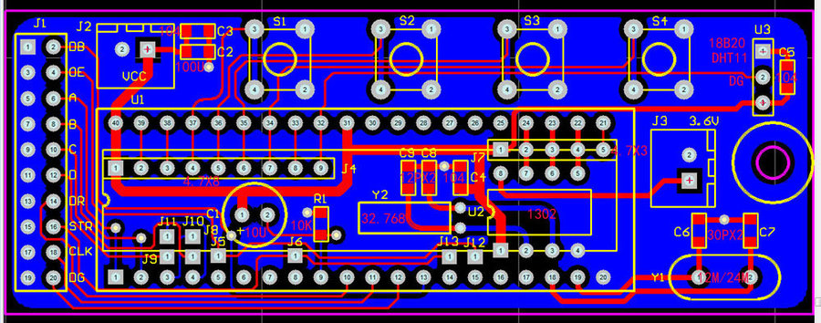
制板图
3款PCB图.jpg
 楼主| 发表于 2011-11-5 16:21 | 显示全部楼层
本帖最后由 shqi2003 于 2012-3-3 16:27 编辑

本物品还有少量货。2012-03-03





预定

已经预定板的朋友注意了,为了提供方便,再提供下面板上需要的个别元器件。

贴片0805 30PX2,单片机用。
贴片0805 12PX2, DS1302用。
贴片0805 104,   电源端用。
贴片0805  10K,   单片机复位用。
上面7个元器件,如果需要再增加0.15元。
回复

使用道具 举报

 楼主| 发表于 2011-11-5 16:21 | 显示全部楼层
本帖最后由 shqi2003 于 2011-11-6 13:24 编辑

补充说明
单片机元器件说明。

A板.jpg



都是非标接口,图上和实物图都已经清清楚楚标明了,请需要的朋友仔细留意。

由于是根据我现在自己预留的点阵屏考虑的,是准备下次搞些配套用的,其他接口屏需要修改接口位置。

发一款我以前做的适合多款屏用的,这次准备搞32X40的双色电子钟用的板,只要重新连接就可以用的参考图。
单片机正反.jpg
回复

使用道具 举报

发表于 2011-11-5 16:27 | 显示全部楼层
什么接口的?
回复

使用道具 举报

发表于 2011-11-5 16:36 | 显示全部楼层
每样2块,请沈老师确认。
回复

使用道具 举报

 楼主| 发表于 2011-11-5 17:01 | 显示全部楼层
回复

使用道具 举报

发表于 2011-11-5 17:23 | 显示全部楼层
每样2块,请沈老师确认。
回复

使用道具 举报

发表于 2011-11-5 18:17 | 显示全部楼层
沈老师,这个能控制多大的屏啊?
回复

使用道具 举报

 楼主| 发表于 2011-11-5 18:28 | 显示全部楼层
沈老师,这个能控制多大的屏啊?
我爱电子 发表于 2011-11-5 18:17



    这个是单片机最小系统,主要由单片机+1302+18B20或者DHT11,如果是显示文字,根据我的经验估计在16字-20字左右,相当4块16X64或者4块16X80的屏,但是关键还是看程序怎么写了。

正在试验在4块16X80的屏上显示。
回复

使用道具 举报

 楼主| 发表于 2011-11-5 18:35 | 显示全部楼层
上面已经预定板的朋友注意了,为了提供方便再提供下面板上需要的个别元器件。

贴片0805 30PX2,单片机用。
贴片0805 12PX2, DS1302用。
贴片0805 104,   电源端用。
贴片0805  10K,   单片机复位用。
上面7个元器件,如果需要再增加0.15元。
回复

使用道具 举报

本版积分规则

QQ|一淘宝店|手机版|商店|一乐电子 ( 粤ICP备09076165号 ) 公安备案粤公网安备 44522102000183号

GMT+8, 2026-1-12 08:25 , Processed in 0.037852 second(s), 20 queries , Gzip On.

Powered by Discuz! X3.5

© 2001-2025 Discuz! Team.

快速回复 返回顶部 返回列表