一乐电子

 找回密码
 请使用微信账号登录和注册会员

QQ登录

只需一步,快速开始

微信扫码登录

手机号码,快捷登录

手机号码,快捷登录

搜索
楼主: shqi2003

3款单片机板

 火.. [复制链接]
 楼主| 发表于 2011-11-13 23:48 | 显示全部楼层



    准备发快递,你看看地址是不是可以详细一点,什么地名或者什么路,多少号,等等。
回复

使用道具 举报

 楼主| 发表于 2011-11-14 17:35 | 显示全部楼层
本帖最后由 shqi2003 于 2011-11-14 18:01 编辑
韵达快递可以到达我这里的。谢谢!!
maxking 发表于 2011-11-13 22:53



    韵达快递单号:1200388277095

那个40芯插座是不是10根,刚才发现台子上有一根,不知道是不是少一根,收到后请告知。
回复

使用道具 举报

发表于 2011-11-18 08:43 | 显示全部楼层
沈工,收到了,是少了一件,但没所谓了。具体的元器件分布图在哪?我想焊接好测试看看。
回复

使用道具 举报

 楼主| 发表于 2011-11-18 15:15 | 显示全部楼层
本帖最后由 shqi2003 于 2011-11-18 15:42 编辑
沈工,收到了,是少了一件,但没所谓了。具体的元器件分布图在哪?我想焊接好测试看看。
maxking 发表于 2011-11-18 08:43



    谢谢告知,少一根先给你记红点,呵呵!!

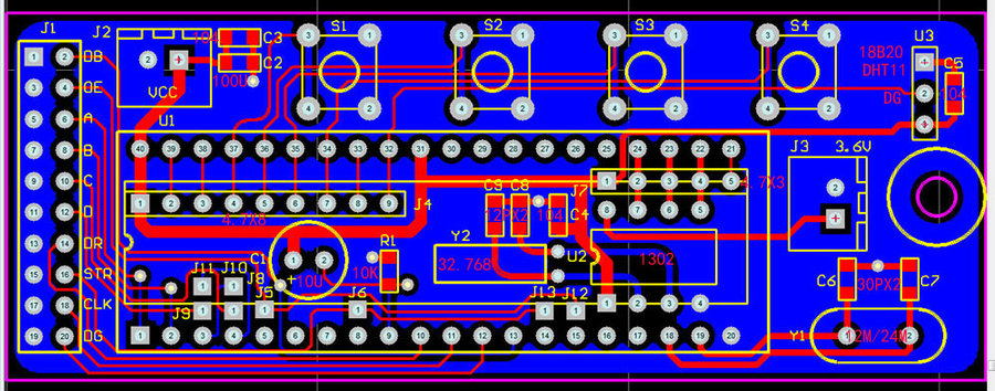
A板.jpg

1】3款板元器件都是一样的,就是接口不一样。
2】3款板的C, D,OE,STR都可以选择,1/16扫描屏C,D上面2点直接连接,OE可以P14和P36选择,STR可以P17和P35选择,用哪个端口,连接用的端口。

实物图1
板1.jpg

实物图2
板2.jpg
回复

使用道具 举报

发表于 2011-11-19 09:47 | 显示全部楼层
沈工,10uF的电解电容你也漏发了啊。。我今天焊接,找来找去都没有这种电容的。
回复

使用道具 举报

发表于 2011-11-19 10:45 | 显示全部楼层
sorry,原来列表没有的,我看错了。
回复

使用道具 举报

 楼主| 发表于 2011-11-19 15:35 | 显示全部楼层
sorry,原来列表没有的,我看错了。
maxking 发表于 2011-11-19 10:45



    由于这次比较匆忙,以前用完了,家里没有这个电容,所以清单里面就没有上,原想这个电容玩电子的,家里可能会有,所以就~~,不好意思。
回复

使用道具 举报

发表于 2011-11-19 16:56 | 显示全部楼层
没事。。我拆了别的板子的电容,把它接上了。
回复

使用道具 举报

发表于 2011-11-20 11:11 | 显示全部楼层
呵呵,已经装上,效果不错。但是板子的电池还没装,请问电池是用哪种尺寸的?是哪款的电池?
回复

使用道具 举报

 楼主| 发表于 2011-11-20 16:49 | 显示全部楼层
本帖最后由 shqi2003 于 2011-11-20 16:51 编辑
呵呵,已经装上,效果不错。但是板子的电池还没装,请问电池是用哪种尺寸的?是哪款的电池?
maxking 发表于 2011-11-20 11:11



    如果程序有充电功能的,我只选这款的。怎么固定根据自己选择。

T1rvlVXf4dXXXIRlQ2_045158_jpg_310x310.jpg     3.6V.jpg
回复

使用道具 举报

本版积分规则

QQ|一淘宝店|手机版|商店|一乐电子 ( 粤ICP备09076165号 ) 公安备案粤公网安备 44522102000183号

GMT+8, 2026-5-1 17:20 , Processed in 0.031358 second(s), 18 queries , Gzip On.

Powered by Discuz! X3.5

© 2001-2025 Discuz! Team.

快速回复 返回顶部 返回列表