一乐电子

 找回密码
 请使用微信账号登录和注册会员

QQ登录

只需一步,快速开始

微信扫码登录

手机号码,快捷登录

手机号码,快捷登录

搜索
查看: 7499|回复: 33

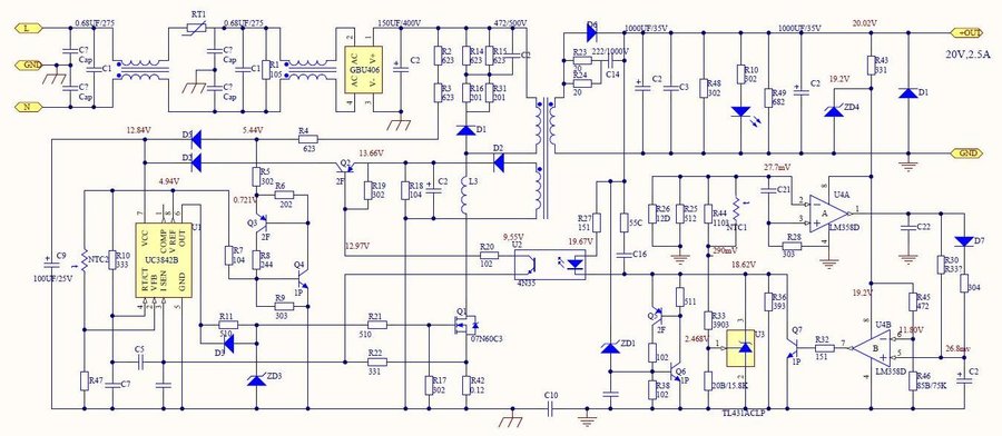
抄了个20V,2.5A电源适配器原理图,没看懂,求高手帮忙分析,加上测量电压

  [复制链接]
发表于 2011-12-3 13:57 | 显示全部楼层 |阅读模式
本帖最后由 sun2773 于 2011-12-4 00:39 编辑

电源20V-2.5A-3.jpg
最近抄了个20V,2.5A适配器的原理图,好多地方不明白,请高手指点。
校验了多遍,应该没画错。
Q2和4N35怎么是这样连接??
358的作用,不理解。
本电路的稳压原理?



电源20V-2.5A-2.jpg
1.jpg

重新整理一下图纸
电源20V-2.5A-5.JPG
发表于 2011-12-3 14:07 | 显示全部楼层
LM358,TL431这块必然有误。
Q2这里如过没抄错的话,辅助供电只有在输出电压足够时才会介入,可能是为了更好的保护吧。
回复

使用道具 举报

发表于 2011-12-3 14:42 | 显示全部楼层
绝对抄板错误!此电路图根本行不通!!
回复

使用道具 举报

发表于 2011-12-3 14:44 | 显示全部楼层
LM358,TL431这块必然有误。
Q2这里如过没抄错的话,辅助供电只有在输出电压足够时才会介入,可能是为了更 ...
菜鸟不飞 发表于 2011-12-3 14:07 https://www.yleee.com.cn/images/common/back.gif



    3842正常工作必须有辅助电源来供电的。
回复

使用道具 举报

发表于 2011-12-3 15:06 | 显示全部楼层
启动电阻预先提供3842的供电,这个电流不足以维持工作,但能为电容充电。充电到达启动电压后靠电容储存的电来启动电源。
接下来,一般都是启动后只要辅助电源拥有供电能力了就直接由辅助电源供电。
这里如果设计成直到输出电压足够后,向高压侧提供反馈时才开启辅助电源也并无不妥。
回复

使用道具 举报

 楼主| 发表于 2011-12-3 15:38 | 显示全部楼层
谢谢菜鸟不飞,
测了下电压,3842供电明白了。
3.JPG
回复

使用道具 举报

 楼主| 发表于 2011-12-3 15:54 | 显示全部楼层
本帖最后由 sun2773 于 2011-12-3 17:05 编辑

4.JPG
358 抄板也没错呀?
2脚外接5个元件,一个空位。5个元件另一端也没错。

难道不是LM358?
芯片上第一行只有“358”字符,第二行有
意法半导体的标志和“EF675”字符。
回复

使用道具 举报

发表于 2011-12-3 16:16 | 显示全部楼层
“358”也许只是代码
回复

使用道具 举报

 楼主| 发表于 2011-12-3 16:28 | 显示全部楼层
“358”也许只是代码
benli 发表于 2011-12-3 16:16 https://www.yleee.com.cn/images/common/back.gif



   " 358"  除了8脚19.2V,5脚11.8V,其它脚都是几十mV.几乎为零,空载测的。
回复

使用道具 举报

 楼主| 发表于 2011-12-3 17:10 | 显示全部楼层
R44,R33连接处如果接输出+,好像合理点,但此处电压只有290mV.
这个电路就找不到取样电路
回复

使用道具 举报

本版积分规则

QQ|一淘宝店|手机版|商店|一乐电子 ( 粤ICP备09076165号 ) 公安备案粤公网安备 44522102000183号

GMT+8, 2025-11-25 16:48 , Processed in 0.037563 second(s), 30 queries , Gzip On.

Powered by Discuz! X3.5

© 2001-2025 Discuz! Team.

快速回复 返回顶部 返回列表