一乐电子

 找回密码
 请使用微信账号登录和注册会员

QQ登录

只需一步,快速开始

微信扫码登录

手机号码,快捷登录

手机号码,快捷登录

搜索
楼主: sun2773

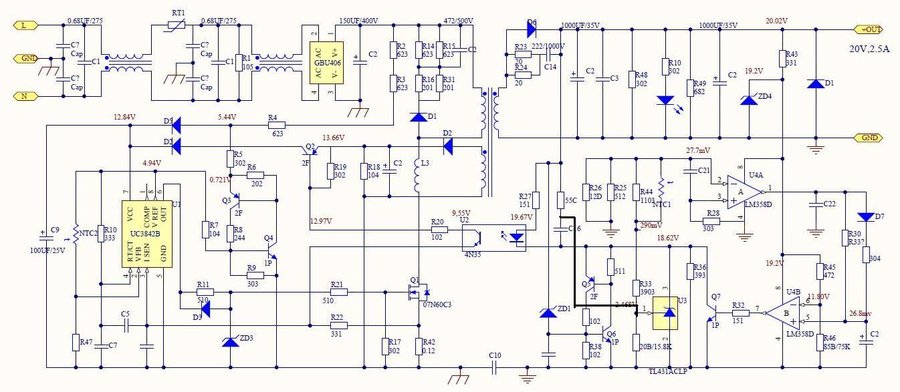
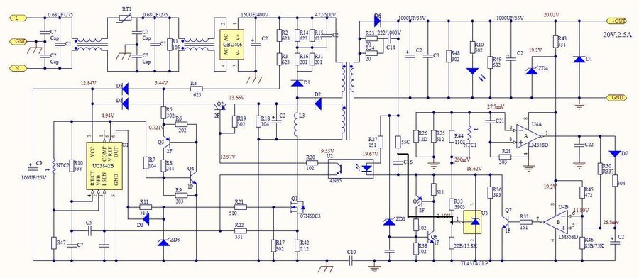
抄了个20V,2.5A电源适配器原理图,没看懂,求高手帮忙分析,加上测量电压

  [复制链接]
发表于 2011-12-3 17:45 | 显示全部楼层
回复 9# sun2773


    确认没有抄错板?  
    应当不是358运放,358运放那样用毫无道理。
回复

使用道具 举报

发表于 2011-12-3 17:55 | 显示全部楼层
回复 10# sun2773


    ZD1,ZD4是多少伏的稳压管?
回复

使用道具 举报

发表于 2011-12-3 18:15 | 显示全部楼层
再仔细找找431的1脚外围,有没有其他遗漏。
只要找到此处,其他的容易想通。
回复

使用道具 举报

发表于 2011-12-3 19:19 | 显示全部楼层
358就是运放,应该是过流检测保护用的。

电路抄板可能不太准确,缺少一个取样电阻,上面那个运放起放大比较作用,下面那个是延时启动。
回复

使用道具 举报

发表于 2011-12-3 19:22 | 显示全部楼层
再仔细检查下3脚周围电路,应该有一个取样电阻才对。
回复

使用道具 举报

 楼主| 发表于 2011-12-4 00:21 | 显示全部楼层
再仔细检查下3脚周围电路,应该有一个取样电阻才对。
3AG1 发表于 2011-12-3 19:22 https://www.yleee.com.cn/images/common/back.gif


果然,就差了一条线,搞定。
电源20V-2.5A-4.JPG
少一条线困惑了一天。
多谢各位指教
回复

使用道具 举报

 楼主| 发表于 2011-12-4 00:25 | 显示全部楼层
358和NTC1是温度保护电路。
ZD1、Q5、Q6是过压保护。
回复

使用道具 举报

发表于 2011-12-4 00:29 | 显示全部楼层
358的作用是保护作用。印刷电路板有一段是电流采样电阻。隐形元件你没画出来。
回复

使用道具 举报

 楼主| 发表于 2011-12-4 00:42 | 显示全部楼层
358的作用是保护作用。印刷电路板有一段是电流采样电阻。隐形元件你没画出来。
追求真理 发表于 2011-12-4 00:29 https://www.yleee.com.cn/images/common/back.gif



    不太同意你的看法,358只是温度保护。
图纸修正了。
电源20V-2.5A-5.JPG
回复

使用道具 举报

发表于 2011-12-4 09:53 | 显示全部楼层
不太同意你的看法,358只是温度保护。
图纸修正了。
sun2773 发表于 2011-12-4 00:42 https://www.yleee.com.cn/images/common/back.gif



    还是不对。358的3脚接地了,无论温度如何变化,1脚始终是低电平。
回复

使用道具 举报

本版积分规则

QQ|一淘宝店|手机版|商店|一乐电子 ( 粤ICP备09076165号 ) 公安备案粤公网安备 44522102000183号

GMT+8, 2025-11-25 16:48 , Processed in 0.034709 second(s), 28 queries , Gzip On.

Powered by Discuz! X3.5

© 2001-2025 Discuz! Team.

快速回复 返回顶部 返回列表