一乐电子
|
172717| 555
|
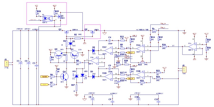
30V4A高精度数控稳压稳流电源,3月17日发布进度:程序调试中 |

| ||
|
| |
| ||
点评
传言PT8211用做音频的,线性不好的话。我申请过TI的10位DAC,可能是免费样品输入0时,输出有8MV不过,往上加很准。
| ||
|一淘宝店|手机版|商店|一乐电子
( 粤ICP备09076165号 )
粤公网安备 44522102000183号
GMT+8, 2026-4-21 17:32 , Processed in 0.139849 second(s), 31 queries , Gzip On.
Powered by Discuz! X3.5
© 2001-2025 Discuz! Team.